老师你好,随着小学的毕业,过完暑假我的孩子就上初一了,但是孩子本身的数学成绩就不好,我想问一下老师有什么办法可以提高他的数学能力。
规划合理的学习计划,轻松过渡到初中数学学习的阶段
随着小学的毕业,六年级的同学们告别了他们在小学的学习生活。在暑假期间,对于自己的学习计划,尤其是在数学学习上,我们应该如何合理地安排呢?如何顺利地衔接小学和初中的数学学习,以确保我们能够尽快适应初中的数学学习生活?
我们要清楚,初中数学学习的方法与小学有所不同。在预习初中数学衔接的过程中,我们需要明白初中数学学习方法的转变,以及与小学不同的地方,应该如何应对。
我们都知道,在小学阶段,数学学习基本上是由老师进行指导和安排的。当老师要求我们预习某个知识点时,我们再进行相应的习题练习。然而,进入初中后,课程相对繁重,如果时间安排不合理,学习任务会变得很重,很难有太多闲暇时间来进行自主学习和安排。因此,在衔接过程中,我们必须加倍努力,及时准备学习计划和规划。
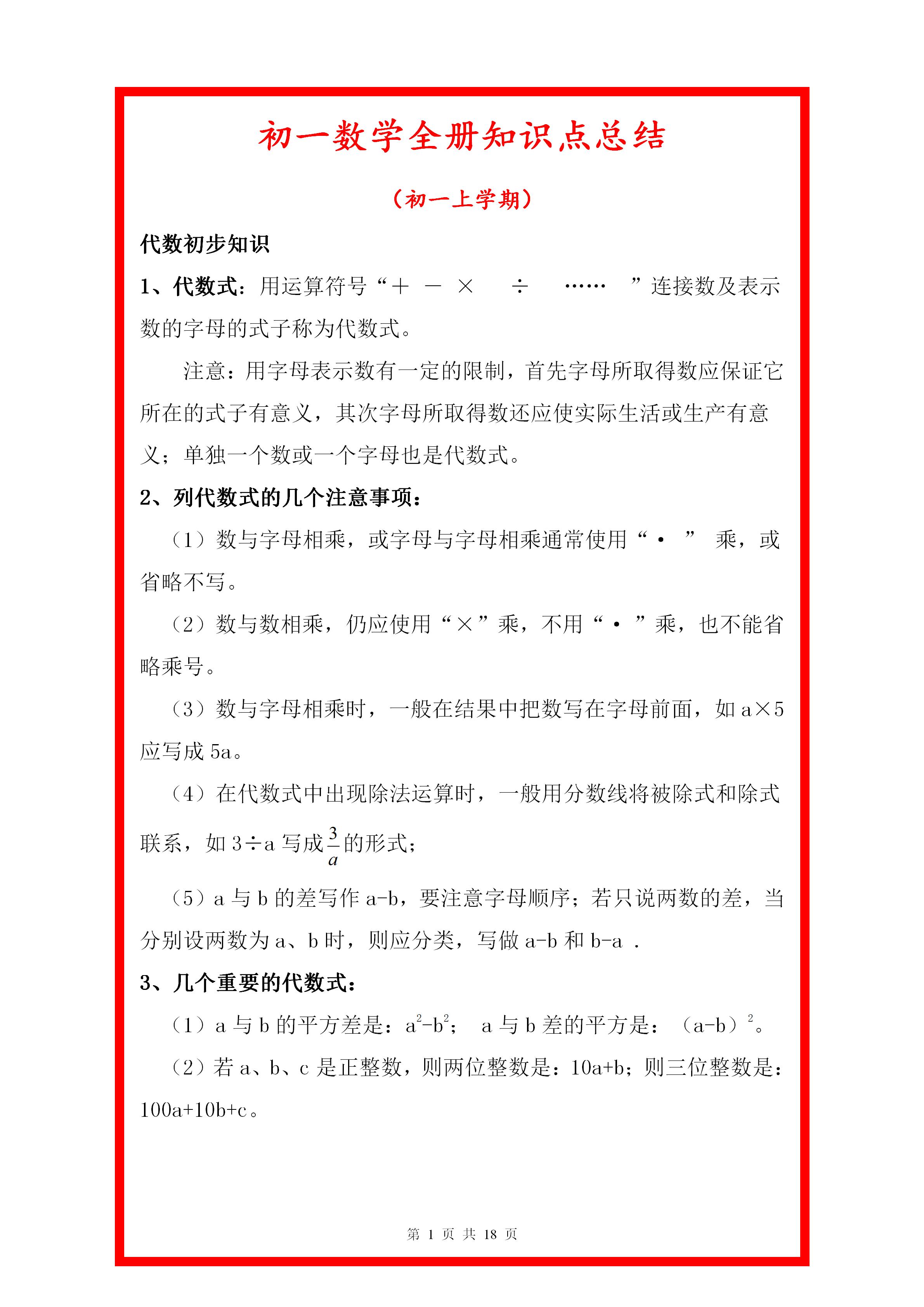
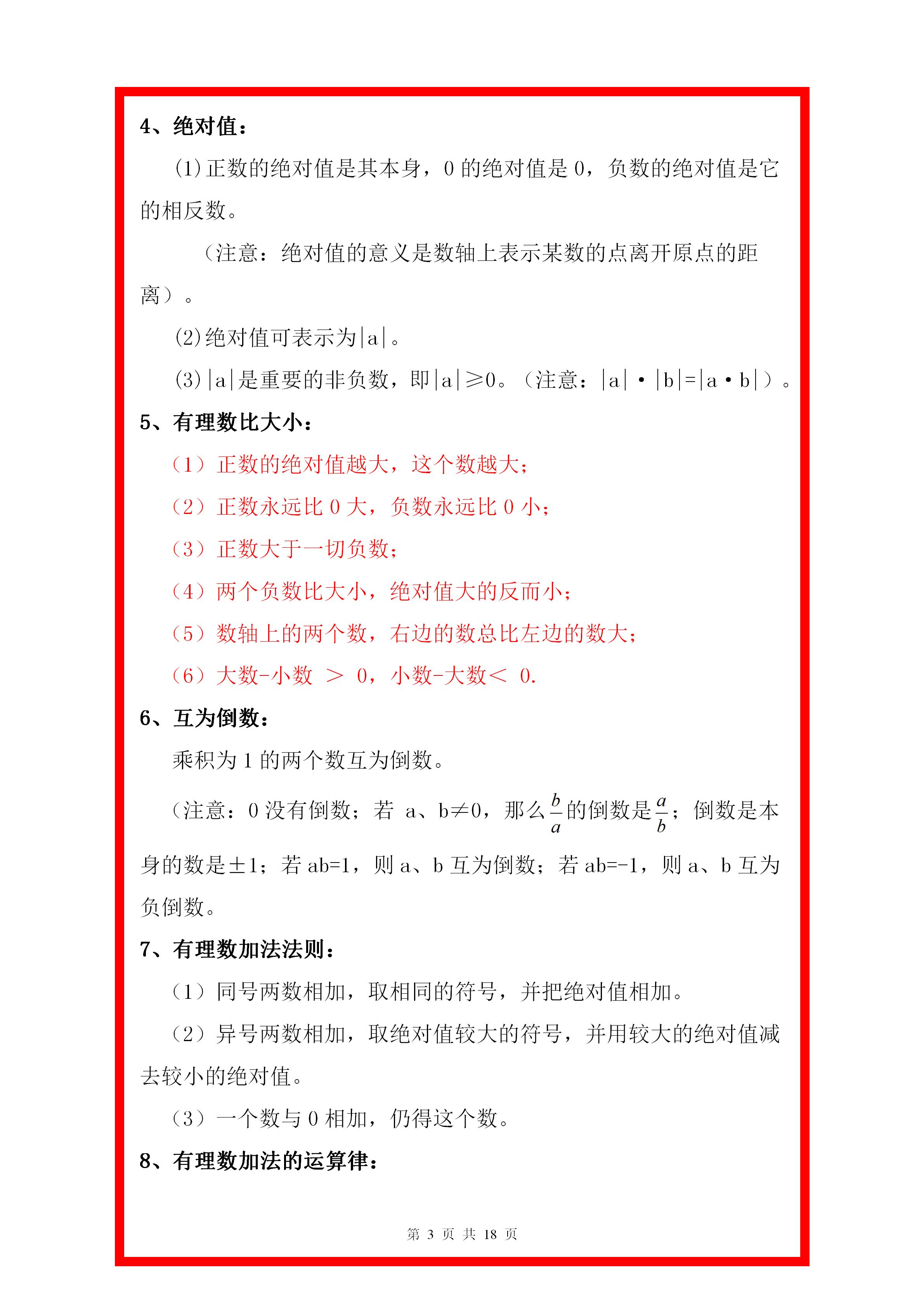
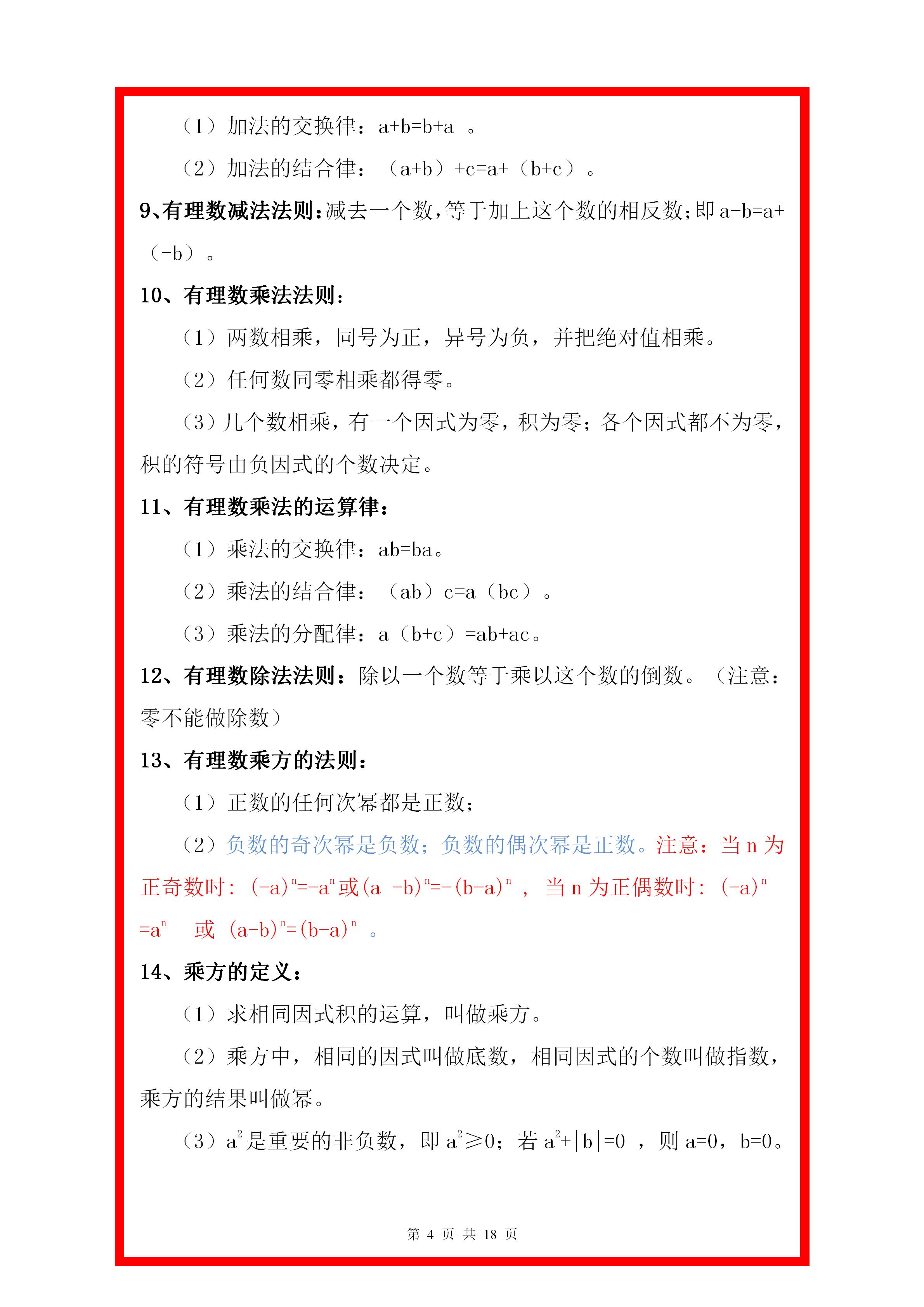
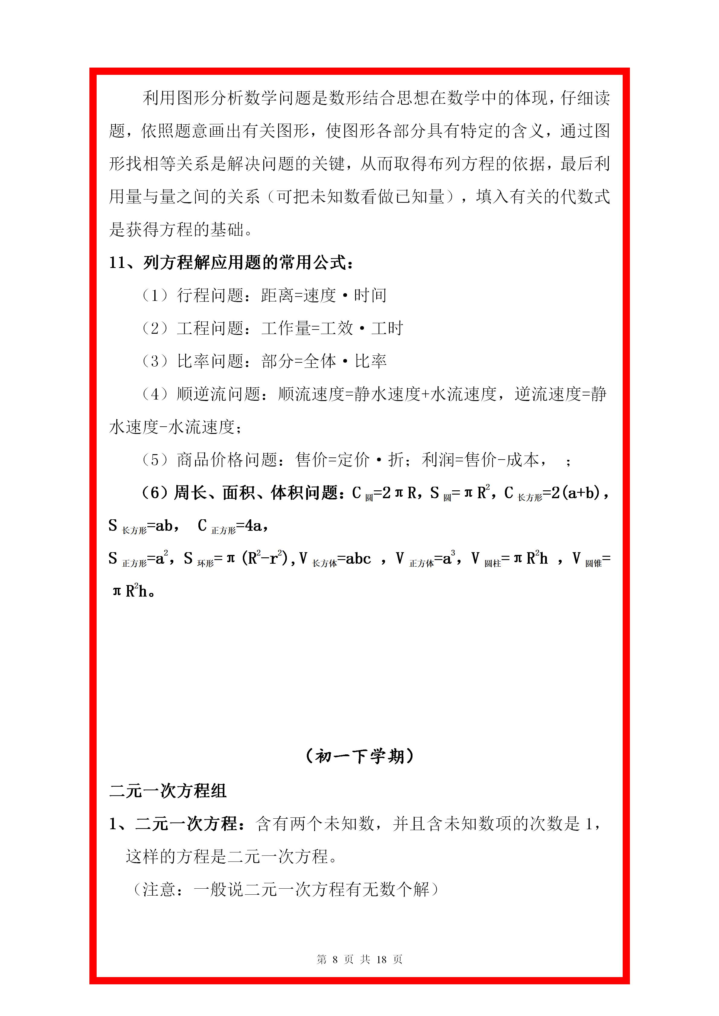
为此,老师特别准备了初一数学全册知识点总结,并按知识点进行了规划和整理。提前预习的同学们可以全面了解七年级上学期要学习的内容,以便及时整理学习计划。同时,我们可以从这些知识点中尽快了解初中七年级的学习内容与小学阶段的衔接内容的相同与不同之处,针对这些内容制定自己的学习计划和想法。
完整的电子版可在文末免费获取!











老师坚持每天整理收集各科学习资料,喜欢就多多点赞关注吧!欢迎留言讨论或者私聊相互学习。上述资料仅用于学习,如有侵权请联系删除!