来源:弗若斯特沙利文
报告框架
一、中国零售行业概览
零售行业介绍
中国零售行业发展动态和趋势
中国零售行业的驱动因素
中国零售行业面临的挑战和痛点分析
二、零售行业云应用介绍
中国零售行业云解决方案市场介绍
中国零售行业云解决方案市场发展驱动因素
中国零售行业云解决方案市场发展趋势分析
中国零售行业公有云市场竞争格局分析
阿里零售行业的解决方案
腾讯云智慧零售解决方案
天翼云新零售解决方案
金山云新零售解决方案
华为云智慧零售解决方案
三、案例分析
相关案例解析
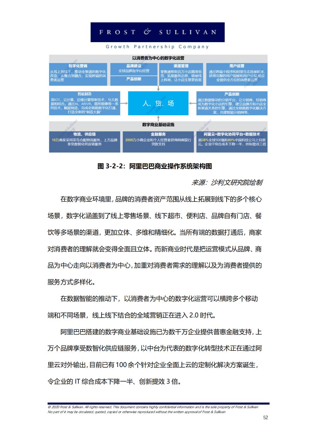
阿里巴巴商业操作系统介绍
四、总结
此份报告质量很高,值得深入研读。
报告领取方式见文末























































该份报告共56页,我们已经为您整理成文档
如果您觉得这份资料对您有帮助
希望获取完整的电子版内容参考学习
您可以关注+评论+转发
然后私信我:报告