
CAK4085数控车床
概述
经济型和普及型数控车床,由于市场定位以及整机成本原因,出厂标准均配置为手动卡盘,把液压卡盘作为一个选购项,这样整机价格就不会太高,即满足了绝大多数客户的使用需求,又留下了改造升级的可能。当客户的产品需求发生变化,为提高效率,减少操作人员的劳动强度,就有必要把手动卡盘改造为液压卡盘。
液压传动的工作原理:是以油液作为工作介质,依靠密封容积的变化来传递运动,依靠油液内部的压力来传递动力。实际上液压传动装置是一种能量转换装置,它先将机械能转换为便于输送的液压能,然后又将液压能转换为机械能,以驱动工作机构完成所要求的各种动作。
液压卡盘就是利用液压传动工作原理的一种装置,其工作流程就是:由液压站油泵提供工作动力,液压油经过电磁换向阀,又连接至回转油缸,油缸又通过拉杆连接到卡盘,再利用电气系统或人工控制方式,控制电磁阀换向阀动作,从而控制油缸的伸缩,带动卡盘夹紧和松开。
液压卡盘的优点:
- 夹持精度高,使用寿命长;
- 夹持力大,夹持范围广;
- 夹持力稳定可靠、可调大小;
- 改善了传统卡盘夹持力小、力量不稳定的缺点;
- 具有自动夹持,更安全,更方便;
- 装夹工件快速,用时短;
- 减轻工人的劳动强度,降低人力成本。
由上述诸多优点可知,液压卡盘改装后,只需要一个指令或者踩下脚踏开关即可快速实现卡盘夹紧、松开动作,大大缩短了工件的装夹时间,与普通手动卡盘装夹工件相比,至少提高60%效率,同时又降低了工人的劳动强度,还可实现一人多机操作,最终减少人工成本,为企业带来更好的经济效益。
本文以CAK4085数控车床手动卡盘改为N-208A6型8”中空液压卡盘为例。
液压卡盘系统的组成
由以下部分组成:
|
1液压卡盘
|
2、回转油缸
|
3、连接盘和拉杆
|
|
4、液压站
|
5、电路·
|
机械部分
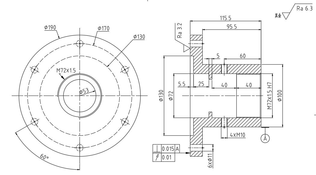
测量主轴尺寸:
- 测量主轴通孔长度为700mm;
- 测量主轴尾部长度80mm,外径70m,孔径53mm,螺纹M72×2,螺纹长度30mm。
如下图所示:

主轴
测量主轴尺寸,主要是为制作回转油缸连接盘、拉杆提供完整的设计制造数据。
提示:主轴尺寸最好每台测量,曾遇到同一批次机床主轴尾部长短不一,螺距不同,导致做出的连接盘和拉杆不能使用。
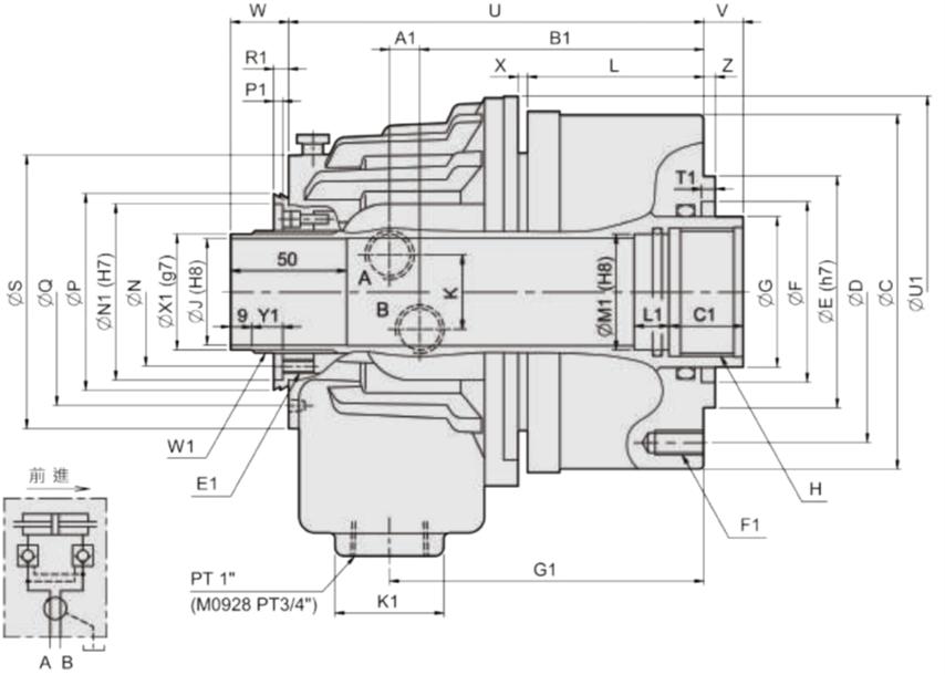
回转油缸连接盘设计制作:

回转油缸
回转油缸连接尺寸(mm)
|
型号尺寸 |
C |
D |
E |
F1 |
G |
H |
V |
Z |
|
M1552 |
190 |
170 |
130 |
12×M10×20 |
70 |
M60×2 |
22 |
5 |
主轴尾部和回转油缸外形连接尺寸,就是连接盘的内部尺寸,以下图中5mm处为界,左边尺寸对应回转油缸连接尺寸,右边对应主轴尾部连接尺寸,如图:

油缸连接盘
制作的连接盘应光滑、平整、无毛刺,发黑处理。
中空拉杆设计制作:
|
|
|
油缸型号 |
a |
b |
c |
d(f7) |
e Min |
f Max |
L |
备注 |
|
M1552 |
M60×2 |
30 |
25 |
55 |
4 |
M60×2 |
A+B+8 |
N-208A6 L=A+38.5 |
中空拉杆长度计算公式:
A=主轴总长+安装好油缸连接盘+安装好卡盘连接盘
A= 700+(5.5+25+5)+17≈752
L=752+38.5≈790mm
由于主轴孔径为Ø 53,最终确定拉杆外径设计为Ø 50,内径Ø 40,见下图:

拉杆
制作的拉杆应光滑、平整、无毛刺,发黑处理。
注意:拉杆的壁厚不得小于e Min值,当管壁太薄时,抗拉强度将大大减小,容易断裂,引起工件飞出,发生严重安全事故。以高位强度380Mpa(38kg/mm2)以上之材料来制作拉杆最佳。
转换螺母设计制作:
液压卡盘N-208A6和回转油缸M1552连接螺纹均为M60×2,拉杆直径为Ø 50,所以需要进行转换,拉杆才能连接卡盘和回转油缸,如图:

转换螺母
安装在回转油缸 安装在卡盘
安装与调试步骤:
- 拆除主轴上的手动卡盘,并清理主轴端部,涂抹洁净的润滑油;
- 在制作好的连接盘螺纹处涂抹润滑脂,主轴尾部螺纹处涂抹润滑脂;
- 把油缸连接盘安装在主轴尾部拧紧,紧固顶丝;
- 用百分表检查连接盘安装后的经向/轴向跳动,控制在最小范围以内;
- 把30mm厚转换螺母内外螺纹涂抹润滑脂,安装在回转油缸;
- 拉杆螺纹处涂抹润滑脂;
- 把拉杆插入回转油缸旋紧;
- 把安装好拉杆的回转油缸,使用吊具吊起,将拉杆从主轴尾部插入主轴孔,使回转油缸凸缘与连接盘完全结合,螺孔对齐后,再用6颗M10×40高强度螺栓连接紧固;
- 用百分表检查油缸安装后的经向跳动,控制在最小范围以内;
- 用两根油管连接液压站和回转油缸,接通液压站电源,使拉杆伸出;
- 把20mm厚转换螺母内外螺纹涂抹润滑脂,旋入卡盘,并拧紧;
- 拆除卡盘上的卡爪,用吊具吊起卡盘,移动到主轴端,当卡盘定位孔与主轴定位销对齐,螺母与拉杆对齐后,用专用扳手旋转卡盘螺母旋入拉杆,使卡盘向主轴端慢慢贴紧,完全贴紧后安装6颗M12×100高强度螺栓连接紧固;
- 用百分表检查卡盘的经向/轴向跳动,控制在最小范围以内;
- 检查油缸伸缩是否灵活,行程是否正常。
液压部分
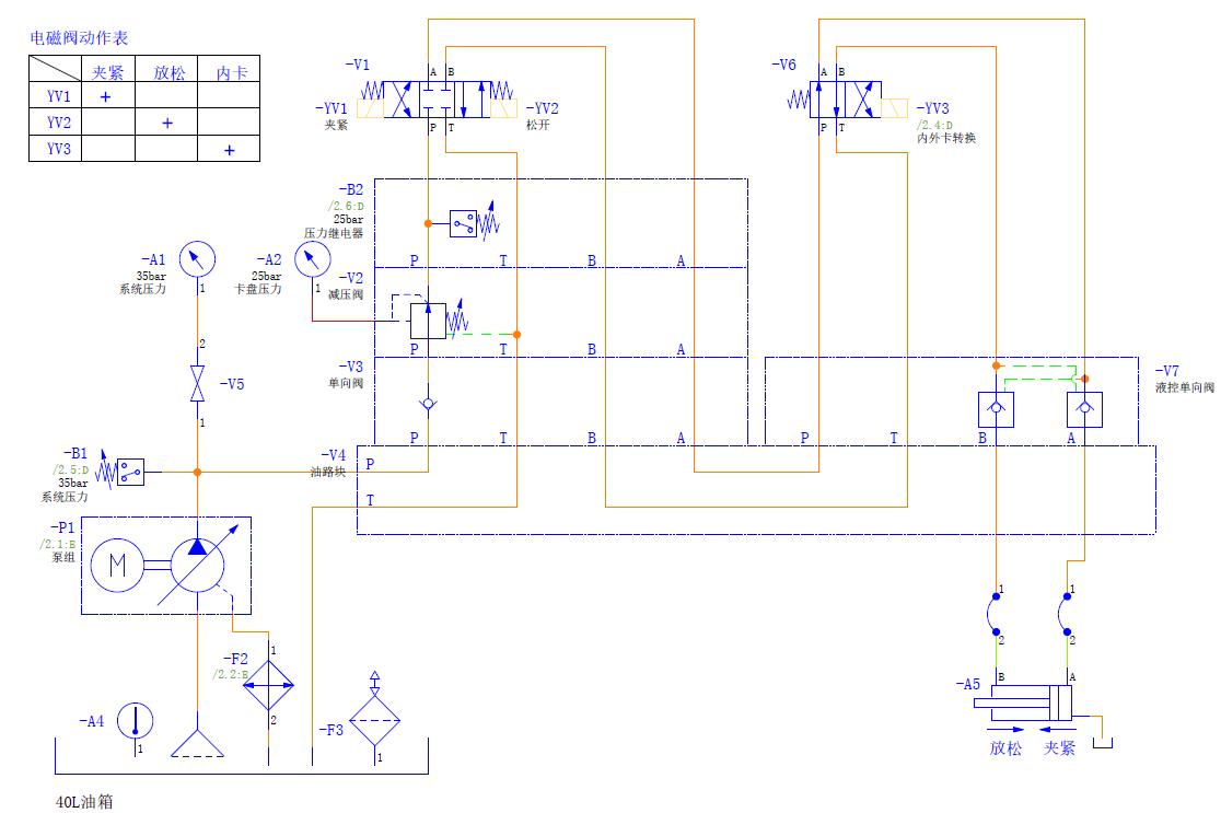
液压系统设计:
液压卡盘油路系统是基于操作简便和安全的原则设计:
- 油路须含有自锁机构,当工作时,发生停电或压力过低时,自锁机构将维持固定状态,使工件不至于飞出发生事故。
- 当使用3位4通电磁阀控制油缸伸缩,液压回路必须设计成在脱磁状态时,工件仍处于被夹紧状态。
- 为了防止由内径夹持切换至外径夹持所产生的错误操作,必须提供一个内外径夹持的切换阀。
- 在油路中设计调压阀,以适应不同材质的夹持力。
- 主轴在停止状态时,卡盘的夹紧和松开才能动作,旋转中禁止动作。
液压系统工作原理图如下:

液压原理图
液压卡盘工作过程:
- 卡盘夹紧
机床上电后,启动液压泵P1,压力表A1指示为35bar,说明液压系统压力正常。液压油经油路块V4→单向阀V3→减压阀V2→压力继电器B2→电磁换向阀V1.P口。当数控系统给出夹紧指令或踩下脚踏开关,电磁阀线圈YV1得电吸合,推动阀芯向右移动,电磁阀P→B口导通,液压油又经双液控单向阀V7.T口→电磁阀V6.T→B→V7.B口,进入油缸A5,推动活塞向右移动,带动拉杆使卡盘卡爪夹紧,从而夹紧零件。
2.卡盘松开
松开是夹紧逆向动作,不再赘述。
主要液压元件的作用:
- 液压油泵P1,为液压系统提供动力;
- 单向阀V3,保压,防止液压油倒入液压泵,隔离油路间的相互干扰;
- 减压阀V2,卡盘压力调整,压力范围10-25bar,以适合不同材料的夹持压力;
注:减压阀调整压力不得高于卡盘厂家设计的最大压力,过大将会损坏卡盘。
- 压力继电器B1,B2,选用;
- 换向阀V1,控制电磁阀线圈YV1/YV2,从而控制卡盘夹紧或松开;
- 换向阀V6,选用,卡盘内径或外径夹紧转换,可配置为手动阀。只许主轴在停止状态才能转换动作。数控系统可以通过参数控制内外卡控制时,不用V6。
- 双液控单向阀V7,实现互锁、保压,当突然断电或压力丢失,卡盘保持固定状态。本例所选M1552回转油缸自带止逆装置,可不安装,如卡盘无止逆装置,必须安装。
液压系统主要元件表:
|
代号 |
规格型号 |
描述 |
|
P1 |
SMVP-20-2-2 |
叶片变量泵组,调压范围15-35bar,1.5kW/3.72A |
|
V1 |
SWH-G02-C2-D24-20 |
3位4通电磁换向阀 |
|
V2 |
MPR-02P-K-1-30 |
叠加式减压阀,调压范围8-70bar |
|
V3 |
MC-02P-05-30 |
叠加式单向阀 |
|
V6 |
SWH-G02-B2-D24-20 |
2位4通电磁换向阀, |
|
V7 |
MPC-02W-05-30 |
叠加式双液控单向阀 |
|
A1/A2 |
G60-LM-70-K-10 |
耐震压力表,量程0-70bar |
液压油:
推荐使用抗磨液压油:
|
品牌 |
ISO VG32 |
ISO VG46 |
|
美孚Mobil |
DTE 24 |
DTE 25 |
|
壳牌Shell |
Tellus S3 M32 |
Tellus S3 M46 |
|
加德士 Caltex |
Rando HD32 |
Rando HD46 |
|
BP |
Energol HLP-D32 |
Energol HLP-D46 |
|
嘉实多 Castrol |
Hyspin HLP32 |
Hyspin HLP46 |
|
道达尔 TOTAL |
AZOLLA ZS32 |
AZOLLA ZS46 |
|
昆仑 Kunlun |
L-HM32 |
L-HM46 |
|
长城 changcheng |
L-HM32 |
L-HM46 |
初次使用半年后应更换一次液压油,以后根据液压油的污染情况及时更换,但最长不得超过一年。
连绩高速的运转将导致油温的升高而造成油封材质及液压油的快速恶化,使用冷却装置,保持温度低于60°C 。
液压系统调试
- 液压系统安装完毕后,首先根据液压系统的原理图、各部分施工设计图、电气控制设计图等检查液压系统各部分安装是否正确无误,管道连接是否正确无误,电气接线是否正确无误,否则应及时纠正处理。
- 以上工作完成后,请按以下步骤进行本系统调试工作(参阅液压系统原理图)。
- 用过滤精度为10um的加油车,通过空气滤清器向油箱内注入要求的液压油到液位计指示范围上限。
- 将所有的压力阀、流量阀或变量泵压力调节的手柄旋松。
- 启动电动机,观察其风扇旋转方向是否正确,否则需将电机的3相电线中的两根调换。
- 启动变量叶片泵,使泵空载转动约10分钟,若无异响,缓慢旋紧油泵调压螺钉,同时观察系统压力表,当系统压力达到要求时(本系统调定值为35bar·),将背帽锁紧,保持系统压力稳定。
- 换向阀换向正确后,再调节压力阀至设定值。
- 以上各项工作完成后,检查液压系统各管接头、阀安装面等部位有无渗漏现象,检查所有紧固螺钉有无松动现象,若发现异常应及时处理。至此液压系统具备正常运行条件。
液压系统常见故障及维修
|
故障现象 |
原因分析 |
维修方法 |
|
液压泵不出油 |
1、电机转向错误 2、吸油滤油器堵塞 3、吸油管漏气 4、泵吸口与油面间距过大 5、泵卡死或损坏 6、变量泵的流量为零 |
改正电机接线 清洗滤油器 换密封圈或旋紧 加入适量油液 修理或更换泵 重新调整变量机构 |
|
液压泵噪音大,振动大 |
1、油粘度过大 2、泵内进入空气 3、泵与电机不同心 4、泵内零件损坏 |
换油或加热 排净空气 重新调整泵装置 换泵或修理 |
|
压力、流量不足 |
1、泵有故障 2、泵未调试到工作状态 3、溢流阀工作不良或损坏 4、零部件漏油太多 |
排出故障或换泵 从新进行调试 修复和更换溢流阀 修复或更换零部件 |
|
压力不稳定 |
1、泵出现故障 2、溢流阀工作不稳定 |
修复或更换泵 修复或更换溢流阀 |
|
温升过高 |
1、泵摩擦过大,发热 2、压力控制阀调压过高 3、卸荷时间过短 4、环境温度过高 |
修复或更换泵 适当调节使用压力 适当延长卸荷时间 改善环境条件 |
|
液压缸运动不正常 |
1、回路中有空气使液压产生缸爬行 2、顺序阀与溢流阀调压值 接近或控制阀工作不良 3、油缸内部零件磨损过度 4、油缸串腔 |
放出回路中的空气 调大顺序阀和溢流阀的压差,修复或更换控制阀 修复或换件 修复 |
|
外泄漏量太大 |
1、密封件破损 2、密封接触处松动 3、元件安装螺钉用力不均 |
更换密封件 拧紧松动处 安装螺钉用力均匀拧紧 |
|
电磁换向阀不换向 |
l、未接通电源 2、电磁铁损坏 3、阀中有污垢,卡死阀芯 |
接通控制电源 更换电磁铁 清洗阀芯,除去污垢 |
电气部分
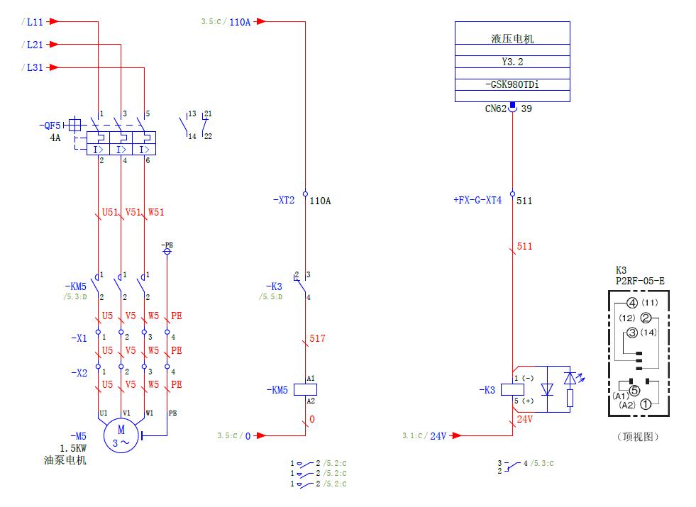
控制电路设计:
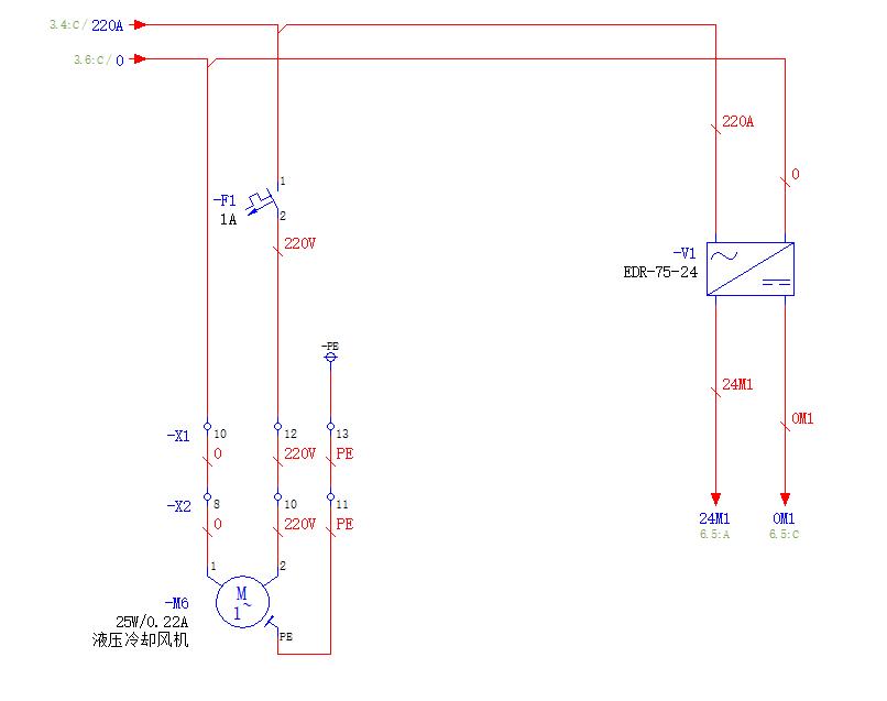
CAK40系列数控车床出厂已经设计有液压卡盘控制电路,整理如下图。

液压电机控制

液压电机控制

风扇与直流电源
主要电器元件表:
|
元件代号 |
规格型号 |
描述 |
数量 |
备注 |
|
QF5 |
3RV60 11-1EA15 |
电机保护器,2.8 ... 4A |
1 |
|
|
KM5 |
3RT60 16-1AF01 |
交流接触器,9A,线圈AC110V |
1 |
|
|
S1 |
ECFS-H5 |
脚踏开关,15A/250V |
1 |
|
|
K3 |
G2R-1-SND-DC24 (S) |
继电器,1极,10A,线圈DC24V |
1 |
带插座 |
|
K4/K5 |
G2R-2-SND-DC24 (S) |
继电器,2极,5A,线圈DC24V |
2 |
带插座 |
|
F1 |
5SY6 C1 1P |
小型断路器,1A,1P |
1 |
|
|
V1 |
EDR-75-24 |
开关电源,75W/24V/3.2A |
1 |
|
|
X1/X2 |
ST 2,5-TWIN |
弹簧接线端子,1.5mm2,17.5A |
20 |
|
|
X1/X2 |
ST 2,5-TWIN-PE |
弹簧接地端子,1.5mm2,17.5A |
4 |
|
|
电线,电缆 |
数控系统参数设置:
GSK980TDi数控系统卡盘控制参数:
|
BIT |
7 |
6 |
5 |
4 |
3 |
2 |
1 |
0 |
|
K12 |
RCKC |
CCHU |
NYQP |
SLSP |
SLQP |
|||
|
设定值 |
0 |
0 |
0 |
0 |
1 |
Bit4 1: 程序运行时,外接卡盘控制有效;
0: 程序运行时,外接卡盘控制无效。
Bit3 1: 检查卡盘到位信号;
0: 不检查卡盘到位信号。
Bit2 1: 外卡方式,NQPJ为外卡盘松信号,WQPJ为外卡盘紧信号;
0: 内卡方式,NQPJ为内卡盘紧信号,WQPJ为内卡盘松信号。
Bit1 1: 卡盘功能有效时,不检查卡盘是否夹紧;
0: 卡盘功能有效时,检查卡盘是否夹紧,如果卡盘未夹紧,则无法启动主轴且报警。
Bit0 1: 卡盘控制功能有效;
0: 卡盘控制功能无效。
|
BIT |
7 |
6 |
5 |
4 |
3 |
2 |
1 |
0 |
|
K14 |
HPST |
SPB3 |
PB3 |
|||||
|
设定值 |
1 |
0 |
0 |
Bit7 1: 液压控制功能有效;
0: 液压控制功能无效。
Bit1 1: 压力检测信号低电平时(与+24V断开),压力低报警;
0: 压力检测信号高电平时(与+24V接通),压力低报警。
Bit0 1: 压力低检测功能有效;
0: 压力低检测功能无效。
卡盘与主轴的互锁关系
- 卡盘松开时,手动和自动都不能启动主轴;
- 卡盘夹紧时,主轴运转中,踩脚踏开关无用。
常见故障及维修
|
故障现象 |
原因分析 |
处理方法 |
|
油泵电机不转 |
3、K3,KM5没有动作 4、K3,KM5线圈损坏 5、系统Y3.2无输出 |
检查电源 检查跳闸原因 检查控制回路 更换继电器或接触器 检查系统输出回路 |
|
电磁阀不工作 |
1、直流电源不正常 2、电磁阀线圈损坏 3、K4,K5没有动作 4、K4,K5线圈损坏 5、断线 |
检查直流电源 更换线圈 检查Y3.3,Y3.4是否有输出 更换继电器 检查线路 |
|
脚踏开关没反应 |
3、断线 |
更换开关 检查线路 |
|
开关电源无输出 |
1、输入电源不正常 2、断线 3、开关电源损坏 |
检查电源 检查线路 更换开关电源 |
|
油冷风机不转 |
3、断线 4、风机损坏 |
检查电源 检查原因 检查线路 更换风机 |
卡盘运转测试与故障排除:
运转测试
- 确认液压卡盘、回转油缸、拉杆、液压系统、控制电路均连接正确,可靠;
- 试运转时,先将液压压力调整把手开到最小的位置,而后迅速切换开关一次,检查液压油泵的旋转方向是否正确,如果是以相反方向来旋转,更换电源中的二条线后,启动开关以全速来运转。
- 首先将液压的压力设定于低压,此低压力要足够使夹头产生作动(0.35~0.5MPa)设定完毕后,依下列步骤检查:
.检查夹头的作动是否顺畅。
.检查作动方向是否正确(夹头爪的开合)。
.检查作动行程是否足够(夹头爪的行程)。
.检查各部位的管路有无漏油的现象。
- 依照上叙的事项检查正确后,慢慢的增加压力直到所需要的油压力时,再检查一次,
- 同时査看泄油管的油是否顺畅的流下;
- 将车床主轴的转速设定于最小值,检查回转油缸的偏摆状况及管路有无异常,若一切正常再慢慢的增加速度;
- 一旦有震动的情况发生,必须再次检査回转油缸连接盘的跳动状况;
- 如果液压油温不高时(低于30 °C ) 以最大速度的1/3来运转温机。
故障排除
|
故障现象 |
原因 |
|
油缸 活塞不动作 |
首先由挠性的液压油管中可以检视确定液压系统处于运转中。 确认所有管路都是正确的连接。 依循运转测试中的步骤来修正活塞的不作动。 |
|
油缸 推力不足 |
使用一个压力计装置在油缸的油路入口处来确认油缸内的压力是否达到正常值。 当侧油管的压力上升或泄油量较正常量多时,可能是因为O型环破损所引起的。 |
|
油温太高 |
首先确定液压油的黏度是否合乎标准。 检查油箱内的液压油是否足够,若已经减少须再补充。 如果因为周围环境的温度升高而造成油箱的散热不良,使用风扇或冷却装置来降低油温。 |
|
油泵噪音 |
防止吸入空气。 检查油箱内的液压油是否足够,若已经减少须再补充。 当油箱有过多的杂质堆积或液压油质量已恶化,很可能油泵已发生不正常的磨损,须马上修理或更换。 |
附录
CAK系列数控车床主轴数据:
|
机床型号 |
CAK16 |
CAK36 |
CAK40 |
CAK50 |
CAK63 |
CAK80 |
|
主轴头形式 |
A2-4 |
A2-6 |
A1-6 |
A2-8 |
A2-11 |
|
|
主轴通孔直径 |
Ø 43 |
Ø 53 |
Ø 53 |
Ø 70 |
Ø 104 |
|
|
手动卡盘直径 |
Ø135 |
Ø 200 |
Ø 250 |
Ø 250 |
Ø315 |
|
|
主轴最高转速 |
5000 |
3000 |
2400 |
2000 |
1000 |
|
液压卡盘及回转油缸选择配置:
中空型参数表:
|
机床型号 |
CAK16 |
CAK36 |
CAK40 |
CAK50 |
CAK63 |
CAK80 |
|
主轴头形式 |
A2-4 |
A2-6 |
A1-6 |
A2-8 |
A2-11 |
|
|
中空液压卡盘型号 |
N-205A4 |
N-208A6 |
N-210A6 |
N-210A8 |
N-215A11 |
|
|
卡盘通孔直径 |
Ø 33 |
Ø 52 |
Ø 75 |
Ø 117.5 |
||
|
卡盘最大压力 |
2.8MPa |
2.6MPa |
2.7MPa |
2.3MPa |
||
|
卡盘最高转速 |
7000rpm |
5000rpm |
4200rpm |
2500rpm |
||
|
中空回转油缸型号 |
M1036 |
M1552 |
M1875 |
M1875 |
M2511 |
|
|
回转油缸孔径 |
Ø 36 |
Ø 52 |
Ø 75 |
Ø 117.5 |
||
|
回转油缸行程 |
15mm |
22mm |
25mm |
23mm |
||
|
油缸最大压力 |
4MPa |
|||||
|
油缸最高转速 |
8000rpm |
6200rpm |
4700rpm |
2800rpm |
||
|
改造后主轴通孔直径 |
Ø 30 |
Ø 40 |
Ø 40 |
Ø 60 |
Ø 85 |
|
|
改造后主轴最高转速 |
5500 |
3500 |
3000 |
2500 |
1200 |
|
中实型参数表:
|
机床型号 |
CAK16 |
CAK36 |
CAK40 |
CAK50 |
CAK63 |
CAK80 |
|
主轴头形式 |
A2-4 |
A2-6 |
A1-6 |
A2-8 |
A2-11 |
|
|
中实液压卡盘型号 |
V-206A4 |
V-208A6 |
V-210A6 |
V-210A8 |
V-215A11 |
|
|
拉杆行程 |
20mm |
21mm |
25mm |
25mm |
35mm |
|
|
卡盘最大压力 |
2.6MPa |
2.5MPa |
2.8MPa |
3.MPa |
||
|
卡盘最高转速 |
5200rpm |
4500rpm |
4000rpm |
3300rpm |
||
|
中实液压回转油缸 |
MS105 |
MS125 |
MS200 |
|||
|
回转油缸行程 |
20mm |
25mm |
35mm |
|||
|
油缸最大压力 |
4MPa |
|||||
|
油缸最大转速 |
6000rpm |
5500rpm |
||||
|
改造后主轴最高转速 |
5500 |
3500 |
3000 |
2500 |
1200 |
|
说明:机床主轴最高转速受主轴轴承及润滑和冷却的限制,无法达到液压卡盘设计的最高转速,不要盲目的提高机床主轴转速,转速过高将会损坏主轴轴承,切记。










