(本文由上海复斯管理咨询公司研究并发布。)
从制定战略的需要出发,如何对现有船用产品和服务进行分类?若从技术角度进行分类又是如何?目前世界各主要类型船用产品(服务)的代表性厂商有哪些,业务特点如何?
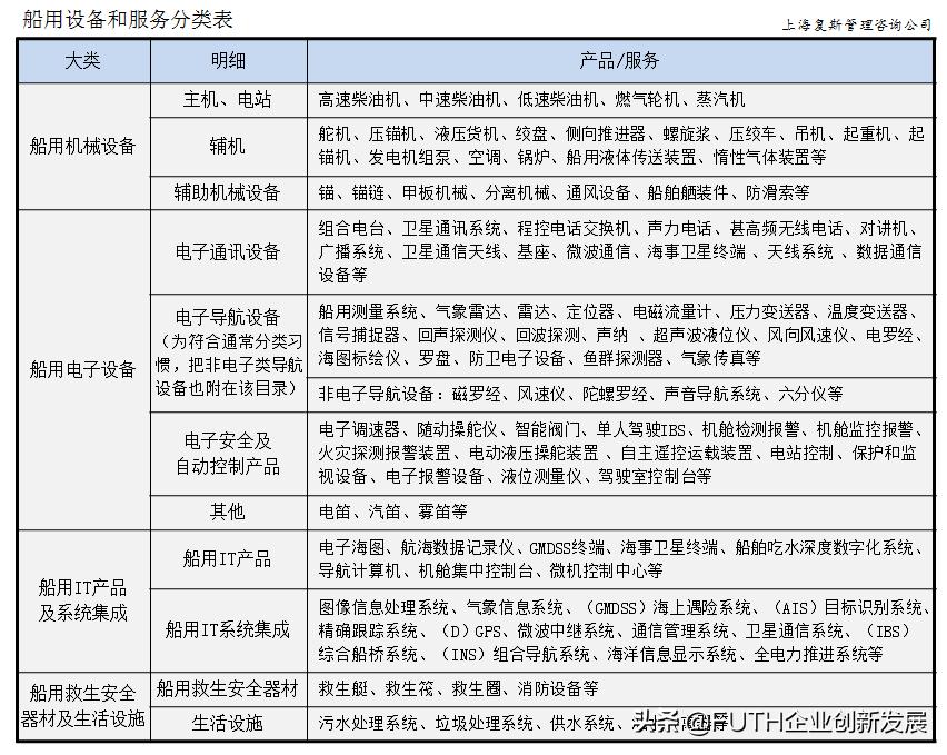
回答这些问题,首先要对世界主要船舶设备商的情况及其产品进行整理和分析;进而从技术差异和功能差异视角,对船用设备和服务予以分类(如下表)。

然后,从主要产品、生产方式、销售服务方式等方面对世界主要船用主机、电站制造商,主要船用通讯、导航设备、系统商,和主要船用控制及辅助设备、系统商进行的业务特点比较(依次如以下三张表)。



以上研究是基于世界近100家主要船舶设备商(名单如下)完成的。其中,加重标识的为上表中所列企业。
1、Woodward Governor Company(伍德沃德调速器公司)美国一家调速器制造商。
2、Westinghouse Electric Corporation(威斯汀豪斯电气公司)美国一家电气公司。
3、Trimble Navigation Ltd.(特林布尔导航设备公司)美国一家设计、制造船用导航及通信设备、GPS设备、船用测量系统等产品的公司。
4、Wartsila Diesel Corporation(瓦特西拉柴油机公司)芬兰一家著名的船用柴油机及推进系统制造商。
5、Volvo Penta Corporation(沃尔沃·彭塔公司)瑞典一家发动机及动力系统制造商。
6、Valeport Ltd(威利波特公司)英国的一家仪器仪表制造公司。
7、Thomson-CSF(汤姆逊-CSF公司)法国一家著名的军品公司。
8、Texas Instruments Incorporated(得克萨斯仪器设备公司)美国一家著名的仪器仪表制造商。
9、Starlink Incorporation(斯塔林科公司)美国一家提供实时差分全球定位系统(DGPS)产品的公司。
10、Sperry Marine Inc.(斯佩里船舶设备公司)美国一家生产船用导航设备的公司。
11、Solimars.r.l.(索利马尔公司)意大利一家船用操舵装置及甲板设备制造商。
12、Siemens USA(西门子美国公司)美国的一家工业技术公司。
13、Siemens AG(西门子公司)德国一家著名的船用电气设备制造商。
14、Philips Electronics N.V.(菲利普电子公司)荷兰一家著名的电子公司。
15、Selco A/S(塞尔科公司)丹麦的一家生产船用控制和保护中型交流发电机组的电气设备、监视及报警系统公司。
16、Seaworthy Systems Inc.(希沃斯系统公司)美国的一家航海设备及航海系统生产公司。
17、Sea Tel,Inc.(海洋通信公司)美国的一家设计、开发、生产船用卫星通信天线、天线基座、气象雷达、微波通信及精确跟踪系统的公司。
18、SAET Marine Electronics(SAET船用电子公司)法国一家船用电子通信产品公司。
19、Saab Marine Electronics ABB(萨伯船用电子公司)瑞典的一家船用电子设备公司。
20、Rom AS(罗姆公司)德国一家船用辅助设备公司。
21、Rolls-Royce Industrial Power Group(罗尔斯罗伊斯工业动力集团公司)英国一家提供船用推进器及其它多种动力产品公司。
22、Raytheon Marine Company(雷声船用设备公司)美国一家著名的船用电子设备制造商。
23、Raytheon Company(雷声公司)美国一家著名的高技术公司,主要业务涉及商业和防卫电子、工程和建筑、航空以及机械4个领域。
24、Ray Control Services Pte, Ltd.(雷氏控制服务私人有限公司)新加坡一家为船舶、近海及建筑业提供电动液压和气动设备,并设计相关产品的控制系统公司。
25、Racal Company(雷克尔公司)英国一家生产声音及数据通信设备、防卫电子设备以及其它工业设备公司。
26、Pulsearch Navigation Systems Inc.(帕尔瑟奇导航系统公司)一家生产导航设备及GPS系统的公司。
27、Pal Oil System -GLO Industries Inc.(GLO工业公司派尔石油系统公司)美国一家船用燃料及润滑油供应商。
28、Oki Electric Industry Co.,Ltd.(冲电气工业有限公司)日本的一家船用电气公司。
29、Niigata Engineering(新泻铁工所)日本的一家柴油机制造商。
30、Neutralis Co.,Ltd(内特拉里斯公司)一家船用润滑油供应商。
31、Nera(内拉公司)挪威一家生产电子通信设备及系统的公司。
32、Motorola Inc.(摩托罗拉公司)美国一家著名的电子通信公司。
33、Mitsubishi Heavy Industries Ltd.(三菱重工业公司)日本的一家重工业公司。
34、Michigan Wheel Corporation(密执安螺旋桨公司)美国的一家螺旋桨制造公司。
35、MGI Marine International Safety Solutions Inc. MGI(海事国际安全公司)加拿大的一家提供船用安全产品、设备以及船舶安全咨询服务的公司。
36、Measurement Technology(NW测量技术公司)美国一家自动控制及测量装置制造商。
37、Marine Safety International(海事安全国际公司)一家提供海上安全航行模拟训练服务及训练设备的公司。
38、Marine Safety Corporation(海事安全公司)美国的一家生产船用救生艇、救生筏并提供相关服务的公司。
39、Magnavox Consumer Electronics(美乐华消费电子公司)美国一家消费电子公司。
40、Mackay Communications Company(迈凯通信公司) 美国的一家通信及导航产品制造商。
41、Litton Marine Systems Inc.(利顿船舶系统公司)美国生产船用导航设备及产品公司。
42、Litton Industries Inc.(利顿工业公司)美国的一家*用军**产品公司,主要生产电子、防卫及信息系统,并为美国海军设计和建造军舰。
43、Kvaerner Group(克瓦尔纳集团)挪威的一家造船、船用设备生产企业集团。
44、Kongsberg Norcontrol(挪威控制公司)挪威的一家生产船用导航设备的公司。
45、Kitagawa Kogyo Co., Ltd.(北川有限公司)日本的一家数控机床、数控切割机及船用设备生产厂商。
46、Kawasaki Motors Corp.(川崎发动机公司)美国的一家船用发动机制造公司。
47、Kawasaki Heavy Industries,Ltd.(川崎重工业公司)日本的一家重工业公司,可建造及修理各种类型的船舶,还可提供船用主机及电动液压操舵装置。
48、John Deere Power Systems(约翰德里动力系统公司)美国的一家生产船用柴油机的厂家。
49、Jastra Co.Ltd(加斯特拉公司)波兰一家船用设备商。
50、ITT Jabsco(ITT加博斯克公司)加拿大一家生产船用设备及其它工业产品的公司。
51、ITT corporation online(国际电话电报公司)美国一家著名的电子产品公司。
52、ISE Ltd.(ISE公司)加拿大的一家设计、开发水下自主遥控运载装置的公司。
53、INEXA AB. INEXA瑞典的一家船用钢材公司。
54、InduMar Products, Inc.(印度马尔产品公司)美国的一家船舶维护及保养产品公司。
55、ICOM Ltd(ICOM有限公司)英国的一家生产船用无线电台的公司。
56、ICG Satellite Services, Inc.(ICG卫星服务公司)美国一家卫星服务公司。
57、Hsing Loong Co., Ltd.(兴隆公司)香港的一家船用设备经营及网络服务公司。
58、GTE Corporation(GTE公司)美国的一家著名的电子产品公司。
59、环球无线电公司。美国的一家船用无线电设备制造商,生产船用无线电台及其它产品。
60、General Electric Company(通用电气公司)美国著名的*用军**及民用电子、电气及机械设备制造商。
61、Fuso Electronics Inc.(福索电子公司)日本一家电子仪器制造商。
62、Furuno USA, Inc.(古野电气美国公司)美国公司是一家生产船用电子设备的公司。
63、Furuno History(古野电气)日本的一家船用电子公司。
64、Fujitsu Limited(富士通公司)日本的一家电子公司。
65、Finnyards Ltd(芬船厂有限公司)芬兰的一家高技术公司,主要产品包括战场防卫系统、空间电子和测试系统、有源及无源声纳系统、声音导航系统等多种声学产品。
66、Ericsson AB(埃里克森公司)瑞典的一家生产*用军**及民用电子通信产品的公司。
67、Detroit Diesel Corporation(底特律柴油机公司)美国的一家柴油机公司,可生产船用柴油机设备。
68、Davis Instruments Corp.(戴维斯仪器仪表公司)美国的一家自动化仪器、仪表制造商。
69、Cummins Engine Company(康明斯发动机公司)美国的一家柴油机及相关产品制造商。
70、Chem-Mech Services(陈氏服务公司)新加坡一家经营船用技术产品的公司,属于联合服务集团。
71、Celestaire Company(塞莱斯泰尔公司)美国一家生产船用及航空用导航仪器的公司。
72、Caterpillar Inc.(凯特皮拉尔公司)美国的一家机械和发动机制造商。
73、Canadian Marconi Company(加拿大马可尼公司)加拿大一家设计、生产、销售高技术电子产品的公司。
74、BUG-O Systems(巴格欧系统公司)美国的一家船用自动焊机和自动切割机生产厂。
75、BP Marine(BP海事公司)英国一家国际海运业燃料及船用润滑油的主要供应商。
76、Booz, Allen &Hamilton(布兹、艾伦及汉密尔顿公司)美国的一家海上运输公司。
77、Blohm + Voss AG(博隆+福斯公司)德国一家蒸汽涡轮机、锅炉、加热设备生产公司。
78、Bayer Group(拜耳集团)德国一家化学品、材料及保健品公司。
79、Banten snc.(班特恩公司)意大利的一家生产船用天线、通信及GMDSS产品公司。
80、JRC公司日本一家通讯导航设备生产商。
81、SPERR公司美国一家导航设备生产商。
82、APS公司丹麦一家导航设备生产商。
83、NAVAL公司挪威一家导航设备生产商。
84、MAN B&W公司德国一家全球最大的船用柴油机制造商。
85、AVO International(AVO国际公司)美国的一家生产电力测量仪器、电气测试设备等产品的公司。
86、AS VoldaMek. Verksted(沃尔克斯蒂德公司)挪威的一家船用设备生产厂。
87、Ashland Chemical Company Drew Marine Division(阿施兰德化学品公司拖船部)美国一家船用维修及保养用品供应商。
89、Alden Electronics, Inc.(阿尔登电子设备公司)美国的一家电子设备公司。
90、Airtech International Inc.(航空技术国际公司)美国一家跨行业经营的公司。
91、ABB Industrietechnik AG(ABB工业技术公司)德国一家发动机生产商。
92、IBM公司。
93、SUN微系统公司。
94、Furuna(吉野电气公司)日本一家船用电子公司。
****【上海复斯管理咨询公司/品科创说管理专栏】****