案例:
女,27岁 过敏性角膜炎症状:眼睛泛血丝,瘙痒,异物感明显
调查数据显示,20%—40%的人一生中都曾罹患过敏性疾病,包括过敏性鼻炎、支气管哮喘、急性*麻疹荨**、婴儿湿疹、接触性皮炎、特异性皮炎、食物过敏、药物过敏、过敏性休克等。
这个季节是过敏性疾病高发的时候,比如过敏性鼻炎、过敏性皮炎等等,还有一种常被人忽略的,就是过敏性结膜炎。尤其是过敏体质患者,最容易出现过敏性结膜炎。当你出现以上案例的相同症状,就要警惕是不是得了过敏性结膜炎。

什么是过敏性结膜炎?
过敏性结膜炎是由于接触过敏原而引起的结膜炎症。结膜经常暴露在外,易与空气中的致敏原接触,也容易遭受细菌或其他微生物的感染。眼结膜受到花粉、灰尘、柳絮、尘螨、化妆品、动物皮毛、隐形眼镜等过敏原刺激,产生超敏反应。

主要症状
眼睛奇痒无比,睑皮肤红肿、白眼球发红,怕光、眼睛灼热感、异物感、流泪、分泌物增多呈拉丝状等。通常累及双眼,脱离过敏原后,可逐渐自行缓解,本病可反复发作,彻底治愈比较困难,多见于过敏体质患者。
常见过敏原有哪些
过敏性结膜炎的过敏原有很多种,一般根据过敏性结膜炎的类型都有相应的过敏原特点。
如果是急性接触性的过敏,通常过敏原是近期接触到的食物、药物或者特殊物体,比如近期吃过鱼或者虾之类的食物,可能会引起眼部过敏。

如果是季节性过敏,其与季节性特有的物质有关系,比如说春季常有的花粉,秋季多数是由草籽、粉尘所引起过敏。
如果是常年性的过敏,一般与家里常有的东西有关系,比如可能存在螨虫或者持续的慢性细菌性刺激带来的过敏。如果家里面养植物或者小动物,其毛发或者碎屑都有可能会引起过敏。此外,眼妆类的化妆品沾染了细菌或者过期了,也会引起过敏。

注意:
导致过敏性结膜炎的过敏原常见的约有数百种,上述只是冰山一角。
需要注意的是:因为结膜和鼻腔粘膜结构相似、位置相近,并且还通过泪道相通相连,所以过敏性鼻炎和结膜炎这一对难兄难弟经常结伴而来。
不清楚自己对什么过敏的情况下,建议前往医院进行过敏源检测!
有人曾问过药师,真的有必要查过敏原吗?如果查出的过敏原是生活中不可避免的物质,那不就白查了?
其实,检测过敏原是为了进一步明确导致过敏性鼻炎的原因,如果是对尘螨过敏,可以有针对性地进行脱敏治疗,因此,检测过敏原不仅有助诊断,还有助指导制定治疗方案。
脱敏治疗是把过敏原以超微计量注射给患者,让身体一点一点逐渐适应,最终使患者不再对过敏原产生过敏反应。这种疗法目前主要针对尘螨过敏的人群。
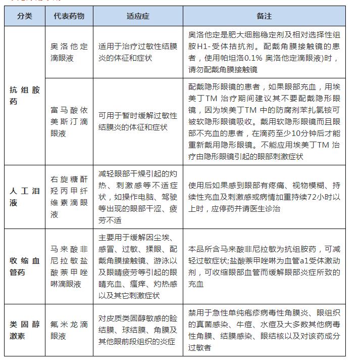
过敏性角膜炎治疗方案
1)去除刺激因素、脱离过敏原。查找过敏原,大多数过敏性结膜炎经避免接触致敏原后即可得到缓解。
2)冷敷,对于起病较急的患者,适当的冷敷可以使患者症状得到减轻。
3)局部用药:
轻度者使用人工泪液4~8次/天;
中度者可使用收缩血管药物或抗组胺药,如萘甲唑啉,4次/天,注意防止长期用药后血管反弹性扩张;0.1%奥洛他定、或0.1%洛度沙胺、0.2%奈多罗米、0.025%酮替芬滴眼,2次/天,有助于止痒;0.5%酮咯酸滴眼,4次/天,减轻症状。
重度患者可加用类固醇滴眼液,如0.2%氯替泼诺或0.1%氟米龙,4次/天,持续1-2周。
4)中、重度患者可口服抗组胺药,如非索那汀60mg 口服 2次/天;盐酸左西替利嗪5mg口服 1次/天(以上均为成人用量)。
口服抗组胺药的区别用药可见上期,常用于治疗过敏性结膜炎的外用眼药举例如下表。
常见外用中成药:

如何预防过敏性结膜炎?
过敏性体质的人应注意日常防护。要避免疾病发生,要做到以下四点:
一、远离过敏原,注意清洁,消灭尘螨
远离过敏原,如果对花粉,灰尘过敏,外出时戴上口罩。家里室内通风,勤换床单被套和枕巾,用高于60度的水温清洗,减少尘螨的存在。家里的地毯要注意清扫吸尘。

二、加强锻炼,注意眼保湿
其次,要注意营养和锻炼,生活作息规律,增强体质。因为身体健康状态的改善,能使身体对抗过敏发作的潜能提高,并减少、减缓过敏发作。
秋冬天空气比较干燥,因此要适当使用一些保湿的眼药水如玻璃酸钠眼药水、人工泪液等,时刻注意眼睛的保湿。

三、注意用眼卫生,避免接触感染
平时注意保护眼睛,不要用手揉眼睛,滴眼药水前后应洗手,避免接触传染。既往戴隐形眼镜、美瞳者,要暂停使用。平时注意保护眼睛,不要用手揉眼睛。
患有过敏性结膜炎者眼部不应用或慎用化妆品,出行时可戴眼镜、太阳镜以减少眼睛接触过敏原,甚至可配合戴口罩,因为很多眼睛过敏者往往也伴有过敏性鼻炎。

四、补充水分,多吃蔬果
注意多喝开水或茶水。除糖尿病患者外,喝蜂蜜水是很好的选择,有润肺、养肺的作用。
干燥时节,避免吃辛辣烧烤油腻煎炸等热性食物,食后容易上火。有过敏体质的人尽量少吃糖类,过敏性结膜炎发病期间应该避吃花生、黄豆等核果类食物以及海鲜,因为这些属于“发物”。要多吃一些新鲜的蔬菜和水果如秋梨、苹果、苦瓜、芥菜,同时增加维生素A、B1、C、E的摄入。