导读

高层建筑及大型超市、医院、车站和机场等公共场所在建设过程中,使用了大量高分子材料,大都是碳氢化合物,遇明火极易引发火灾。为此,国家强制性标准GB 50016-2014《建筑设计防火规范》提高了高层住宅建筑和建筑高度大于100m的高层民用建筑的防火技术要求。根据标准,在建筑内敷设的消防用电设备配电线路,需要确保发生火灾时能够连续供电,以确保消防设备、报警系统、信号控制系统、应急照明设备等重要设施的用电需要。因此,配备阻燃或耐火电缆显得格外重要。
陶瓷化高分子复合材料是一类新型防火耐火材料,是以聚合物为基材,加入成瓷填料、助熔剂、阻燃剂及其他助剂,经加工制成的特种复合材料。与传统高分子材料在火焰或高温环境中会焚化脱落不同,这种新型材料在常温下可保持一般高分子材料的机械性能和加工性能,在火焰或高温环境中能迅速形成紧致坚硬的陶瓷体,从而起到阻燃、耐火、耐烧蚀的作用。

(本文选自《电线电缆》2021年第5期)
精读
国内外耐火电线电缆试验方法比较
表1 国内外耐火电线电缆标准对比

为了进一步提高耐火电缆测试标准要求,我国在2020年7月1日实施的GB/T 19666-2019与GB/T 19666-2005中又新增了供火加机械冲击的耐火(NJ)以及供火加机械冲击和喷水的耐火(NS)要求,试验时间均为120 min,试验方法依据IEC 60331-1,IEC 60331-2中相关规定执行。
陶瓷化聚烯烃材料研究进展
陶瓷化高分子复合材料研究最早可追溯到20世纪60年代,利用聚合物制备陶瓷材料并将其作为陶瓷化合物的前驱体使用,但发展较为缓慢。
直到近几十年,学者们制备出一系列阻燃耐火的聚合物/无机填料复合材料,并对这类体系材料的瓷化机理进行了深入的研究,才使陶瓷化材料成为耐火电缆领域的研究热点之一。其中,澳大利亚莫纳什大学程一兵教授发明的可用于耐火电缆的陶瓷化高分子复合材料,由澳大利亚的Ceram Polymerik公司实现了商业化生产。
理论上讲,高分子聚合物均可用作陶瓷化高分子材料的基体,如聚氯乙烯、聚乙烯、聚丙烯、乙丙橡胶、硅橡胶、乙烯-乙酸乙烯共聚物(EVA)、乙烯-1-辛烯共聚物(POE)、酚醛树脂等。
目前研究和报道较多的是陶瓷化硅橡胶,这类材料虽然在电绝缘性和成瓷残留率、成瓷强度等方面具有优势,但其成本较高,且应用于电缆生产时需要配备橡胶挤出设备,而陶瓷化硅橡胶带材则需要采用绕包工艺,这对带材的强度要求比较高且工艺较难控制。
聚烯烃材料成本相比于硅橡胶较低,应用范围较大,且陶瓷化聚烯烃材料用于电缆生产时采用普通低烟无卤聚烯烃材料挤出设备即可。
在近些年关于陶瓷化聚烯烃材料的研究报道中,基体材料主要采用聚乙烯、EVA,POE、聚乙酸乙烯酯(PVAc)等的一种或组合,成瓷填料常用高岭土、滑石粉、硅灰石、云母、石英粉、玻璃粉等。
为了降低材料的瓷化起始温度、促进烧结,往往会在配方中添加一定量的助熔剂,帮助材料体系在烧结过程中在较低温度时有液相物质形成。助熔剂主要有低温玻璃粉、硼酸锌、氧化锌等。
陶瓷化聚烯烃材料应用于电线电缆的优势与局限性
普通阻燃聚烯烃材料具有一定的氧指数,遇火时能延缓材料燃烧且在火源撤离后材料能够自熄,但燃烧后的材料即变成粉末没有支撑性;而陶瓷化聚烯烃材料在高温环境中或灼烧时可在短时间内硬化转变成陶瓷状,具有一定的强度,满足当前耐火电线电缆的设计要求。
陶瓷化聚烯烃材料的耐火性主要体现在隔火和隔热两个方面。
在高温或灼烧时,聚烯烃基体材料受热分解,添加于材料体系中的无机成瓷填料与助熔剂等其他助剂熔融黏结在一起,从而形成致密、坚硬的陶瓷壳体,能有效抵御火焰向内部结构烧蚀,同时阻止内部结构中材料分解产生的可燃气体向外部扩散,体现为隔火性。
高温下聚烯烃材料分解时产生气体,使成瓷后的壳体中留下许多微孔,形成隔热层,可阻止外部高温向内部的传递,延缓内部材料的进一步分解,显示出隔热性。
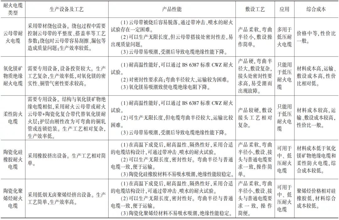
陶瓷化聚烯烃材料可采用线缆企业常规低烟无卤聚烯烃材料挤出设备进行生产,无须增加投资采购专用设备。陶瓷化聚烯烃耐火电缆相比于传统云母带耐火电缆、氧化镁矿物质绝缘耐火电缆、柔性防火电缆、陶瓷化硅橡胶耐火电缆,在生产设备及工艺、产品性能、敷设工艺、应用及综合成本等方面具有明显优势。
表2 各类耐火电缆对比表

表3 陶瓷化聚烯烃材料的基本性能指标

根据文献报道中关于陶瓷化聚烯烃电缆的结构设计,大多数情况下是将陶瓷化聚烯烃材料作为隔火内衬层使用。为了确保耐火电缆能够通过带冲击、喷水的耐火试验,往往还需要在陶瓷化聚烯烃外绕包低烟无卤玻璃纤维带起到固定和支撑作用,这是陶瓷化聚烯烃材料本身的局限性所致。
即便在陶瓷化聚烯烃材料体系中加入了低温助熔剂,陶瓷化聚烯烃材料仍然需要在温度达到300℃以上时才开始成瓷,在此温度之前处于过渡态的陶瓷化聚烯烃材料物理机械性能较低。无论是在试验环境还是真实火灾场合,这一阶段陶瓷化聚烯烃材料极易出现脱落,无法形成壳体发挥隔火和隔热功能。
陶瓷化聚烯烃材料的这一特性,一定程度上限制了其在不同类型电线电缆中的应用,尤其是在布电线产品中的应用。