新生到港后除了交纳学费之外处处都要用钱,如果囊中羞涩,那这时候一张银行卡就派上用场了。
每年的开学季,香港各大银行都会推出信用卡交学费的优惠活动。所以,有一张香港信用卡在手可以说是很香的。
在内地办理银行卡的过程不要太简单,只需要一张身份证就OK了,但香港就复杂很多,今天烧鹅就来给大家讲一讲如何在香港办理银行卡和信用卡。
1
所需资料
在香港开通银行账户一般要使用香港身份证,如果身份证还没办理下来的话,可以暂时使用内地身份证和签注剩余6个月以上的港澳通行证或护照办理,等香港身份证下来之后,需要去银行再做一次身份证明文件的更改。
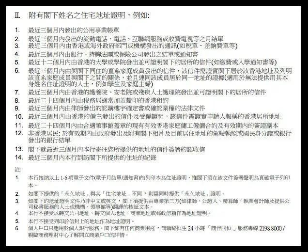
除了身份证明之外,大家还需要向银行提供有效期3个月内的居住地址证明文件,简称“住址证明”。
香港政府新出台的政策:银行开户可以不用提供住址证明,但有些银行还会要求客户提供,所以烧鹅建议大家准备齐全以后再去办理。
2
住址证明是何物
住址证明通常是指发出日期为三个月内,有本人名字的对账单,比如:水费单,电费单,煤气费单,银行账单,保险公司账单,电信公司账单,政府发出的信件等。


而且必须为邮寄的信件,不接受信封上原有的地址,必须是账单上打印的地址,其中一定要有本人姓名及发出日期。
使用电子账单的话,账单内有上述内容打印出来作地址证明也是可以的,有的银行也会认可租房合同。
以下是恒生银行的住址证明要求:


刚来港的新生一般都没有什么信件,所以最简单的方法就是在办理电话上台时,让运营商给你的住址寄一封证明信,最快1-2天收到。
3
选择银行
大家最好选择和学校有合作的银行去办理银行卡,这样交学费会很方便。
除此之外,烧鹅推荐大家办理中国银行(香港)与恒生银行的银行卡。
这两家银行的ATM机数量多,很方便。
4
学校联营信用卡
办完储蓄卡之后,烧鹅建议大家再办一张信用卡,因为很多银行都推出信用卡交学费的优惠活动,而且平时使用信用卡消费也会有很多的折扣。
像是东亚银行信用卡可优先购买演唱会门票,这个广受大家好评。
每到开学季各大银行都会到大学中去推广自家的银行卡和信用卡,一些银行会和大学合作推出校园联营信用卡,在校内办理信用卡的手续变得非常容易,而且审核时间也会大大缩短。


烧鹅当时在校外办理恒生信用卡时,来回来去跑了两次银行,审核将近一个月,但在校内办理东亚银行的校园联营信用卡,当场办理当场拿卡,简直不要太方便。
烧鹅提醒大家:办理信用卡之后千万要记得及时还款,一旦逾期,银行会征收相当高的罚金。
5
ATM取款
在香港的柜台取款会额外收取服务费,所以烧鹅建议大家尽量使用ATM机。
在内地一般跨行取款需要收取手续费,但在香港有的银行就不需要。
香港虽有20多家银行,但只有3个ATM网络:银通(JETCO)、汇丰集团和AEON。
汇丰集团:汇丰、恒生两家银行共用一个ATM网络,所以汇丰、恒生的ATM机之间的取款、转账均不收费,存款业务除外。


银通集团:银通的全称为“银联通宝”,在香港除了AEON、汇丰、恒生银行以外的所有银行ATM机都属叫这个。所以任何银通网络的成员(中银、东亚、渣打等)均可在其他银通成员银行的ATM机上免费取款。


AEON:网点很少,使用很不方便,所以很少有人用。
