网贷之家讯 随着2017年12月,银监会P2P网贷整治办正式下发《关于做好P2P网络借贷风险专项整治整改验收工作的通知》(下文简称“57号文”),明确各地2018年4月底前完成辖内主要P2P平台的备案登记工作、6月底之前全部完成备案工作,P2P网贷行业正式进入备案时间。
网贷之家注意到,按照银监会及各省市地区发布的网贷机构备案登记指引,变更“工商登记——经营范围”被列为平台申请金融办备案登记的前提之一,需在经营范围中“明确网络借贷信息中介”等相关内容。
不过,各地规定亦有所差异。对于新设P2P平台(各地规定发布后新设立的平台),不同省市地区要求如下:

对于存续平台(各地规定发布之前已设立的平台)不同省市地区要求如下:

在P2P平台备案进入倒计时之际,网贷之家查询工商登记信息后发现,目前已有不少公司经营范围包含“网络借贷信息中介”字样,虽然多数为银监会“8·24”网贷监管细则发布之后新设立的公司,但也有不少存续平台近期变更了工商登记信息,以冲刺备案。
845家公司经营范围包含“网络借贷信息中介”
近8成无缘此轮备案?
来自企查查的数据显示,截至2018年2月28日,全国已有累计845家公司的经营范围中包含“网络借贷信息中介”字样信息(本文数据均已剔除“泛搜索”因素产生的干扰数据),其中427家公司名称中包含“网络借贷信息中介”字样。
网贷之家梳理后发现,845家公司中,有658家公司成立日期显示为2016年8月24日之后,占比达到了78%。此前,有业内人士分析指出,鉴于各地监管政策松紧程度不同,一些人利用地方政策便利,成立的空壳网贷公司,以考虑在以后实现监管套利。
而根据57号文规定,对于2016年8月24日后新设的P2P平台,本次网贷整治期间原则上不予备案登记。这也就意味着,845家公司中,有近8成失去了此轮申请备案的资格。同时,也有不少8·24之前成立的公司,其工商信息在8·24之后发生变更,增加了从事“网络借贷信息中介”业务。
值得注意的是,上述公司中,在2017年12月13日(即“57号文”被媒体曝光当天)之后成立的公司数量达到了65家,其中2018年以来成立了43家。在监管明确新成立P2P平台不予备案的背景下,仍有不少新公司将“网络借贷信息中介”纳入经营范围,或意在本轮合规备案落地之后,再筹划介入网贷行业。
需要特别提及的是,2月27日当天,吉林省和龙市集中成立了8家公司名称及经营范围中均包含“网络借贷信息中介”的新公司,法人代表分别为赵建国、徐永建,且两人存在明显关联关系。而此类情况,在2017年之后新成立的网络借贷信息中介公司中较为普遍。

厦门“批量”注册网贷公司山东注册公司数量过百家
分省市地区来看,福建(主要为厦门市)省内注册且经营范围包含“网络借贷信息中介”的公司的数量最多,达到了499家(其中8·24之后新成立460家公司),山东以117家相关注册公司居于第二(8·24之后成立的有77家),浙江以41家位居第三(其中33家为8·24之后新成立)。此外,广西、陕西等省相关公司的数量亦超过了两位数。

而传统网贷大省(即北京、上海、广东)方面,并无太多网贷公司变更了相关经营范围,其中北京、上海两地均无一家公司经营范围含“网络借贷信息中介”。广东则有三家公司经营范围包含“网络借贷信息中介”,两家在2017年变更经营范围,新增“网络借贷信息中介服务”字样。
具体到“市”级别,福建厦门市以495家网贷公司雄踞首位,不过其中有460家公司为8·24之后新成立的,包括已获厦门金融办备案公示的京东旭航。同属于福建省的福州市,则仅有4家公司经营范围中包含“网络借贷信息中介”(均为2017年增加),但4家公司均未运营P2P平台。
山东省临沂市有56家公司经营范围中包含“网络借贷信息中介”,数量仅次于厦门。位居第三的是广西南宁市,该市有27家公司经营范围中包含“网络借贷信息中介”。
值得注意是,湖南省有6家公司经营范围中包含“网络借贷信息中介”,6家公司的注册地均为湖南攸县。公开资料显示,2016年年底,湖南攸县发起设立攸州互联网金融创新中心,引进一批互联网金融机构(包括P2P网贷企业)到攸州落户,并提供政策支持,旨在打造具有全国影响力的互联网金融基地,此举吸引了不少平台前来入驻。
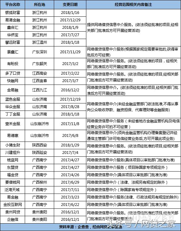
从各地情况来看,由于目前全国范围内的网贷备案尚未完全启动,各地在允许相关公司经营范围包含提供“网络借贷信息中介”服务业务的同时,也不同程度了增加了附加要求(通过“()”的方式),且措辞大致相仿,如“须经相关部门批准后方可展业”、“须经金融办备案后方可开展经营活动”、“未经金融监管机构登记备案和电信业务经营许可禁止经营”等等。
不过,网贷之家注意到,厦门的网贷公司均未被提出任何附加要求,涉及网贷经营范围的内容均仅为:从事网络借贷信息中介业务。
最后,网贷之家依据企查查提供的工商信息数据(截止2018年2月28日),将“8·24”网贷监管暂行办法发布以后,除厦门之外的地区,公司经营范围发生变更、增加了“网络借贷信息中介”内容,且小有规模平台(备注:成立时间在8·24之前)信息梳理如下(不完全统计):
