
继昨日官宣入境、密接人员隔离时间缩短后,今日又迎重磅政策!
据央视新闻29日消息,为坚决落实*党**中央、国务院关于“外防输入、内防反弹”总策略和“动态清零”总方针,支撑高效统筹疫情防控和经济社会发展,方便广大用户出行, 即日起取消通信行程卡“星号”标记。
6月29日下午,“北京摘星”、“上海摘星”、“南京摘星”的话题纷纷登上热搜,各地网友发现,自己的行程卡已摘星。
6月29日,行程卡取消星号消息发布后,旅行平台上机票、火车票、酒店搜索量大涨。据去哪儿平台数据显示, 自消息发布半小时后,平台上国际机票瞬时搜索量翻倍,达到近两年以来该平台国际机票搜索量最高峰。同时,平台机票搜索量在30分钟内上升60%,酒店搜索量翻番,火车票搜索量上涨最多达到1.5倍。
种种迹象表明,疫情防控已经进入了新的阶段,疫情影响大的旅游、酒店、影院、航空、物流等行业将会直接受益。

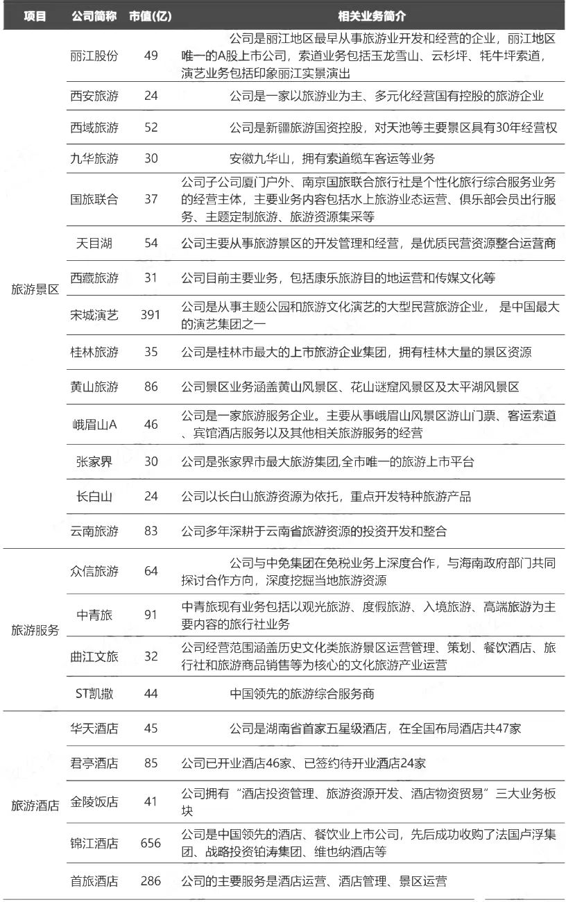
旅游概念股分类盘点

旅游概念股机构关注度排名
根据证券时报·数据宝,从机构关注度来看,9股获得10次以上机构积极型评级。最受机构青睐的是 中国中免 ,共有43份研报提及该股。最新收盘价与机构一致预测目标价相比, 华侨城A、首旅酒店、同庆楼、中青旅、中国中免、宋城演艺 6股上涨空间超10%
