市面上奶粉价格差距较大,从100+到400+不等。每一位消费者在选择奶粉方面都有自己标准,但追求高品质、高性价比的产品依旧是目前的消费主流。在奶粉智库公众号留言中,很多用户都想让我们推荐性价比高的奶粉。因此,今天就来评测9款热门奶粉,有牛奶粉,也有羊奶粉,一起看看哪款奶粉的性价比更高吧~
本次评测的产品包括:皇家美素佳儿、飞鹤臻爱倍护、惠氏蓝钻启赋、爱他美卓萃、合生元可贝思、佳贝艾特悠装、可瑞康、卡洛塔妮、倍恩喜。

评测说明:
本次评测由奶粉智库母婴评测中心组织进行,参加评测产品均以3段为例,下面均省略段位。
营养配方参考我国目前执行国标GB10767-2010《食品安全国家标准 较大婴儿和幼儿配方食品》和GB14880-2012《食品安全国家标准 食品营养强化剂使用标准》以及2018年9月发布的《食品安全国家标准 幼儿配方食品(征求意见稿)》。
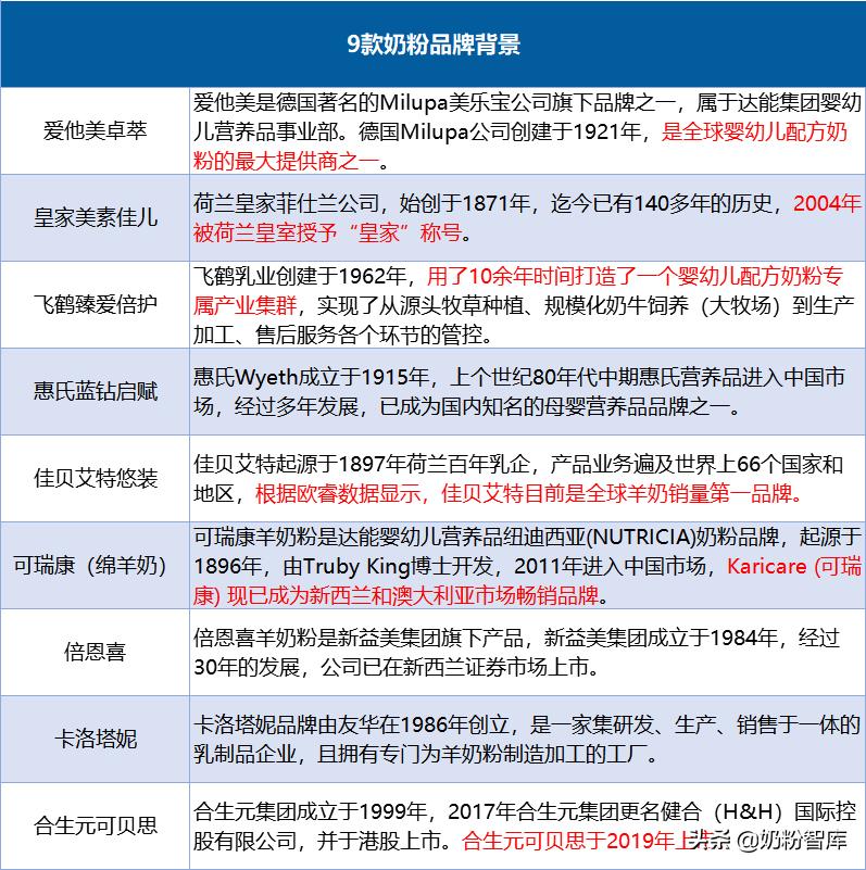
01
品牌背景
下面是9款奶粉的品牌背景信息。

品牌总结:
品牌背景体现了乳企的综合实力,本次评测的9款奶粉,均具有较强大的品牌力,在研发、养殖、生产、营销、售后等方面有各自的优势。
02
基础信息
下面我们主要来看看这9款奶粉的奶源、奶源、国别等多类基础信息。

01.国别总结:
①佳贝艾特悠装、皇家美素佳儿和爱他美卓萃属于荷兰原装进口;
②可瑞康绵羊奶、倍恩喜、卡洛塔妮属于新西兰原装进口,不过值得注意的是: 可瑞康绵羊奶暂未通过中国的婴幼儿配方奶粉配方注册,需要跨境购买 ;
③合生元可贝思属于澳大利亚原装进口;
④蓝钻启赋属于爱尔兰原装进口;
⑤飞鹤臻爱倍护属于国产奶粉。
母乳是婴幼儿最好的食物,能够为婴幼儿发育早期提供所需的营养,所以婴幼儿配方奶粉的制作都尽可能以母乳为“标准”。在我国婴幼儿配方奶粉国标中,对必需营养素成分有明确的规定,所以通过配方注册奶粉的营养配方需适合本土居民。
有部分海外版奶粉的必需成分会不符合我国婴幼儿配方奶粉国标,例如以上9款奶粉中的可瑞康绵羊奶,就缺乏亚油酸、泛酸、维生素K、钾、铜、氯等营养素。
02.奶基原料总结:
①佳贝艾特悠装、倍恩喜、合生元可贝思采用山羊奶为奶基原料;
②可瑞康绵羊奶采用绵羊奶为奶基原料;
③爱他美卓萃、蓝钻启赋、飞鹤臻爱倍护、皇家美素佳儿采用牛奶为奶基原料。
我们可以看到这9款热门奶粉分别来源于山羊、绵羊和奶牛。不同的奶源品种也有所差异:
据资料显示:山羊奶和绵羊奶中的脂肪球颗粒直径小于牛奶,其中小于5μm 的颗粒占到80%,而牛奶中仅60%,脂肪球颗粒直径越小,可能会更有利于消化和吸收。
羊奶中均为天然A2蛋白,而只有30%的牛产A2蛋白 ,A2蛋白代谢过程中不产生β酪啡肽-7(BCM-7),从而不那么容易腹泻/胀气。
此外, 在以上奶源中,致敏性蛋白—α S1酪蛋白在山羊奶中含量是最低的, 且山羊乳蛋白获得美国FDA-GRAS、欧洲EFSA双重认证,安全有保障。
03
营养与配方
强化配方在我国执行的国标中不是必需成分,但这些营养元素对宝宝生长发育有利。每款奶粉添加的可选择成分种类及含量均有所差异,下面我们一起来看看以下9款奶粉的配方吧~

可选择成分总结:
①佳贝艾特悠装添加种类最多,为12种;其次合生元可贝思、蓝钻启赋和飞鹤臻爱倍护,为11种;
②皇家美素佳儿、爱他美卓萃、倍恩喜、卡洛塔妮的种类比较一般,分别为9种、8种、9种和7种;
③可瑞康绵羊奶的种类最少,只有3种。
下面我们再从宝妈在选奶粉时比较关注的与脑部相关营养素和与消化吸收相关营养素来看看吧~

总结:
①可瑞康绵羊奶只添加了DHA;
②爱他美卓萃缺乏胆碱、ARA;
③倍恩喜缺乏胆碱;
④佳贝艾特悠装、蓝钻启赋、合生元可贝思、卡洛塔妮、飞鹤臻爱倍护、皇家美素佳儿同时含有4类与脑部发育相关的营养素——胆碱+牛磺酸+DHA+ARA。 下面我们来看看宝妈比较关注的DHA含量。
DHA
DHA在我国目前的国标里属于可选择性营养成分,不强制添加,但中国营养学专家组在《中国孕产妇及婴幼儿补充DHA的专家共识》中提出在无法母乳喂养或母乳不足的情况下,可应用含DHA的配方粉,其中DHA含量应为总脂肪酸的0.2%-0.5%。
目前这9款奶粉里面,除卡洛塔妮和飞鹤臻爱倍护的DHA低于0.2%,其余均在0.2%以上。 如果奶粉中DHA含量较低的话,应注重辅食安排,摄入富含DHA的鱼类或者DHA补充剂补充。
双益组合
很多宝宝会出现便秘、腹泻、奶瓣等问题,造成宝宝出现上述这些问题的原因之一为宝宝肠道菌群失调。益生元+益生菌双重搭配,有助于宝宝肠道健康。

总结:
①可瑞康绵羊奶、倍恩喜、合生元可贝思、蓝钻启赋、爱他美卓萃均只添加了益生元;
②佳贝艾特悠装、卡洛塔妮、飞鹤臻爱倍护、皇家美素佳儿均添加了益生元和益生菌;
其中从益生元的含量来看,卡洛塔妮、合生元可贝思、蓝钻启赋、臻爱倍护的益生元含量均<3.0g/100g。 而佳贝艾特悠装、倍恩喜、皇家美素佳儿、爱他美卓萃的含量均在3.0g/100g及以上 。
04
粉质、糖度评测
奶粉的流动性能够反映奶粉的粉质,一般情况下,流动性好的奶粉,颗粒比较均匀,粉质也比较干燥,保持新鲜的情况较好。下面是9款奶粉的粉质流动性评测,下面我们一起来看看吧~

很多妈妈非常关心奶粉的口感甜度,会从配料中找答案,但其实,奶粉甜度并不是简单 的 看加没加糖类物质,而是应该看含糖量。因此,采用糖度计测试更客观。对此,奶粉智库母婴评测中心采用专业的糖度计对这9款奶粉进行了糖度测试,一起来看看吧~

以上9款奶粉中,佳贝艾特悠装、爱他美卓萃、皇家美素佳儿、倍恩喜、飞鹤臻爱倍护、卡洛塔妮、合生元可贝思的糖度在15.0Brix%以下,奶粉糖度较低;但惠氏蓝钻启赋的糖度较高,依次为18.7Brix%,奶粉糖度较高。
05
总 结
经过以上比较,想必大家都比较清楚这9款奶粉各自的特点了。综合来看,9款奶粉在各个方面均表现出不同的特点。

比如在奶源与原料上,可瑞康采用绵羊奶;佳贝艾特悠装、合生元可贝思、倍恩喜和卡洛塔妮均采用山羊奶。
在营养配方上,我们可以从两个方面来看——必需成分和可选择成分。在必需成分上 ,除可瑞康绵羊奶缺乏部分营养素, 其余均符合我国标准。在可选择成分上, 佳贝艾特悠装数量最多,其次是合生元可贝思、蓝钻启赋和飞鹤臻爱倍护。
此外,佳贝艾特悠装、蓝钻启赋、合生元可贝思、卡洛塔妮、飞鹤臻爱倍护、皇家美素佳儿在脑部发育相关营养素比较突出;佳贝艾特悠装、皇家美素佳儿在双益组合方面也比较突出。
在奶粉流动性和糖度评测上,佳贝艾特悠装、爱他美卓萃等2款奶粉均表现比较好。
下面是此次评测的综合结果:

在经过奶源与原料、营养配方、价格等多个维度进行深度分析之后发现,这9款热门奶粉里面, 佳贝艾特悠装、飞鹤臻爱倍护的性价比综合得分较高,分别达到了5颗星和4.5颗星。