在电子电力系统中,为了保证人身安全及电子电力设备的正常使用,我们通常在电子电力系统中加入不同的接地方式来达到工作和保护的目的。
电子电力系统中常见的接地方式如下:
1、安全接地
安全接地即将高压设备的外壳与大地连接。一是防止机壳上积累电荷,产生静电放电而危及设备和人身安全,例如电脑机箱的接地,油罐车那根拖在地上的尾巴,都是为了使积聚在一起的电荷释放,防止出现事故;二是当设备的绝缘损坏而使机壳带电时,促使电源的保护动作而切断电源,以便保护工作人员的安全,例如电冰箱、电饭煲的外壳。三是可以屏蔽设备巨大的电场,起到保护作用,例如民用变压器的防护栏。

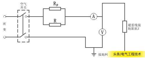
2、防雷接地
当电力电子设备遇雷击时,不论是直接雷击还是感应雷击,如果缺乏相应的保护,电力电子设备都将受到很大损害甚至报废。为防止雷击,我们一般在高处(例如屋顶、烟囱顶部)设置避雷针与大地相连,以防雷击时危及设备和人员安全。安全接地与防雷接地都是为了给电子电力设备或者人员提供安全的防护措施,用来保护设备及人员的安全。

3、工作接地
工作接地是为电路正常工作而提供的一个基准电位。这个基准电位一般设定为零。该基准电位可以设为电路系统中的某一点、某一段或某一块等。当该基准电位不与大地连接时,视为相对的零电位。但这种相对的零电位是不稳定的,它会随着外界电磁场的变化而变化,使系统的参数发生变化,从而导致电路系统工作不稳定。当该基准电位与大地连接时,基准电位视为大地的零电位,而不会随着外界电磁场的变化而变化。但是不合理的工作接地反而会增加电路的干扰。

4,信号地
信号地是各种物理量信号源零电位的公共基准地线。由于信号一般都较弱,易受干扰,不合理得接地会使电路产生干扰,因此对信号地的要求较高。

5、模拟地
模拟地是模拟电路零电位的公共基准地线。模拟电路中有小信号放大电路,多级放大,整流电路,稳压电路等等,不适当的接地会引起干扰,影响电路的正常工作。模拟电路中的接地对整个电路来说有很大的意义,它是整电路正常工作的基础之一。所以模拟电路中合理的接地对整个电路的作用不可忽视。
6、数字地
数字地是数字电路零电位的公共基准地线。由于数字电路工作在脉冲状态,特别是脉冲的前后沿较陡或频率较高时,会产生大量的电磁波干扰电路。如果接地不合理,会使干扰加剧,所以对数字地的接地点选择和接地线的敷设也要充分考虑。

7、电源地
电源地是电源零电位的公共基准地线。由于电源往往同时供电给系统中的各个单元,而各个单元要求的供电性质和参数可能有很大差别,因此既要保证电源稳定可靠的工作,又要保证其它单元稳定可靠的工作。电源地一般是电源的负极。
8、功率地
功率地是负载电路或功率驱动电路的零电位的公共基准地线。由于负载电路或功率驱动电路的电流较强、电压较高,如果接地的地线电阻较大,会产生显著的电压降而产生较大的干扰,所以功率地线上的干扰较大。因此功率地必须与其它弱电地分别设置,以保证整个系统稳定可靠的工作。

电子电力系统中的接地方式复杂多样,电力施工人员需要在弄清楚电子设备及电路属于哪一类接地后方可安全施工。