电改,这是一个宏大的话题。上个世纪八十年代,为了解决电力投资整体不足、投资主体较为单一的问题,电改迈出了它标志性的一步。
虽然没有经历过那个年代,但从电改的结果就可以窥见它的有效性:
从1985年开始的十年里,电力装机容量和发电量的年平均增速分别为 16% 和 15% 。用现在的话来说,这可是价值投资的高地。

过去 的电力市场主要以计划电为主,市场电为辅,到了 现在 以市场电为主,计划电为辅, 未来 ,想必市场电会继续扩容,而且市场结构将更加的多元化。
所谓电改,也就是进行电力系统的市场化改革,也就是 从“计划电”迈向“市场电” 。
新一轮的电改是在2015年启动的,核心的目的是 “管住中间、放开两头” 。
中间主要是指电力系统的输配电环节,输配电环节主要是由国家电网和南方电网负责,两头是指发电侧和售电侧,以前输配售环节都是电网负责,发电环节基本上是火电。 放眼当下,输配电价的改革取得实质性突破,电网、储能、虚拟电厂等各环节收益有望进一步提升。

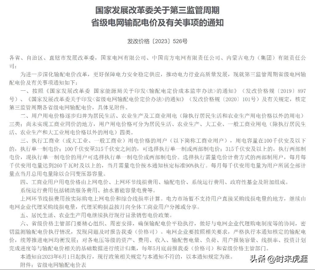
5月15日,国家发改委官网发布《关于第三监管周期省级电网输配电价及有关事项的通知》(发改价格〔2023〕526号)、《关于第三监管周期区域电网输电价格及有关事项的通知》(发改价格〔2023〕532号)关于输配电价的重要文件。

本轮电改,受政策影响因素:
平均输配电价稳中略升,稳定对电网基建投资预期;
向工商业用户分摊,对辅助服务回收成本的领域较好,如火改、储能、虚拟电厂等新业态;
促进微电网,但效果有限;
电压等级价差拉大、基本电费的折扣,利好大工业用户;
对抽蓄有稳定预期。

特高压进度:
哈密-重庆、宁夏-湖南两条会在六月份核准开工,从陕西出来的两条力争在11月底核准开工,目前来看特高压建设比较顺利。
电网智能化投资:
变电自动化、调度自动化、配电自动化等会加大投资,管理信息ERP不会明显增长,但配网升级、可观可侧可控等方面会加大智能化投入,目前尚未做完整规划。
火电电价预期稳定,不会下调;
新能源以差价合约形式参与电力市场交易,电价预计十四*不五**会大幅下降。
目前厄尔尼诺现象抬头,可能北旱南涝,川渝目前看不会像去年大规模限电,但可能出现在其他领域,整体限电强度预计不及去年。
关注虎涯,持续了解电力行业最新资讯!