
湖南省*草烟**专卖局系统
2019年公开考试聘用人员
湖南省*草烟**专卖局系统2019年面向社会公开考试聘用工作人员。现将有关事项公告如下:
一、招考计划
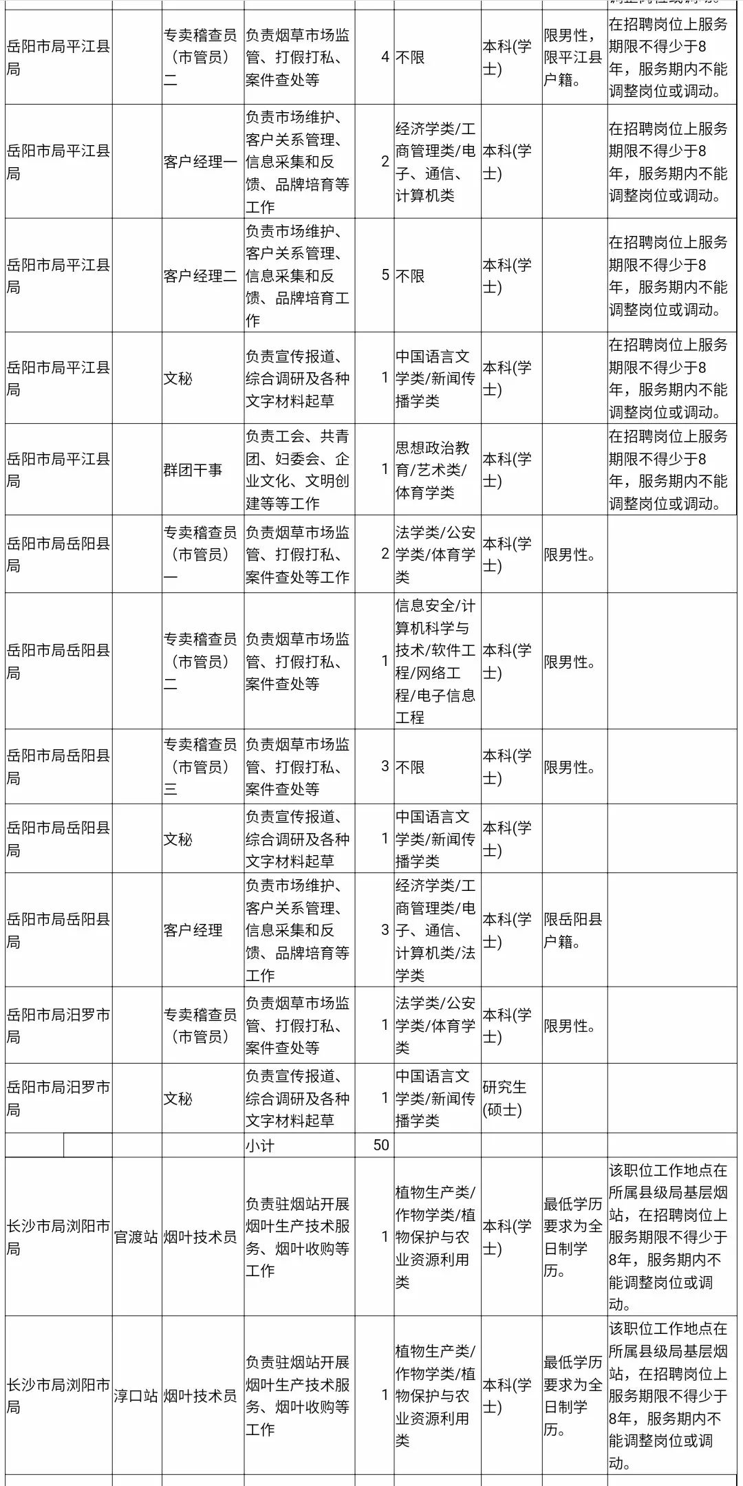
湖南省*草烟**专卖局系统2019年计划公开考试聘用工作人员共366名。具体计划如下:
|
单位名称 |
计划 |
单位名称 |
计划 |
|
岳阳市局系统 |
50 |
娄底市局系统 |
7 |
|
长沙市局系统 |
12 |
邵阳市局系统 |
40 |
|
株洲市局系统 |
15 |
湘西州局系统 |
37 |
|
湘潭市局系统 |
3 |
张家界市局系统 |
18 |
|
衡阳市局系统 |
40 |
怀化市局系统 |
42 |
|
郴州市局系统 |
35 |
永州市局系统 |
20 |
|
常德市局系统 |
31 |
湖南烟叶复烤有限公司 |
10 |
|
益阳市局系统 |
6 |
考试聘用的具体职位、人数、资格条件等,报考人员可通过以下官方网站查阅:
湖南人事考试网(http://www.hunanpta.com);
湖南省*草烟**专卖局网(http://www.hntobacco.gov.cn)。

二、报考条件
年龄在18周岁以上、35周岁以下(即在1983年3月至2001年3月期间出生),具备符合招考职位要求的文化程度和工作能力。报考人员的毕业证、留学归国人员学历认证必须在2019年7月31日前取得。
三、报考程序
1.网上注册的时间和网站。从3月15日9:00起至3月26日17:00,报考人员登录湖南人事考试网,进行网上注册。
2.网上报名的时间和网站。2019年3月19日9:00至3月26日17:00,报考人员登录湖南人事考试网,进行网上报名。报考人员只能选择一个职位进行报名。
3.网上确认。2019年3月30日9:00至4月3日17:00。报考人员请登录湖南人事考试网进行确认。报名确认时,报考人员上传本人近期免冠2寸正面电子照片(35×45mm,蓝底证件照,jpg格式,20KB以下)。在上传照片前,请到湖南人事考试网*载下**照片审核处理工具,预先使用该软件进行照片审核处理,只有通过审核处理后新生成的报名照片才能被网报平台识别。
4.网上缴费。报考人员在确认网站进行缴费,缴费时间与网上确认时间同步,为2019年3月30日9:00至4月3日17:00。根据我省财政、物价部门核定的标准,本次考试考务费每人每科50元。*考免**务费的情形。享受最低生活保障城镇家庭的报考人员凭《低保证》、农村绝对贫困家庭的报考人员凭县级政府民政部门或扶贫部门出具的特困证明,可到湖南省人事考试院办理减*考免**务费用的手续。办理时间为4月2日9:00-17:00,办理地点为湖南人才大楼二楼(长沙市湘府中路168号,电话:0731-84688383)。
5.打印准考证。完成报名并确认的报考人员于2019年4月15日9:00至4月19日24:00在报名确认网站自行*载下**并打印准考证。
四、笔试
(一)笔试公共科目为《行政职业能力测验》和《申论》两科。考试范围为《湖南省2019年公务员录用考试大纲》。笔试委托湖南省人事考试院组织进行。
(二)笔试时间
行政职业能力测验:2019年4月20日9:00 -11:00
申论: 2019年4月20日14:00-16:30
(三)笔试地点
笔试地点设在长沙市,报考人员应按照准考证上确定的时间和地点及要求参加考试。
(四)笔试成绩公布
笔试结束后,5月下旬在湖南人事考试网公布报考人员笔试成绩和笔试最低合格分数线。
六、面试时间及相关规定另行公告。
七、招考服务咨询电话
省人事考试院考务一部 0731-85063791、84688383
省人事考试院信息技术部 0731-85063794
省*草烟**专卖局人事处 0731-85799356
湖南省社会科学院2019年招聘
湖南省社会科学院系湖南省政府直属正厅级公益一类事业单位,主要从事哲学社会科学研究,是省委、省政府的思想库和智囊团。全院现有在职职工180余人,其中副高以上职称人员80余人,博士及博士后60余人。设有9个研究所、6个管理部门、2个科辅部门。
根据《事业单位人事管理条例》(中华人民共和国国务院令652号)和《湖南省事业单位公开招聘人员办法》(湘人社发〔2019〕1号)要求,结合我院工作需要,面向社会公开招聘事业单位工作人员。现将具体招聘方案公告如下:
一、招聘岗位、计划及要求
此次招聘岗位9个;招聘计划14名,均为专业技术岗位(详见附件1)。

二、招聘程序
(一)发布信息
招聘信息通过湖南省人力资源和社会保障厅(http://rst.hunan.gov.cn/)、湖南省社会科学院网站(http://www.hnass.cn/)面向社会公开发布。
(二)报名
1.报名时间
2019年3月25日-27日。
2.报名方式
邮箱报名,每人限报一个岗位,多报则取消应聘资格。
邮箱报名:请应聘者将报名材料扫描或拍照,以压缩包(其名称为“岗位名称+姓名”)形式发送至报名专用邮箱hnskyrsc2014@163.com,并与用人单位确认是否收到邮件。
报名材料:①请应聘者登录湖南省人力资源和社会保障厅网站、湖南省社会科学院网站自行*载下**并如实填写《湖南省事业单位公开招聘人员报名表》、《湖南省社会科学院公开招聘科研成果登记表》(2014年1月1日至2018年12月31日期间的科研成果)、《湖南省社会科学院公开招聘报名信息一览表》。②本人有效身份证、学历学位证书原件(或学信网教育部学历证书电子注册备案表)和岗位要求的资格证书及相关材料原件,应届毕业生还须提供毕业生就业推荐表(需盖学校公章)。③近期同底彩色免冠1寸电子版照片。④现有工作单位的应聘人员须由所在单位或主管部门出具同意报考证明并加盖单位公章。
3.相关要求
应聘人员的学历(学位)必须为国家承认的学历(学位)。出国留学人员学历应通过教育部相关部门的学历认证。以上学历学位证书(学历认证)必须于2019年7月31日前取得。未在规定期限内取得,则取消应聘资格。
招聘岗位明确要求有工作经历的,应聘人员必须提供工作经历证明(加盖工作单位公章)。在全日制学校就读期间参加社会实践、实习、兼职等不能视为工作经历。工作经历年限按足年足月累计计算,以2019年2月28日为截止日期。
(三)资格审查
根据岗位招聘条件对应聘人员进行资格审查,应聘人员提交的所有材料必须真实有效,如发现弄虚作假者,则取消应聘资格。
资格审查的时间、地点和资格审查通过人员名单在湖南省社会科学院网站公布,请应聘人员自行查阅,不再另行通知。
(四)考试
1.开考比例 www.hnass.cn
岗位报名人数与招聘计划的比例原则上不低于3:1。对少数专业特殊或确实难以形成竞争的岗位,经报请省人力资源和社会保障厅同意后,根据实际情况可适当降低开考比例、核减或取消岗位招聘计划。
2.考试方式
(1)应聘附件1中岗位1-岗位6(研究生/博士岗位):
采取科研成果量化评分和专家评议的方式进行(按百分制折算成综合成绩,其中科研成果量化评分占综合成绩的40%、专家评议占综合成绩的60%)。
设置综合成绩合格分数线为70分(含70分),达不到合格分数线的,不进入体检程序。
(2)应聘附件1中岗位7-岗位9(研究生/硕士、全日制本科岗位):
采取笔试和面试的方式进行(按百分制折算成综合成绩,其中笔试占综合成绩的40%、面试占综合成绩的60%)。
笔试:通过资格审查人员全部参加笔试。笔试采取闭卷的方式,主要内容为命题写作,重点测评应聘人员的综合知识,总分100分。
面试:根据应聘同一岗位笔试成绩排名先后,按岗位招聘数1:5的比例确定入围面试人员(达到开考比例的,未达到入围比例的,则全部入围)。面试采取结构化面试的方式,主要测评应聘人员的举止仪表、语言表达、综合分析能力和岗位匹配性等,总分100分。
设置综合成绩合格分数线为70分(含70分),达不到合格分数线的,不进入体检程序。
3.考试时间和地点通过湖南省社会科学院院网公布,并以电话或短信方式通知。请应聘人员实时关注湖南省社会科学院网站。
三、聘用及待遇
经公示无异议的,办理聘用手续,签订聘用合同,实行试用期,试用期包括在聘用合同期内。试用期满,经考核合格的,予以正式聘用;不合格的,取消聘用。被聘人员享受本单位同类人员同等待遇。
咨询电话:0731-84219142、0731-84219527
*警武**湖南总队2019年招聘
为延揽社会优秀人才,汇聚强军磅礴力量,根据全军统一部署,依据《中国人民解放军文职人员条例》,经中央军委审批,*警武**湖南总队将组织2019年度面向社会公开招考文职人员工作。
一、招聘岗位、人数及条件政策

二、招考程序
(一)公布招考信息。中央军委政治工作部通过*队军**人才网(网址:http://www.81rc.mil.cn或http://81rc.81.cn),向社会发布2019年全军公开招考文职人员信息。
(二)报名及初审。全军统一考试报名时间为2019年3月13日8:00至20日12:00。
报考人员根据公布的文职人员招考信息,通过*队军**人才网报名,按照报名流程及要求,如实填写个人信息和提交报名材料,选择用人单位、招考岗位和考试地点。*队军**人才网报名系统自动对报考人员填报的信息进行初审,确认是否符合报考条件。报考人员可以即时或者在报名截止时间前使用网上支付方式缴纳报名费,每门考试科目人民币50元。报考人员缴费成功并打印出报名回执方为有效报名。报名缴费后不予变更报考信息和退费。
(三)统一考试。报考人员可于2019年4月10日10:00至28日14:00,通过*队军**人才网打印本人准考证,凭准考证和居民身份证在指定的时间和地点参加全军统一组织的考试。
全军统一考试于2019年4月28日进行,内容包括公共科目和1门相应专业科目,主要考核报考人员的综合素质和专业基础。公共科目和专业科目考试大纲,可登录*队军**人才网浏览和*载下**。其中,专业科目考试大纲分为哲学、经济学、法学、教育学、文学、外国语言文学、历史学、理工学、农学、医学、图书档案学、艺术学、管理学等13类44个专业。对专业科目考试大纲没有覆盖的小语种和少数民族语言专业岗位,专业科目笔试按照相应语种语言本科教育教学大纲命题。
公共科目考试时间:2019年4月28日9:00-11:00;
专业科目考试时间:2019年4月28日14:00-16:00。
(四)确定入围人员名单。中央军委政治工作部按照招考岗位入围比例,根据全军统一考试成绩划定合格分数线,对达到合格分数线的再按照成绩由高到低确定考试入围人员名单,并在*队军**人才网公布名单。
*队军**烈士、因公牺牲军人的配偶子女公共科目考试成绩加10分,现役军人的配偶子女公共科目考试成绩加5分。
公共科目或者专业科目单科考试成绩为零分或者缺考的,不列入考试入围人员名单。
(五)面试和体检。用人单位对考试入围人员的基本情况、学历学位、专业资质、工作经历、准考证等原件或者证明材料进行审查,依据报考人员参加面试意向、资格条件审查等情况确定面试人员名单,名单由军委机关各部门、各大单位政治工作部门汇总审核后在本单位军地门户网站和*队军**人才网同步公布。面试由用人单位或者其上级单位组织实施。面试成绩确定后,由用人单位现场告知报考人员面试成绩。
体检在规定的*队军**医疗机构进行,费用由用人单位承担。报考人员对体检结果有疑问的,可以在接到体检结果3日内,向用人单位申请一次复检。复检由用人单位组织实施,体检结果以复检结论为准。
(六)确定预选对象。全军统一考试的公共科目、专业科目和面试成绩满分均为100分,总成绩按百分制折算。其中,公共科目、专业科目、面试成绩分别占30%、30%、40%。各科目成绩和总成绩可保留到小数点后两位。
用人单位按照计划招考人数1:1.2的比例,根据报考人员总成绩由高到低确定预选对象,并及时告知本人面试成绩和是否被确定为预选对象。其中,面试成绩低于60分或者体检不合格的,不得作为预选对象;总成绩相同的,依次按照面试成绩、专业科目成绩确定排名。
(七)政治考核和综合考察。用人单位组织对预选对象进行政治考核和综合考察。政治考核主要考察政治面貌、宗教信仰、遵纪守法以及主要社会关系等情况;综合考察主要考察现实表现、综合素质和业务能力。
(八)成绩查询。中央军委政治工作部通过*队军**人才网,6月中旬前提供全军统一考试成绩查询。
(九)确定拟录用对象。8月上旬前,对政审考察合格的预选对象,用人单位按照总成绩排名确定拟录用对象名单,名单由军委机关各部门、各大单位政治工作部门统一审核后在本单位军地门户网站和*队军**人才网同步对外公示。公示内容包括拟录用对象姓名、性别、准考证号、招考岗位和录用分数线,同时公布监督受理电话和电子邮箱,接受社会监督,公示期为5天。
(十)组织补充录用。8月上旬至9月中旬左右,对未能按计划招满的岗位,由用人单位逐级申报补录,中央军委政治工作部审批并在*队军**人才网统一发布补录岗位计划及公告。
(十一)办理录用审批手续。9月下旬左右,公示无异议或者反映问题不影响录用的人选,由战区级单位政治工作部门审批。新录用人员通过审批后,用人单位应当按规定及时与其签订聘用合同并通知其到岗工作,首次聘用合同期限按照文职人员聘用合同管理有关规定执行,起始日期统一从2019年10月1日起算。新录用人员实行试用期,时间为6个月。
2019年9月30日前未能取得招考岗位要求学历学位的拟录用对象,以及岗前培训、试用期考核不合格 ,取消录用资格。
四、特别提示
招考应聘必须通过*队军**人才网报名,请勿轻信其他形式的辅导、应聘。
*警武**湖南总队岗位招聘咨询电话:0731-84262225,13975805506,联系人:伍干事。
国防科大招考文职人员
具体情况请登录“*队军**人才网”查看并报名。
★ 招聘岗位 ★

湖南2019年选调生招400人
为服务创新引领、开放崛起战略,加强优秀年轻干部源头建设,进一步优化干部队伍结构,2019年湖南省面向全国普通高校选拔一批选调生到乡镇基层工作。现将有关事项公告如下:
一、选拔数量和对象
选拔数量400名,选拔对象为全国普通高校2019年全日制应届本科及以上学历毕业生。
二、选拔条件
(一)具有中华人民共和国国籍。
(二)政治素质好,政治立场坚定,服从组织安排。
(三)大学本科及以上学历,并获得相应学位(2019年7月31日前取得学历、学位证书),学习成绩优良。
(四)本科生年龄在24周岁以下(1994年3月以后出生),硕士研究生年龄在28周岁以下(1990年3月以后出生),博士研究生年龄在32周岁以下(1986年3月以后出生)。
(五)*共中***党**员(含*共中**预备*党**员),或担任院系以上学生会(研究生会)主席、副主席、各部部长、副部长,院系以上团委副书记、各部部长、副部长,班级班长、团支书,且任职时间连续满1学年以上。
(六)身体健康,符合公务员录用体检标准。
(七)符合市州提出的其他要求,具体详见职位表。
选拔职位要求*共中***党**员(预备*党**员)的,必须为2019年3月12日及以前入*党**。
定向培养生、委托培养生,以及网络学院、成人教育学院毕业生不列入选拔范围。
凡在校期间受过处分,或有《中华人民共和国公务员法》和其他有关法律法规规定不得录用为公务员情形的,不得报考。
三、选拔程序
面向普通高校选拔选调生到乡镇基层工作,由省委组织部、市州委组织部共同组织实施,具体程序如下。
(一)推荐报名
符合条件的考生登陆湖南人事考试网“湖南省公务员考试报名服务平台”,选择符合报考条件的一个职位进行报名,*载下**并填写《湖南省选调到乡镇工作的优秀高校毕业生推荐表》,打印一式三份,报院系组织部门、学校就业指导部门审核盖章。
笔试最低开考比例一般为1:5(湘西自治州、怀化市、张家界市、邵阳市、永州市等5个市州,最低开考比例可放宽到1:3)。报名人数未达到笔试最低开考比例的职位,相应核减选调计划。核减后仍无法达到最低开考比例的职位,予以取消,报考该职位的考生可以改报其他职位。
(二)笔试、资格审查、面试
笔试、面试等工作与全省公务员考录工作同步进行,统一组织。
笔试科目为《行政职业能力测验》和《申论》(乡镇卷)。按《行政职业能力测验》和《申论》各50%的比例合成笔试成绩。
笔试后、面试前进行现场资格审查。按各职位选拔计划1:2的比例,根据笔试成绩从高分到低分确定资格审查对象。因报考人员放弃资格审查或资格审查不合格的,在报考该职位的人员中按笔试成绩从高分到低分依次递补。资格审查由各市州委组织部负责,主要审核考生报考资料原件(推荐表一式三份、户口簿、身份证、准考证等相关证明资料)。对不符合报考条件的,取消考试资格。
面试由省公务员主管部门组织,在相应市州分别实施。
综合成绩=笔试成绩×60%+面试成绩×40%
综合成绩相同的,按笔试成绩进行排名;笔试成绩相同的,按行政职业能力测验成绩进行排名。
(三)体检
按各市州选拔计划1:1的比例从高分到低分确定体检对象。体检工作由各市州委组织部具体负责,按照公务员录用体检的有关规定进行。
(四)考察
体检合格人员进入考察。重点考察考生的政治素质、学习成绩、现实表现、遵纪守法等方面情况。同时核实其是否符合规定的报考条件,提供的报名信息和相关材料是否真实、准确、有效。条件不符或提供虚假报名信息的、有违法违纪行为的、考察评价反映较差的,取消选调资格。
(五)公示和录用
根据考察情况,初步确定选拔对象,并在相关媒体上公示,公示时间7天。经公示不影响录用的,正式确定为选调对象,由市州委组织部按规定程序办理录用手续,试用期一年。
四、有关政策
新录用选调生安排到乡镇工作,到村任职2年(含试用期)。县市区委组织部对选调生实施跟踪培养管理。
长沙县卫计局直属医院招聘
为进一步优化医疗卫生专业技术人员队伍,根据单位岗位空缺和业务发展需要,现面向社会公开招聘编外专业技术人员44名,其中长沙县第一人民医院39名,长沙县江背镇中心卫生院5名,现就招聘有关工作公告如下:
一、招聘岗位、职数及具体要求

二、实施步骤
按照报名、资格审查、笔试及面试、业务能力考察、体检、公示、聘用等程序和步骤进行。
(一)报名及资格审查
1.报名时间:2019年3月14日-3月18日(9:00-12:00,14:00-17:00)。报名的同时进行资格审查,考生报名时请携带身份证、毕业证、学历认证报告(学信网打印的带二维码的学历证书电子注册备案表或学历认证部门出具的纸质学历认证报告)、学位证、资格证、执业证原件和复印件,相关工作经历证明以及《公开招聘专业技术人员报名表》(见附件2)。
2.报名地点:设在各报考单位内,分别为长沙县第一人民医院二会议室(1号楼4楼)和长沙县江背镇中心卫生院办公室。
3.注意事项:
报考人员应认真阅读招聘简章,根据《2019年3月公开招聘专业技术人员岗位及职数表》(见附件1)报考符合条件的岗位,每人只能选择一个岗位报名。
报考人员应同意诚信承诺书,填写的报名信息应当真实、准确、有效。报考人员材料或信息不实的,取消本次报考资格,由此造成的一切损失由其本人承担。
(二)笔试及面试
1、笔试时间:2019年3月20日上午9:00-10:30,笔试地点详见《准考证》。参加考试时须携带本人有效居民身份证(或社会保障卡)和《准考证》,缺少证件的考生不得参加考试。
2、笔试内容:相关专业基础知识,总分100分。
3、笔试结束后按照成绩排名,根据招聘职数1:3比例确定进入面试人员,参考人数未达到1:3比例的,则全部进入面试。
4、面试时间:3月20日下午14:00-17:30,总分100分。
5、面试结束后,以笔试和面试各占50%的比例计算总成绩并进行排名,根据招聘职数1:2比例确定进入业务能力考察人员,面试人数未达到1:2比例的,则全部进入业务能力考察。
(三)业务能力考察
入围业务能力考察的考生在所报考岗位进行考察,考察期为5天(考察具体时间另行通知),主要考察考生的政治思想、工作态度、基础知识、技能操作、沟通协调能力等。根据招聘职数按业务能力考察成绩从高分到低分按1:1的比例确定入围体检人员,考生考察成绩未达到80分者,不得进入体检环节。
(四)体检
体检由医院参照《公务员录用体检通用标准(试行)》进行。体检不合格者,则按业务能力考察成绩从高分到低分依次递补。
(五)公示
体检合格者为拟录用人员,拟录用人员在各报考单位公示栏内公示,公示期为5个工作日。
(六)签订聘用合同
拟录用人员公示无异议后,签订人才派遣合同。
六、其他
(一)人员管理
按照长沙县卫计系统编外人员进行管理,其人事档案委托县人力资源公共服务中心管理。
(二)咨询电话
0731—86105003(长沙县第一人民医院政工人事科)
0731—86264249(长沙县江背镇中心卫生院办公室)
长沙银行2019年定向招聘公告

长沙农村商业银行2019年招聘
长沙农村商业银行股份有限公司(以下简称“长沙农商银行”)于2016年9月正式挂牌成立,是湖南省唯一一家省市共建的股份制商业银行。注册资本50亿元人民币,全行在职员工2000余名,174个分支机构,网点覆盖长沙城乡。拟面向社会招聘信息技术类专业人才10名,现将有关事项公告如下:
一、招聘计划
在本次招聘计划总数内,每个招聘职位不设招聘计划上限。

二、招聘范围
面向社会公开招聘,符合招聘条件的人员均可报名。
三、招聘条件
1.具备全日制本科及以上学历。
2.年龄在35周岁(含)以下(1984年3月1日以后出生)。
四、应聘须知
(一)本次招聘程序为:报名—资格审查—初试—面试—考察—体检—聘用。
(二)报名:报名截止时间为2018年4月30日,本次招聘采取网上报名方式。
报名邮箱: crcb_it_recruit@163.com;(应聘者须填写附件二的报名表,请在个人报名表中填写常用的邮箱,同时保持手机通畅。注:报名表以及邮件发送请以姓名+报考岗位命名,如:张三+信息技术岗。)
公告网址:
http://special.zhaopin.com/2016/cs/csnc093055/zp3.html
http://www.crcbbank.com/
(三)应聘者对填报的个人信息的真实性负责。资格审查将贯穿招聘工作始终,招聘过程中乃至正式聘用后,发现有不符合招聘条件或弄虚作假的,应聘者将会被取消资格。
(四)所有应聘材料我们将妥善代为保管,恕不退还。联系电话:0731-89801669(李先生)
五、其他
1.本公告中涉及工作和任职年限、年龄等计算,以及有关情况的掌握,均截至2019年3月1日。
长沙雨花区 东塘街道招聘城管
一、招聘人数
本次公开招聘城市管理行政执法辅助人员5名(因工作岗位需要,本次招聘限男性)。
二、招聘对象
符合公益性岗位援助对象的下岗失业人员以及未就业高校毕业生,退役军人优先,年龄35周岁(不含)以下。
三、招聘方式
统一由街道组织面试,根据应聘人员综合情况择优聘用。
四、其他
(一)报名时间
2019年3月11日—3月15日(节假日不接受报名)。
(二)报名地点
东塘街道三楼城管办(301室)。联系人:陈先生,联系电话:18711011133。
(三)报名方式
按平等自愿原则,提供所需信息,并采用现场报名方式。报名者携带身份证原件及复印件各一份,无犯罪记录证明,1寸免冠近照1张(退役军人携带退役相关证明资料)。报名者隐瞒有关情况或者提供虚假资料的,东塘街道办事处有权取消资格,所造成的一切损失由报名者本人承担。
(四)人员待遇
聘用人员试用期一个月,试用期待遇2000元/月。试用期满后,签订劳动合同,待遇3000元/月,年底有绩效奖,购买五险。

大家都在看
NEW
﹀
﹀
﹀

芒果都市原创整理,如需转载请联系授权
编辑 | 虾妹
校正 | 塌塌 审核 | 东耳
↑↑↑
扫码加入湖南都市粉丝群
点一下↓