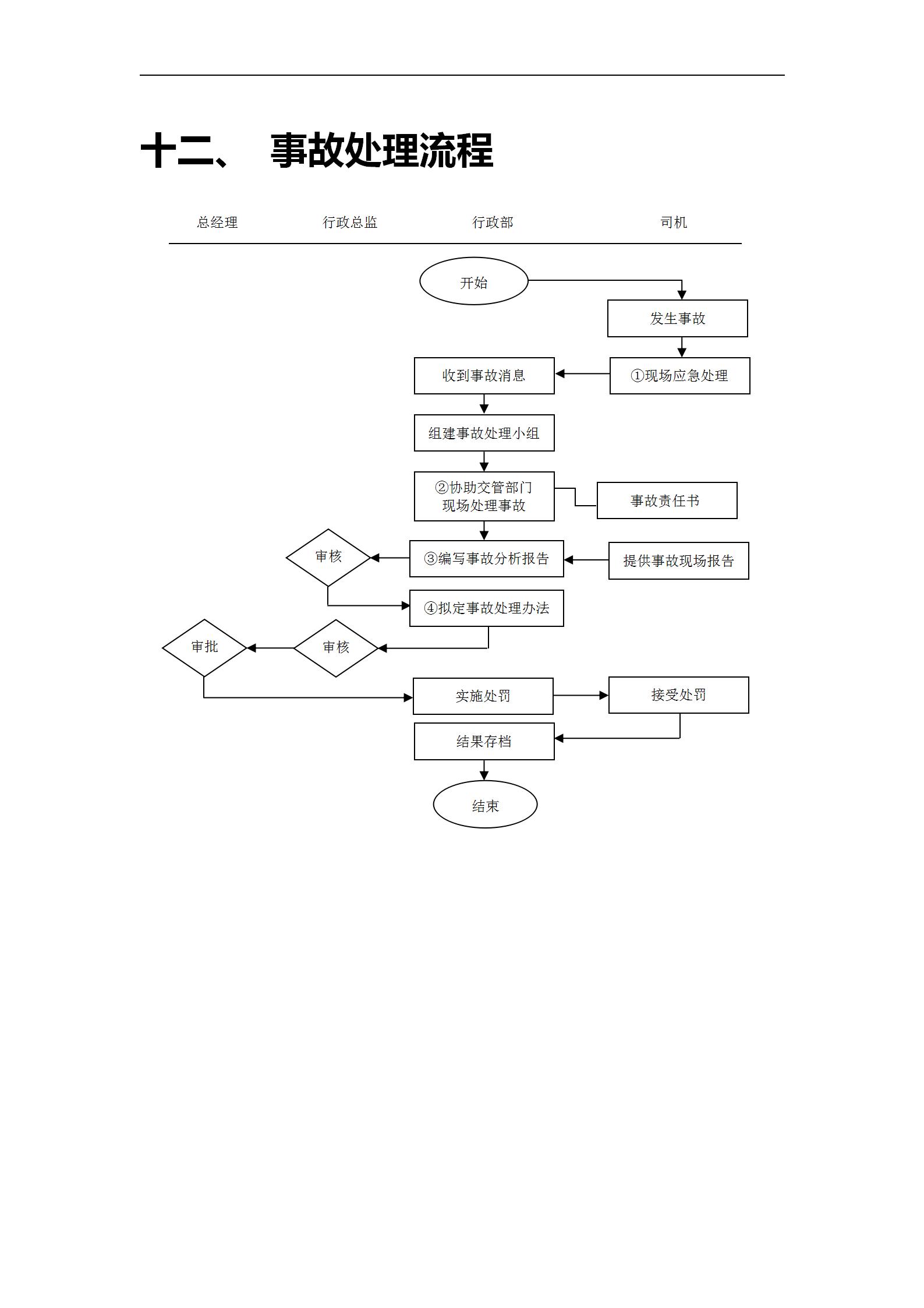
企业车辆管理工作流程 (企业司机用车规章制度)

企业车辆管理办法:司机岗位职责、行政用车表格与事故处理流程等

企业车辆管理办法:司机岗位职责、行政用车表格与事故处理流程等

企业车辆管理办法:司机岗位职责、行政用车表格与事故处理流程等

企业车辆管理办法:司机岗位职责、行政用车表格与事故处理流程等

企业车辆管理办法:司机岗位职责、行政用车表格与事故处理流程等

企业车辆管理办法:司机岗位职责、行政用车表格与事故处理流程等

企业车辆管理办法:司机岗位职责、行政用车表格与事故处理流程等

企业车辆管理办法:司机岗位职责、行政用车表格与事故处理流程等

企业车辆管理办法:司机岗位职责、行政用车表格与事故处理流程等

企业车辆管理办法:司机岗位职责、行政用车表格与事故处理流程等

【温馨提示】

该份资料合计56页,我们已经为您整理成电子文档

如果您觉得这份资料对您有帮助

希望获取完整的电子版内容参考学习

您可以关注+收藏+转发

然后私信:0528