录音笔为什么能录音?
大家好,我是创客ABCD,在我们的日常生活中,时常会遇到一些重要的讲话,或者记不住的重要知识,我们会用录音机把他给记录下来,方便以后回放

录音笔(图片来源于网络)
今天我准备用ISD1820P做一个简易的录音回放电路。

1820芯片
ISD1820P是常见的录音芯片,状态稳定,录音信息掉电后100年都不会丢失,外围电路少,最长可录放20s的语音。下面是该电路所需的元器件表。

元器件表
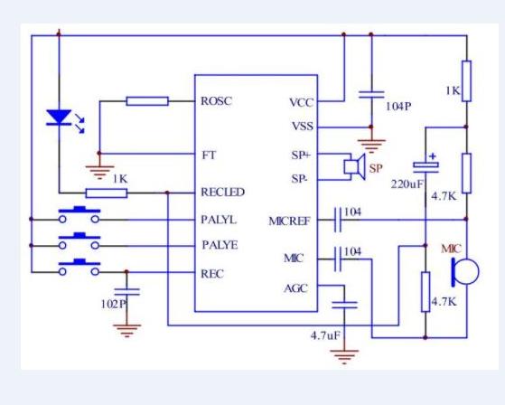
语音通过外接MIC转化为电信号,产生高电平,触发芯片REC升高,开始录音,当REC变低,或者存储满了以后,就停止录音

原理图
回放录音时候,电平触发放音PLAY端,直到持续此端回到低电平回放结束。我们先把元器件装上去。

装接元器件
焊接、焊接温度在330度左右。

焊接

触发放音PLAY
在MIC端是前置放大器,可以减少噪声,提高共模抑制比,喇叭输出端可以直接驱动8欧以上的喇叭。

驱动喇叭

装上芯片
录音回放电路套件比较简单,适合电子入门者焊接学习,非常实用。

20S语音
可以重复录放20S的语音。大家学到了吗?