
农村人种地,城里人种房子。
尤其是核心城市的高端写字楼,每一栋楼都在挑战地均生产总值的极限,一栋楼创造千亿级的营业收入、百亿级的税收,都已不在话下。
那么,作为一个普通人,我们该如何判断一个写字楼的档次?
2021年,广州发布 一线城市中首个写字楼官方评定标准 ,并发布一线城市中首个写字楼评级名单。
2022年11月16日,广州市商务局发布最新的超甲级、甲级商务写字楼评定结果。

经按程序评审, 2022年广州超甲级、甲级写字楼名单如下:
一、2022超甲级商务写字楼名单(共 10 栋)
广州太古汇办公楼一座
广州太古汇办公楼二座
广州环贸中心
广报中心南塔
开发区控股中心
合利天德广场 1 号塔楼
宝地广场
保利发展广场东塔
珠江城
唯品会总部大厦
二、2022甲级商务写字楼名单(共 16 栋)
广州国际媒体港西港
广州知识城大厦
万胜广场 C 塔
丰乐集团大厦
西门口广场
华穗路 6 号大楼
时代地产中心
时代芳华里(广州)A3 栋
和业广场
南方同创汇
保利国际广场(南塔)
保利中悦广场
保利中融广场
荔胜广场北塔写字楼
星辉中心
珠江颐德中心

广州超甲级、甲级写字楼最集中的片区(珠江新城)
01
广州写字楼评定完全名单
超甲级27栋、甲级55栋
看到这里,可能有人会问,为什么 珠江新城最高档的东塔、西塔没有入选呢?
其实,这两栋楼在第一批名单(2021版)时就已经入选了,今年仍然在列。
负责楼宇评定工作的广州市楼宇促进会透露,广州商务写字楼评定工作每年公示一次,每评一次管三年,但每年都会复核。2021年广州首次发布写字楼评级名单,而去年入选的楼宇今年全部通过复核。
现将第一批名单和第二批名单合并,得出 广州超甲级写字楼的完整名单,一共27栋

以上27栋楼是广州写字楼的第一梯队,相当于酒店行业里的超五星级酒店,代表着广州商务楼宇的最高水准。
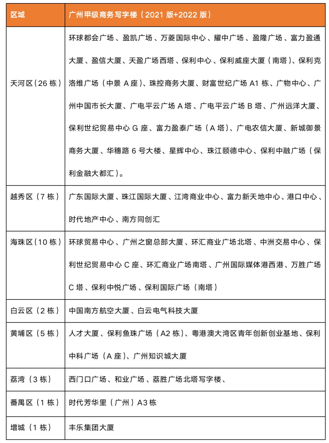
广州甲级写字楼的完整名单如下,一共有55栋

以上55栋楼是广州商务楼宇的第二梯队,相当于酒店行业的五星级酒店标准。
总的来看,天河区超甲级写字楼占据全市的70% ,甲级写字楼占据全市的47%,均以一骑绝尘的姿态领先,天河的楼宇经济之所以这么强,主要靠天河CBD的拉动。
2021年,天河CBD以20平方公里的面积 (如果扣除建设中的金融城,天河CBD实际建成区只有约12平方公里),贡献了3471.42亿元的生产总值。

位于珠江新城的广州第一高楼(东塔)
以总部经济而著称的越秀区,目前只有一栋楼入选超甲级 ,7栋楼位列甲级写字楼。论楼宇经济,越秀比天河的资历还要老,所以越秀区的写字楼体量并不少,但由于建筑老化,缺乏高品质的写字楼。
海珠区凭借琶洲这员猛将, 正在成为广州楼宇经济最醒目的新势力,目前有5栋楼入选超甲级、11栋入选甲级写字楼,均仅次于天河。

广州琶洲
荔湾 目前只有立白国际商务中心入选超甲级,另有3栋楼入选甲级。
荔湾的产业以传统商贸为主,专业市场密密麻麻,再加上产业空心化,高档写字楼较少,但从规划来看,白鹅潭的写字楼体量非常大,它们承载着荔湾复兴的希望。
黄埔区 此次有开发区控股中心这栋楼入选超甲级,另有五栋楼入选甲级写字楼。黄埔区产业体量很大,仅次于天河,但黄埔的产业结构是以第二产业为主,产业主要下沉在各种工业园区,高档写字楼较少。
番禺区首次实现零突破, 位于汉溪长隆的时代芳华里A3栋首次入选甲级名单。番禺万博CBD的写字楼体量很大,但暂时没有楼宇入选超甲级与甲级。
白云区 有两栋楼入选甲级写字楼名单, 增城区 首次实现零突破,有一栋楼(丰乐集团大厦)入选甲级名单。
另外, 南沙、花都、从化三个区, 暂时没有写字楼入选超甲级与甲级名单。
02
全广州2095栋标准写字楼
其中“亿元楼”892栋、“10亿楼”228栋
那么,广州写字楼的家底有多少呢?
从总量来看, 根据广州市楼宇经济促进会发布的《2020年湾区·广州楼宇经济发展报告》, 全市共有标准写字楼2095栋 ,办公规模近2000万平方米。
从层数上看 ,10层以上的商务写字楼874栋,20层以上的高端写字楼484栋;从办公规模上看,办公面积在5万平方米以上的商务写字楼112栋,办公面积超过10万平方米的大型综合体42栋。

从楼高上看 ,楼高200米以上的商务写字楼50栋,其中200-300米的40栋,300米至400米有8栋,400米以上的有2栋。300米以上高楼的数量,广州超过北京和上海。
从营业收入来看 ,广州共有892栋写字楼的营收过亿,10亿元以上的楼宇有268栋,百亿元以上的楼宇有15栋,甚至还有营业收入合计在千亿元以上的“千亿楼”。
从税收贡献来看 ,全市税收亿元以上楼宇合计超150栋,税收超10亿元的楼宇有23栋。
据媒体报道,广州南沙还有一栋超级楼王,每年的纳税额超过20亿元。一栋楼纳税20亿元,是什么概念?
在陕西省,有2座城市2021年的地方财政收入,仅为“2”字头,分别是商洛市26.82亿元,铜川市25.56亿元。换句话说,广州南沙这一栋楼,几乎是中西部一个地级市的全年财政收入了。
再来与广东省内的城市对比,潮州市2021年的地方财政收入为51.8亿元,广州只需拿出三栋像这样的写字楼,便能轻松地超过潮州这个正儿八经的地级市了。
当然,更让人震撼的还是上海,2020年,陆家嘴金融城税收亿元楼110幢,超10亿元楼32幢,超20亿元楼20幢,超60亿元楼4幢,其中1幢(即上海国金中心)的 年纳税额突破百亿元 ,成为我国最新的“纳税楼王”。
这便是楼宇经济的厉害。

广州珠江新城(图片来自广州房产)
从解决就业来看 ,全市商务楼宇解决了264万就业人口,吸纳世界500强企业及机构超100家。广州市进驻甲级写字楼企业的行业主要集中在TMT (科技、媒体和电信,35.8%) 、金融业 (15.7%)、 商贸业 (16.5%)。
从租金水平来看, 全市商务写字楼平均租金175元/平方米/月,空置率长期保持在10%以内,在一线城市中最低,但受疫情影响,2022年空置率罕见地突破了10%。
从区域分布来看, 全市27栋超甲级写字楼,19栋位于天河区,5栋位于海珠区,分别是保利国际广场(北塔)、广报中心南塔、宝地广场、保利发展广场东塔、唯品会总部大厦。
另外,越秀区 (丽丰中心) 、荔湾区 (立白国际商务中心) 、黄埔区 (开发区控股中心) 各一栋。
由此可见,天河是广州商务写字楼的绝对王者,毕竟这里拥有三大国家级CBD之一的天河CBD。
03
怎样才算甲级写字楼?
广州发布一线城市首个广州标准
写到这里,可能有人会问,甲级写字楼是个什么概念?
其实,这原本都是一种约定俗成的说法,此前并没有统一的标准。媒体上还有个常用的说法叫“5A写字楼”,但5A指的是写字楼产品的智能化水平,主要考量硬件。
像仲量联行、戴德梁行、第一太平戴维斯等地产咨询公司都会给部分城市的写字楼评级,一般主要看 硬件设施、物业管理、交通便捷度等三个指标 ,但每个机构具体的标准差异较大,一些写字楼还会“自称甲级”。
所以,甲级写字楼大多数时候并不是个严谨的概念,大致和“高档写字楼”一个意思,不像酒店行业有个统一的评级标准。
不过,2019年10月份,广州市商务局发布商务楼宇等级评定地方标准《商务楼宇等级评定规范》(DB4401/T30—2019),于2019年12月1日开始实施。
这被认为是 一线城市中首个官方标准。
根据这个标准,广州按照以下四个指标对写字楼进行打分,每个指标对应的分值如下:
楼宇设施(35分)
楼宇运营(25分)
楼宇招商(20分)
社会经济贡献(20分)
四大指标加起来,总分值100分, 超甲级写字楼的得分不能低于90分,甲级写字楼的得分不能低于80分。
具体指标如下:
1、楼宇设施 (共35分)包含:交通条件(3分)、周边配套(2分)、场地规模(3分)、办公空间(3分)、客梯(3.5分)、停车位(2分)、便利设施(3.5分)、绿色节能(2分)、建筑装饰/特色(4分)、智能化设施(7分)、电力系统(2分)



2、楼宇运营 (共25分):物管要求(3分)、人员要求(3分)、日常运营(9分)、楼宇服务(5分)、客户满意度(3分)、升级维护(2分)
日常运营、楼宇服务其分数占比较大。



3、楼宇招商 (共20分):年平均入住率3分、月平均租金水平5分、客户认可度4分、在地注册率3分、客户状况5分


4、社会经济贡献 (共20分):纳税总额4分、纳税大企业数量5分、纳税强度3分、就业人数3分、社区互动3分、行业互动2分。


从实际观察来看,一栋楼要达到甲级写字楼标准,一般会有这样一些共性:
一般都是大业主自持,不散售,或者自持比例超过80%。
体量要足够大,最好是综合体,超甲写字楼的建筑面积不少于5万方,甲级写字楼的建筑面积不少于2万方。
建筑外立面时尚大气,有设计感。
位于政府重点打造的写字楼集群区域,单打独斗的写字楼成不了什么气候,周边800米以内有地铁站、公交车站,1公里内有五星级酒店、米其林餐厅。
电梯客货分离,电梯等候时长一般不超过30秒,办公室实际层高不少于2.8米,大堂高度不能少于9米。
具备先进的智能化设施,中央空调、电梯、安防设备高度智能化。
空置率低于20%,租金高于100元。超甲写字楼内实际就业人数不少于2000,甲级写字楼不少于500。
可见,甲级写字楼的门槛还是蛮高的,它是城市发展的高级形态,只有那些拥有高端产业集群的城市,才能撑得起来。
作为中国楼宇经济的先行者与尖子生,广州发布的这个写字楼评定标准,还是很有想法的,可为同类城市提供一个参考。
04
疫情冲击楼宇经济
但“工业上楼”带来新机遇
不过,受新冠疫情的影响,包括广州在内的一二线城市,写字楼的空置率正在持续攀升,广州甲级写字楼的空置率今年一度突破两位数,楼宇经济一片凄风苦雨。
最近两年来,各大城市,第二产业的增速普遍超过第三产业,这说明,新冠对第三产业的冲击更大,这也给楼宇经济的发展蒙上一层阴影。
但长远来看, “工业上楼” 的趋势不可逆转,这为楼宇经济增添了需求。来自戴德梁行数据就显示,高端制造业正在从传统的工业园区转移到商务楼宇,成为商办楼宇的新买家。
编者注:本文部分数据来自广州楼宇经济促进会发布的《2020湾区·广州楼宇经济发展报告》。