一般来说,原油指的就是石油(是直接从油井中开采出来未加工的石油),也是我们常说的“黑色金子”,它和我们生活中常见的油有很大不同,它是一种由各种烃类组成的黑褐色或暗绿色黏稠液态或半固态的可燃物质,其主要组成成分是烷烃,此外石油中还含硫、氧、氮、磷、钒等元素(其中83%是碳元素,15%是氢元素以及少量的氮、硫、氧等元素)。与原油期货直接相关联的品种有很多,比如燃料油,低硫燃料油,PTA,PVC,20号胶,塑料等等,原油期货有大宗商品之王的美誉,原油期货是大宗商品价格走势的风向标。
我国的原油期货是上海国际能源交易中心上市的期货品种,按照2020年11月的近似标准。
一、原油怎么开户?
1、原油的开户条件:
(1)资金:一般法人:申请日前连续5个交易日每日结算后期货账户可用资金不低于100万元人民币;
自然人:申请日前连续5个交易日每日结算后期货账户可用资金不低于50万元人民币。
(2)交易经历:累计10个交易日、10笔以上(含)原油期货仿真交易成交记录或者近三年10笔以上(含)的实盘期货交易成交记录。
(3)知识测试:自然人本人/指定下单人参与原油基础知识测试至少答对24题。
2、原油的交易规则:
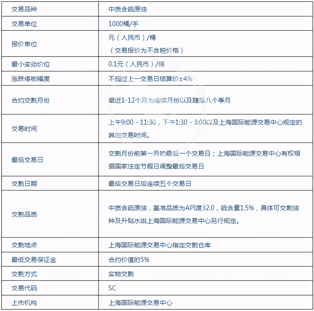
以下是《上海国际能源交易中心原油期货合约》的内容。

二、原油的手续费和保证金是多少?
1、原油的手续费:
上海国际能源交易中心统一规定原油的手续费为20元/手。
2、原油的保证金:
原油的保证金=成交金额*保证金率
例:假如原油现在的价格是540元/桶,它的交易单位为1000桶/手,而上海国际能源交易中心规定的原油的保证金率为7%,则原油的成交金额=540*1000=540000元/手,原油的保证金=540000*7%=37800元/手。
外汇交易平台监管查询
进入弈云天网的官网,搜索自己的目标交易商,然后进入获取相关的信息,一般进入交易商界面会显示是否受到监管,详细了解监管信息可以点开监管牌照进行查看,不正规平台会显示黑平台的大字或者客诉集中等信息。
原油期货交易手续费计算方法:
1手保证金=原油现价×1手桶数×保证金比例
4、原油期货最小变动价位: 0.1元/吨。
5、原油期货报价单位:元(人民币)/吨。
6、原油期货保证金比例和保证金:7%和27900元。
7、原油期货涨跌停幅度:上一交易日结算价8% 。
8、原油期货交易代码:SC。
9、原油期货交易时间:
上午9:00-10:15,10:30-11:30,
下午1:30-3:00,晚上21:00 –次日02:30。
期货手续费是指期货交易者买卖期货成交后按成交合约总价值的一定比例所支付的费用,期货交易除了手续费之外,交易所还要收取投资者保障基金,费率为万分之零点二,相当于股票交易的印花税。具体以期货交易所实际的收费为准;