导读:塔勒布曾在其现象级畅销书《黑天鹅》中写到,黑天鹅事件是指非常难以预测,且不寻常的事件,通常会引起市场连锁负面反应甚至颠覆。而"黑天鹅"的逻辑是:你不知道的事比你知道的事更有意义。
2019年12月,武汉爆发新型冠状病毒疫情,随后在春运返乡高峰的助推下,疫情在全国范围内传播,扩大了经济受冲击的范围。疫情爆发的时间节点恰好处于春节,使得鼠年春节的“假期经济”变得行情冷淡,加大了疫情对经济冲击的力度。与此同时,全国多地封城、封村也让中国部分供应链暂时停工。虽然这场“疫情黑天鹅”事件不会改变中国经济转型和城市化的进程,但可以肯定的是它对中国各大行业发展方向及前景将会有所改变,甚至是深刻改变。
本篇文章将分析,中国在新型冠状病毒疫情的影响下20个可能爆发的行业。20个行业可大体分为医疗篇、办公篇、娱乐篇、生活篇、科技篇。其中,医疗篇是此次疫情事件的主要短期受益主题,而办公篇、娱乐篇、生活篇、科技篇四类行业在此次疫情的影响下也将有着不同程度的影响。

——医疗篇
01
20大爆发行业之口罩行业
自新型冠状病毒疫情发生以来,不少企业开始跨界转产口罩,广汽集团、上汽通用五菱、工业富联、三枪内衣、比亚迪子公司、富士康等,都发出转产口罩的消息。
日前,国家发改委会同财政部等出台文件明确,已将相关医疗防护物资列入国家储备。对于企业加大生产力度、扩大产能而多生产出来的口罩等防护物资,政府将兜底收购。同时,鼓励地方政府出台相关支持政策。
截至2月20日,全国现有确诊病例54965例(其中重症病例11633例),累计治愈出院病例18264例,累计报告确诊病例75465例,现有疑似病例5206例。新型冠状病毒感染的肺炎疫情形势仍旧非常严峻,出于防护防疫的需求,也让口罩持续处于抢购状态。口罩的生产包括从聚丙烯颗粒,到医用无纺布,经过口罩机的加工,生产出口罩,再经过严格的消毒、静置解析,最终成为当前抗击新冠肺炎的核心防护物资。
目前,医用口罩等防疫物资紧缺的背后,是口罩机、耳带点焊机等生产设备,熔喷布、无纺布、鼻梁条等原材料的不足。熔喷布被称为口罩“心脏”,一吨熔喷布可以生产100万只医疗外科口罩或50万个以上的N95级别口罩。1吨聚丙烯可以生产25万只口罩。熔喷布和其他无纺布的原料是聚丙烯,这一化工原料主要由中石油、中石化提供,民营企业占比约为30%。

随着口罩生产线的发展,我国口罩生产能力不断上升,近五年以来我国全部口罩产量与产值逐年上升,2019年我国口罩产量达到50亿只,增速达到10.13%;全部口罩产值达102.35亿元,口罩产值增速达到12.57%。

疫情期间熔喷布、口罩机采购价上涨幅度大
疫情的爆发使得我国口罩需求井喷式爆发,截至2020年2月10日,口罩企业复工率为76%,口罩产能约为1600万只。正常情况下我国口罩日产能为2000万只,医用外科口罩达220万只,N95口罩达60万只。我国有14亿人口,若按照普通人口罩两天一换来计算,每日需求量为7亿只,再考虑实际情况折合50%计算每日需求量为3.5亿只,即便复工率达到100%,日产能达到最大2000万只,缺口依然巨大。目前不仅是中国,全球口罩等防疫物资资源面临缺口问题。由于口罩等防御物资的需求是突发性需求,任何一个国家的产能都难以支持这么大的需求。

当前,面对肺炎疫情,全国各地正在日夜兼程增产。疫情过后,口罩需求大幅下降是不可避免。但是从几次比较重大的疫情事件来看,全民认知提高了以后,口罩会慢慢从防护用品变成日用品,口罩也很有可能被纳入国家战略物资。因此长期来看,口罩行业是健康的朝阳产业。
02
20大爆发行业之医药生物行业
医药生物行业也是疫情短期受益主题之一。目前我国已注册超过20项对于新冠病毒治疗药物的临床试验,其中试验药品主要集中于氯喳类、克力芝、达芦那韦、瑞德西韦等。根据现有治疗案例和临床数据,磷酸氯喹(Chloroquine)和瑞德西韦(Remdesivir)展现出良好潜力。
2020年2月3日至2月7日(周),医药生物行业上涨5.98%,沪深300则下跌了2.60%。所有医药子板块中,医疗器械子板块涨幅最大,上涨幅度为10.61%。

2003年,SARS疫情发生时医药生物行业表现为短期利好,持续性较差,且集中在爆发期。目前,新型冠状病毒确诊人数还处于上升期,考虑到新型冠状病毒发病隐蔽性及较强传播性,其爆发持续时间较大概率长于SARS病毒爆发期。

03
20大爆发行业之互联网医疗行业
近几年来,我国互联网医疗行业市场规模呈稳步上升的趋势。2020年春节疫情的爆发促进了我国互联网医疗短期需求,加速推进了行业的发展。数据显示,2012-2018年,我国互联网医疗行业市场规模迅速发展,从67亿元增长至491亿元,年均复合增长率达到39.37%,反映出我国医疗市场对互联网医疗的迫切需求。按照这一增幅,2020年行业规模将突破940亿元,行业未来将进入规范化发展的高速增长期。

行业发展迎政策红利期
早在2014年,我国便对互联网医疗行业给予鼓励政策,中间经历了2016年的行业洗牌期,至2018年,行业政策密集出台,政策风向趋于利好,行业在洗牌后逐渐规范,行业发展迎来了政策红利期。

其中,2018年4月,国务院办公厅出台的《关于促进“互联网+医疗健康”发展的意见》,支持符合条件的第三方医疗机构开展远程医疗、健康咨询、健康管理等服务;2019年6月出台的《深化医药卫生体制改革2019年重点工作任务》,首次明确互联网医疗可以纳入医保支付,均对我国互联网医疗服务发展起到重大促进作用,具有里程碑式意义。

互联网医疗呈跨越式发展
在市场需求攀升和政策利好频出的双轮驱动下,我国互联网医疗行业呈现跨越式发展。一方面,互联网医院数量大幅度增加。根据卫健委数据,截至2019年11月,我国已建成互联网医院数量达到269家,初步测算2019全年将达到300家。

疫情时期国家强调了互联网医疗的重要作用
2020年春节期间,肺炎疫情的到来,催化了我国互联网医疗行业的发展。在此期间,国家接连出台了《国家卫生健康委办公厅关于在疫情防控中做好互联网诊疗咨询服务工作的通知》、《关于加强信息化支撑新型冠状病毒感染的肺炎疫情防控工作的通知》,强调了互联网医疗的重要作用。同时两份通知中都提到了要做好监管,规范的实施互联网医疗服务,这也再度体现了国家对于互联网医院行业未来要实现规划范发展的指导方向。

疫情促进互联网医疗平台发展
疫情也促进了一大批互联网医院的成立,同时现有医疗机构和各大互联网医疗厂商纷纷发起远程医疗、在线问诊平台,我国互联网医疗平台的用户率和渗透率明显提升。

我国互联网医疗行业发展前景向好
目前,我国互联网医疗行业在我国仍处于发展初期,提升空间大,需求潜力足。根据卫健委数据显示,我国医疗IT占比正呈现稳步提升的趋势,从2009年的0.52%已经提升到2018年0.85%。但是美国等发达国家的医疗IT占比为3%-5%,国内东部沿海等发达地区的三级医院达到1.5%-2%。无论是与发达国家相比,还是与国内较发达区域相比,全国医疗IT占比0.85%都属较低水平。可见我国医疗IT投入还有较大提升空间,带动行业发展。

尽管此次疫情为我国互联网医疗的发展带来了短期的大幅度流量提升,但长期发展还要看用户留存率和用户习惯的养成情况。不过,由于我国互联网医疗行业仍处于发展初期,其市场还有很大扩增的空间。同时,医疗资源的紧缺和供给不均以及我国人口基数的背景都成为我国互联网医疗行业发展的长期驱动力,加之互联网医疗不受地理位置限制的优势,预期在疫情事件的催化下,行业利好政策还会加速出台。因此总体而言,我国互联网医疗行业发展前景向好。
——办公篇
04
20大爆发行业之办公软件行业
在新型冠状病毒肺炎疫情防控的大背景下,各地积极响应国务院政策,纷纷发布了延迟复工的通知。延迟复工对于企业正常生产产生了不小的影响。中央应对新型冠状病毒肺炎疫情工作领导小组会议上提出“支持网上办公等措施”,网上办公能够实现员工在不到岗的情况下进行生产作业,有助于减少人员流动和接触,控制疫情。
目前,市面上的云协同办公软件的功能可以分为4类,包括通信、协作、传输、管理。对于钉钉、华为 WeLink 等拥有开放平台的云办公软件,还可以提供个性化定制接口服务、软件+硬件协同等服务。

对于普通上班族而言,不受地理空间限制的远程办公将会成为大部分企业的刚需,能够实现办公协同的线上办公软件在近期内将被大量使用。一旦这种工作方式成为企业办公习惯,往往将会延续下去,不可逆转。目前,我国基础办公软件市场规模在百亿左右,预计至2023年将达到149亿元左右。

2003年非典给全国的经济带来重大危机,但与此同时也带来了新的机会。当前,恰逢办公软件 SaaS 化及通信技术的发展正进入到产品的成熟期,产品成熟结合行业需求在特殊背景下的培育,双重驱动下,预计远程办公市场将迎来爆发期。
05
20大爆发行业之视频软件行业
2003年抗击“非典”期间,助推视频会议进入大众视野,在逐渐了解视频会议这一应用后,中国视频会议市场有所突破,打破了以往缓慢的发展态势,步入了一个快速发展的阶段。在全国倡导减少聚会、减少当面交流的情况下,各视频会议厂商纷纷推出视讯产品或企业协作产品的免费使用计划。


新冠疫情下,众多企业和学校纷纷响应号召,采取远程办公和线上教学。预计这一阶段的远程办公将会推动远程视频会议习惯的培养,有助于提高对视频会议的认可度。在疫情之后,由于相关经验的积累,远程视频会议可能会逐渐成为更多人的选择。
近几年来,云计算和移动互联网不断推动视频会议增长。“云”和“端”的配合让视频会议跨越地域限制的便捷性愈加凸显,成为视频会议行业发展的新助推器。视频会议行业的服务化转型正是基于云计算来展开。
当前,国内以云视频会议为代表的软件会议市场规模仅1.73亿美元,但增速可观,未来5年CAGR为25%。预计2023年国内软件会议市场规模达到5.37亿美元,是当前的3倍。

远程办公将推动远程视频会议习惯的培养,有助于提高对视频会议的认可度。疫情防控的需求有望带动云视频行业需求,行业渗透率有望逐步提升,目前,国内约3500万的中小企业,视频会议的渗透率不足5%,疫情过后预计行业将迎来高增长。
06
20大爆发行业之服务器行业
随着互联网行业的兴起和服务器行业国产替代意愿日渐强烈,近年来我国服务器行业企业数量呈现逐年增加的趋势,行业竞争也越发激烈。目前我国服务器行业企业规模呈稳步上升的趋势。数据显示,2014年我国服务器行业企业为793家;2018年,我国服务器行业企业为增长至992家。

中国服务器市场由国产品牌主导
中国服务器市场由国产品牌主导,国内参与高端计算机行业竞争的企业主要有联想、华为、浪潮信息、新华三和戴尔等企业。由于多年技术积累带来的产品实力的提升以及成本优势,本土服务器厂商的市场份额持续攀升。在技术比较成熟的X86服务器市场,出现了向本土品牌集中的局面。
根据IDC数据显示,2019年第三季度,中国X86服务器出货量前三名厂商分别为浪潮、华为和新三华。相对比第二季度,戴尔市场份额大幅下滑,退出前三。

疫情加速服务器需求爆发
受到2020年春节影响,远程办公需求急剧上升,钉钉和企业微信的在线办公人数都创了新高,分别超过了1000万家和数百万家。根据腾讯云公众号的数据,从1月29日开始到2月6日,腾讯会议每天都在进行资源扩容,日均扩容云主机接近1.5万台,8天总共扩容超过10万台云主机,共涉及超百万核的计算资源投入。
此外,阿里钉钉在2月3日通过阿里云紧急扩容1万台服务器,4日再度扩容1万台云服务器,以应对群直播和语音视频会议的流量洪峰。服务器行业受益于扩容需求增加,短期需求暴涨。

考虑到互联网是X86服务器最大的下游客户,此次疫情带来的远程办公和音视频会议等需求暴涨有望带来服务器需求边际改善,我国服务器市场将迎来新一轮增长,带动行业厂商洗牌加速。
——娱乐篇
07
20大爆发行业之游戏行业
随着国内游戏市场逐渐走向成熟,国内游戏企业通过深耕自主研发,探索新的发展模式和途径取得较快增长。2019年我国自主研发游戏国内外市场收入约2700亿元,其中国外市场达825.2亿元。海外市场中,美、日、韩市场占比近七成,美国占比达三成以上。
2019年,中国自主研发游戏国内收入从2018年的1643.9亿元人民币提高到2019年的1895.1亿元人民币。与此同时,中国游戏企业持续布局海外市场,2019年海外实际销售收入达115.9亿美元(折合人民币为825.2亿元,按7.12的汇率折算),增长率21.0%,继续保持稳定增长。

受“宅经济”和春节档假期拉长影响,鼠年春节游戏市场迎来井喷。根据Steam统计数据显示,2019年12月到2020年2月,Steam平台在线人数上升趋势明显。2020年2月,Steam平均在线人数为1423.49万人。

此外,据多家业内媒体报道显示,2020年1月24日,知名游戏《王者荣耀》单日流水约20亿元。相较2019年大年三十的13亿元单日流水,《王者荣耀》同比增长超过50%。
而另一款现象级游戏《和平精英》同样在春节期间获得玩家热捧。据相关数据报告预测,2020年除夕《和平精英》日活跃用户数量峰值预计是在0.8-1.0亿元之间,流水在2~5亿元之间,同样创下了历史新高,游戏甚至一度因服务器卡崩。
在这个特别的假期里,游戏开始被很多人重新审视。经历了70、80、90后三代人的市场培育,游戏已将从某一个群体的娱乐变成了全民的生活方式,并在用户价值上拥有了更大的可能性;游戏行业的精进让中国的游戏产品在质量和内涵上得以提升,不少国产游戏在国际市场上也同样有极强的竞争力。在这些因素的共同作用下,游戏也在疫情期间的爆发并不是偶然。
08
20大爆发行业之体育产业
2019年,国务院办公厅先后印发《体育强国建设纲要》和《关于促进全民健身和体育消费推动体育产业高质量发展的意见》,明确提出“推动体育产业成为国民经济支柱性产业”的战略目标,将进一步释放体育消费潜力。
2018年,中国体育产业总规模(总产出)达到26579亿元,体育产业增加值达到10078亿元。产业增加值占当年GDP比重达到1.1%,对标发达国家的2%-3%,我国体育产业显示出强劲的增长潜力和巨大的市场空间。

(注:体育产业总产出(也称总规模),指一个国家(或地区)所有常住单位在一定时期内生产的所有体育货物和服务的价值,反映常住单位从事体育生产活动的总规模。)
体育产业结构实现进一步优化
如今我国的体育产业结构逐渐趋于合理,服务业占比不断提升。2018年,体育服务业增加值为6530亿元,在体育产业中的比重从2017年的57%提高到64.8%。
我国是体育用品制造大国,体育制造业产品种类多、规模优势强,体育产品畅销世界。根据国家体育总局数据显示,2018年我国体育用品及相关产品制造的增加值为3399亿元,占全部体育产业增加值比重为33.7%。

短期来看,新型冠状病毒疫情对体育产业中的体育服务业发展将会受到较为明显的影响,突出表现在体育竞赛表演、体育场馆运营、体育用品及相关产品制造等线下聚集性领域。对于体育传媒与信息服务、体育游戏产业等线上体育服务领域影响较小。

长期来看,此次疫情不会改变我国体育产业的蓬勃发展之势,相反地人们会更加注重身体健康状况,提升参加体育锻炼的热情。
根据弗若斯特沙利文统计,在运动参与程度上,2018年中国19岁以上的居民参与常规运动的参与率为18.7%,而美国这一数字达到35.9%(常规体育运动参与率指各年龄段内每周至少参加三次体育活动的人口比例)。
在运动鞋服的消费上,2018年中国居民购买运动鞋服的消费占总鞋服类消费的比例为12.5%,而美国达到31.8%,其他发达国家如英国、日本、韩国和德国的这一比例也在24%-28%之间。相比之下,中国居民无论在运动参与程度,还是运动鞋服的消费程度上,均有较大的提升空间。疫情结束后,体育产业有望得到高速发展。

09
20大爆发行业之影视行业
2012年以来,中国电影年度票房成绩节节升高,实现了从百亿到六百以的跨越。2016年以来,中国电影告别之前“野蛮生长”态势,年增速有所回落,国内电影市场迈入了理性调整阶段;根据中国电影局统计,2018年中国电影全年总票房达609.76亿元,同比增长9.06%,2019年上半年实现票房收入311.7亿元。此外,2018年国家电影局还出台了《关于加快电影院建设促进电影市场繁荣发展的意见》政策,进一步规范电影行业发展。

新型冠状病毒肺炎疫情爆发正值春节,疫情对电影产业的影响是巨大的。据了解,自2020年1月25日开始,横店影视城、象山影视城等多家影视基地相继闭园,全部剧组的拍摄活动停止,辖区内拍摄场景悉数关闭。对电影产业链下游而言,疫情则直接导致了7部贺岁片集体撤档、线下院线自1月24日起全部暂停营业。

尽管疫情给影视行业整个产业链都带来了不同程度的影响。但是这些影响只是暂时的,等疫情彻底结束后,大众会重新回到正常生活,积压的很多优质产品都会寻找到更好的机会放映。与此同时,这次疫情也将倒逼很多影城提升软环境,譬如安装新风系统、更换老旧座椅,为观众提供更好的观影环境,届时院线将会迎来显著性回暖。
10
20大爆发行业之旅*行游**业
2020年初疫情爆发之前,根据中国文旅部统计数据显示,2010-2019年前三季度,国内旅游市场持续平稳增长;2017年国内旅游人数首次突破50亿人次,2018年全年国内旅游人数55.39亿人次;2019年前三季度,国内旅游人数达到45.97亿,同比增长8.8%。

但2020年初,疫情爆发,疫情期间,人们的出行受到限制,大部分旅游景点关门,本该是旅游小高峰的春节节期却四下无人,对我国的旅*行游**业造成了一定的打击。旅游人数与旅游收入骤减。
当然,旅游市场上还是存在着一些乐观的声音,这些声音认为,由于疫情期间人们久居家中,在疫情结束后的出行需求将会得到释放,或将在暑期以及十一黄金周期间产生报复性旅行消费,从而对2020年全年旅*行游**业的紧张局势造成一定的缓解。
这样的说法存在一定的道理。但所谓报复性消费,其报复的程度还有待商榷。与疫情期间低迷的旅游市场相比,正常环境下旅游市场的运行均能被视为爆发性增长,且不考虑疫情之前旅游市场本身就处于高速增长的区间,所以无法简单判断这种爆发性的增长是属于常态运行还是报复性增长。
从2003年非典的情况来看,2002年我国旅游人次增长幅度就已经达到了11.99%,按这个增长率计算,2004年的旅游人次将达到11.01亿人次,和2004年我国实际旅游人次相差不到0.1%。如果2002-2004年在不受疫情影响情况下我国旅游人次增速为11.99%这个假设为真,那么2004年我国旅游人数的爆炸式增长就不能被认为是报复性旅游消费。
不过考虑到若按该假设运行,则2005年全国旅游人次的增速便出现了不符合增速变化趋势的下滑,所以可以简单认为2004年的旅游市场确实出现了一定程度的报复性增长,但由于2005年的增速下滑幅度较小,所以就算报复性旅游消费存在,实际2004年的旅游市场受其影响也较为轻微。
若考虑对旅游市场影响较大的报复性消费行为集中在2003年疫情结束至2003年末的时间段,那么从2003年全国旅游人次的表现上可以初步判断这类报复性消费行为对旅游市场的拉升效应要远弱于疫情对旅游市场的冲击。

总的来说,不能否认在疫情结束后将出现报复性的旅游消费,疫情结束后旅游消费爆发性的增长也确实有助于旅游市场的复苏,但其对于疫情实际造成损失的挽回是有限的。
由此,前瞻产业研究院初步预测2020年全国旅游人次将会出现一定程度的下降,随后在2021年迅速攀升回正常水平,预计2021-2025年期间我国旅游市场将会继续迅猛发展,2025年全国旅游人次或将突破100亿人次。

——生活篇
11
20大爆发行业之生鲜电商行业
近两年,在电商巨头的积极投资布局推动下,生鲜电商行业得到迅猛发展,生鲜电商的渗透率不断提高,其渗透率已从2009年的0.1%提高至2018年的3.7%。伴随着新零售到来的步伐以及社区团购迎来的新风口,电商巨头们纷纷布局生鲜电商,例如,阿里的盒马鲜生、京东的7Fresh、苏宁的苏鲜生、步步高的鲜食演义、美团的小象生鲜、易果生鲜、天天果园、大润发优鲜等。

此次疫情下人们闭门不出成为常态,线下商超卖场人数寥寥,生鲜电商成为本次疫情最大收益者。春节期间,每日优鲜的交易额实现3-4倍的增长,新老用户大量涌入,客单价也提升了30元左右;在供给端,每日优鲜的日均蔬菜供给已经从之前的500吨翻倍提升到1000多吨。
疫情之下,叮咚买菜大年三十订单较上月涨超300%;近期整体订单约增80%,客单价增加约70%;每天新增用户4万多,其中自然增长占比逾70%,约占整体下单用户的10%。

疫情期间,几乎所有的生鲜电商平台的订单量都增加了几倍以上,运力不够成为这段时期生鲜电商普遍面临的难题。为了增加运力,企业只能加大招聘力度,提高员工薪酬。而这将导致企业运营成本不断增加。
因此,降低成本、提高利润成为生鲜电商生存下去的关键。预计此次疫情过后,原有行业市场格局将加速洗牌,与此同时生鲜电商市场渗透率也将进一步上升,。
12
20大爆发行业之餐饮行业
近几年,我国餐饮业收入近年来保持着较为快速的增长趋势,2019年全国餐饮收入46721亿元,比上年增长9.4%,高于2018年的7.7%;12月份餐饮收入4825亿元,同比增长9.1%。2019年餐饮收入高于2019年社会消费品零售总额1.4个百分点。

除了行业收入快速增长外,我国餐饮连锁行业门店数目也在快速上升。据国家统计局数据,2018年,中国餐饮连锁行业总店数增长至482个,同比增长4.1%;餐饮连锁行业门店总数达到31001个,同比增长12.8%,增速为近五年来最高;餐饮连锁餐厅营业面积为1075.01万平方米,基本与上年持平。

疫情使我国餐饮业面临严峻挑战
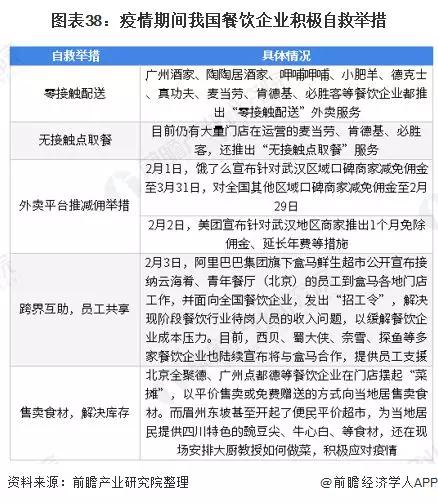
2020年春节,新兴冠状病毒感染的肺炎疫情的爆发,使我国餐饮业遭到重创。中国烹饪协会调研数据显示,疫情期间,78%的餐饮企业营业收入损失达100%以上;9%的企业营收损失达到九成以上;7%的企业营收损失在七成到九成之间;营收损失在七成以下的仅为5%。而根据恒大研究院估算,餐饮行业零售额仅在7天内就会有5000亿元的损失,可谓损失惨重。

不过,企业也没有坐以待毙,而是采取了各种策略积极实施自救。大部分餐饮企业开辟了“零接触配送”的外卖服务,少部分仍有大量门店在运营的麦当劳、肯德基、必胜客,还推出“无接触点取餐”服务。此外,还有不少企业为了解决库存危机,将食材进行售卖,如北京全聚德、广州点都德等。

疫情过后,餐饮行业或迎来一波报复性消费
疫情过后,人们将恢复正常的生活节奏,在确保安全的情况下,人们还是愿意走出家门呼吸新鲜空气,去社交、去体验线下消费及服务。因此,对于餐饮行业来说,疫情过后行业或将迎来一波报复性消费机遇。
以2003年我国餐饮业经济运行为参考。2003年我国非典在4-5月份爆发,于7-8月得到控制,而从2003年我国餐饮业增速可以看出,03年二季度行业增长受到较大影响,上半年全国餐饮业营业额实现2649.6亿元,同比只增长6.4%,增幅比去年同期减少了10.1个百分点;而三季度,疫情得到控制后,行业恢复效果明显,市场经营回升较快,1—9月份全国餐饮业营业额完成3894亿元,比上年同期增长了9.4%;而最终03年全年我国餐饮业实现了6065.7亿元营业额,首次突破6000亿元大关,比2002年增长11.6%,占全社会商品零售总额的13.2%,增幅比社会商品零售总额高出2.5个百分点,仍取得二位数增长的较好业绩。
通过对2003非典期间我国餐饮业运行分析可得,疫情对我国餐饮业的冲击虽大,但影响只在短期,疫情结束后,行业依然呈现出了较强的增长态势。

行业有望重新洗牌
疫情导致餐饮行业陷入绝境的同时,也一定程度上加速了餐饮企业质量的提升,在此之前,国内餐饮行业普遍存在进入壁垒低、企业规模小、行业集中度低的问题。
疫情过后,龙头企业有更强的资本实力和融资能力,有望度过危机,且有机会和动力以低价收购处于危机中小企业,行业有望迎来一波并购潮,餐饮行业或将进行重新洗牌。此外,分餐制、消毒餐具、变菜谱(减少野味,增加营养膳食)、增加各种服务成为评价餐饮行业的新标准。
有望加快餐饮企业转型升级
此次疫情,将加快餐饮企业转型升级。一方面,企业会加大线上渠道建设力度,做好线上线下双线发力;此外,对于大量的堂食业务为主的企业,可以通过已经建立起来的良好品牌形象,平稳切入外卖市场,也可以探索开拓一些半成品、自加热食品、熟食制品等饮食产品,并通过电商渠道销售,实现餐饮零售化。另一方面,经过这次疫情后,消费者会更加注重食品安全与卫生问题,食材可追溯、食材品牌化或将成为新一轮餐饮生存和竞争的焦点,餐饮业也将朝着更加规范化、标准化、抗风险能力升级的方向发展。

13
20大爆发行业之快递行业
疫情面前,快递物流行业在国计民生中的战略地位进一步凸显出来。据国家邮政局公布的数据显示,截至2月8日,邮政企业、快递企业承运、寄递疫情防控物资累计10552吨、包裹4751万件,发运车辆3331辆次,货运航班120架次。
2020年1月20日下午,国家邮政局*党**组召开会议,研究部署邮政行业对武汉新型冠状病毒感染的肺炎疫情防控工作。1月21日下午,国家邮政局召开安全和应急工作协调会,对此项工作进行了再部署。
随着新型冠状病毒疫情局势的不断变化,国家邮政局在近一个月的时间内相继发布多条通知,通知重点从“保持全网通畅”、设立“绿色通道”方向深化到至“节后恢复生产”、“营业网点操作规范”、“快递车便捷通行”等方向。快递业防疫任务的不断细化,反映了当局对疫情的深刻研判。政策的稳步推进也为行业服下了一颗定心丸。

企业积极应对疫情
在企业方面,针对武汉等地的疫情,中国邮政、顺丰速运、京东物流、中通快递、圆通速递、申通快递、韵达速递、百世快递、德邦快递和苏宁物流纷纷宣布开通全国各地驰援武汉救援物资的特别通道,全力保障疫情防控相关物资运输。除此以外,各大快递公司也针对员工安全等其他方面出台了相关政策。
其中,京东物流第一时间启动应急方案,建立每日排查机制,对全国所有营业部每日在岗人员进行排查。武汉北片区的京东物流员工放弃休假,自发协助商家打包口罩,紧急发货10000单。
百世快递、百世快运武汉转运中心于2020年1月19日在做好各项消毒防疫工作之后,除了值班人员外,其他员工于当日12点撤离场地。同时,总部建议武汉市87个快递网点、152个快运网点于1月20日放假,并合理安排人员值守。此外,百世集团近日向全公司下发通知,要求工作人员取消或者绕开武汉行程,建议节后返工的武汉员工在家办公,并先行隔离一周;节后返工的工作人员要求配备口罩,未配备不允许进场,同时各转运中心调度室配备体温计,对出港进港人员进行逐个简易体检。

在受到疫情巨大冲击背景下,各大物流企业除了对员工防护、包裹寄送等方面采取措施以外,对于基层网点和工作人员的扶持基金也相继设立。2月7日,中通快递宣布,设立1亿元新冠肺炎疫情防控专项基金,该基金将支持保障疫情有效防控和科学有序复产,重点用于一线员工风险保障,比如一线员工在工作中若感染并确诊为新冠肺炎的医疗救助和生活补助费用等。
2月9日,圆通总部也设立总额3亿元的扶持基金,从防疫物资支持、免息资金扶持、员工保险赠送、考核办法调整、应急协助管理等各方面为网络助力,减轻全网分公司经营压力。同日,韵达也对外宣布设立1亿元的疫情防控基金,在满足客户寄递要求的同时保障全网员工的生命健康和切身利益。
与此同时,包括货拉拉、满帮等在内的平台型公司也相继面向平台司机推出安全保障基金和金融支持政策。

新冠对快递业的影响或将超过非典
2003年,我国爆发的非典型肺炎时,中国电商尚处于起步阶段,快递行业基数较小(2002年中国快递量仅1.4亿件),存量业务短期受负面影响小。因此SARS的发生,对快递业的负面影响有限。而2019年,我国快递业务量达635.2亿件,是2003年的370倍,我国快递业已经具备较大的存量市场。尽管此次肺炎疫情增加了消费者的网上购物意愿,但由于复工延迟的影响,节后网购的回复相对迟缓,新冠疫情对快递业产生的冲击或将超过非典。

非典过去后,中国物流与采购联合曾对SARS对物流行业的影响展开问卷调查。调查样本显示,75%的物流企业受到不同程度的负面影响,其中导致收入减少的占62%,造成成本上升的占70%,特别是有一部分企业收入和成本同时受到冲击,这些企业受影响最为严重,超过物流企业的三分之一(达35%)运输成本上升的比重达73.6%,明显高于仓储成本受影响的比重。

在影响程度方面,据中国物流与采购联合会测算,非典对快递行业收入影响的平均幅度为20.4%,其中近半数企业集中在10-30%的范围内;影响总成本上升的平均幅度为14.5%,超过半数的企业集中在10%以下的范围内。

借鉴非典对快递业的影响分析可以猜测,此次新冠疫情对快递业的冲击或将仍然着重影响行业成本端。但是在快递产业日益庞大的今天,此次新冠疫情对于行业总成本的上升幅度是否仍然维持在14.5%, 收入平均降幅维持在20.4%这一水平上,研究员认为难言乐观。
疫情之下快递业机遇与挑战并存
2月10日,中通、圆通、申通、韵达、德邦以及百世集团、天天快递等多家快递公司都宣布全面正常运营。尽管疫情影响持续,行业整体增速或将受到较大冲击。但危机爆发的同时,行业也呈现出新的发展趋势和机遇。
——无接触配送成新热点,利好智能快递柜
新型冠状病毒肺炎疫情发生以来,国家邮政局复强调要尽量避免快递员与收件人的直接接触,尽可能采用自取自寄、智能快件箱投递等模式来履职最后一公里配送。这就会产生两个“客观事实”:一是疫情期间,快件不用送货上门,当面签收(实际上很多小区的隔离防疫措施也不允许);二是可以投递到站、投递到柜,然后由收件人自取。疫情当前,为了尽量减少人员接触带来的新冠肺炎传染风险,“无接触配送”近乎成为物流行业的标配,智能快递柜也因此受益。目前,中国主要城市智能快件箱已达40.6万组,较2018年增加12.7万组。次疫情或将为智能快递柜带来机遇,2020年快递入柜率有望达到15%。

——终端门店向生态化转型
末端门店平台建设提速的同时,也使其功能化完善和演变的最佳时机,也就是由经济功能型向生态功能型转变,让终端门店在原有收派的基础上,叠加零售、本地服务、广告,甚至洗衣、彩票等多种便民服务,将其打造成一个商业平台,而非单纯的站点。在疫情期间特殊的物流环境下,消费者必须要适应“送货到站”“投递到柜”的转变,这对“自取习惯”的养成有极大的促进作用,是一个很好的市场教育期。
——物流配送智能化
居民隔离在家,外卖和电商需求大增,有望推动线下配送模式的变革,终端配送更加多元化和智能化。物流企业通过科技化的手段来逐步升级运作和管理模式,以求在市场中获得更强的竞争力。在此驱动下,阿里、京东、顺丰、三通一达、美团、饿了么、苏宁均在推出自己的无人机无人车系统,顺丰甚至推出了无人车/无人机/快递塔/智能柜组合的末端完整解决方案。
据公开信息显示,疫情爆发后,天狼、地狼、分拣AGV机器人等在京东物流的70多座不同层级智能仓中应用,京东物流智能仓日分拣包裹量正不断攀升。除了在智能仓应用机器人之外,京东物流还将配送机器人派上前线,以降低疫区配送人员在高危环境下配送时被感染的风险。目前,在河北、陕西、江苏等农村地区,京东物流无人机也已开展无人机配送的准备工作,计划为已经封闭的地区提供物流服务。
——头部企业优势进一步显现
疫情将推动线上需求,区域性中小物流企业或加速被头部企业整合随着电商及快递物流的数字化、生态化发展,不断完善价值链,民生消费物流市场仍存在较大增量空间。1月24日,国家邮政局建议公众优先选用中国邮政、顺丰、京东三家品牌企业的邮政快递服务,可见大型物流企业将在此次疫情中获得更好的品牌声望和市场认可度,而对区域性中小物流企业而言,疫情的爆发将对它们产生致命性威胁。此时,缺乏充足运营资金的中小物流企业能否顺利度过难关,疫情过后市场将会给出答案。
14
20大爆发行业之保险行业
新型冠状病毒肺炎疫情对人们生活和各行业运营造成不同程度的影响。保险业作为管理风险的行业,相关业务领域虽面临一定压力,但保险业凭借自身处置风险的专业能力与提供保障产品的特殊优势,也面临着新的机遇。
在疫情影响下,保险业的机遇在健康险领域。这次疫情大大提高了人们对疾病的预防意识和对健康风险的保障意识。以2003年非典为例,非典疫情期间我国健康险的收入大幅增加。据统计数据显示,2003年5月至8月,我国健康险保费收入同比增速分别为75.57%、72.63%、61.19%和56.72%。

2019年我国健康险保费收入为7066亿元,同比增长29.70%,原保险保费收入为42645亿元,同比增加12.18%。此次新冠病毒得到控制或结束之后,我国健康险的收入增速极有可能大幅提高,同时带动整个保险业业绩的增长。

本次突发的新型冠状病毒感染的肺炎疫情,病毒传染性强、潜伏期长、覆盖面广,且存在变异可能。随着此次疫情防控的需求增加,民众对长期包括意外、医疗、重疾、定寿及终身寿险的需求也在增加,我国保险尤其是互联网健康险的渗透率也有可能提高。
15
20大爆发行业之非接触型经济
“非接触型经济”本质上是利用信息技术手段,通过网络等平台,达到人与人、人与物之间不通过接触就可以实现目的的经济活动或方式,表现形式有视频会议、电商平台、电子政务、智能物流等。“非接触型经济”在2003年非典期间由于网络技术及互联网泡沫较多等问题发展并不持久,当前随着5G、人工智能等技术的发展,“非接触型经济”影响力及作用力将明显增强。
2003年SARS期间,由于网络技术尚处于初期发展阶段,阿里巴巴等互联网巨头仍处于发展期,互联网泡沫较多,“非接触型经济”受技术限制发展并不持久。2020年新型冠状病毒期间,5G、人工智能技术已有一定基础,“非接触型经济”表现形式已经较为成熟,也有相当可观的市场规模,此时“非接触型经济”影响范围更广,作用力更强,预计将比2003年更加持久,并给人们带来消费理念与消费习惯的改变。

“无接触”服务获多地政府大力推广
2020年疫情期间,由于新型冠状病毒较大的传染性,多家政府部门呼吁市民减少外出购物、娱乐等消费活动,并大力支持“无接触”服务,重庆、兰州、青岛、福州等多个城市先后呼吁企业和消费者积极推广使用“无接触”服务,推广“无接触配送”,优化配送模式与手段。

受疫情影响,线下零售公司及时适应社会需求,纷纷转战非接触服务。永辉超市利用在全国拥有27个配送中心等优势,推出到家服务,上线“无接触配送”;截止2020年2月1日订单首次突破200万单,销售额突破2000万元。新冰洋作为国内快递柜制造商龙头之一,重点聚焦自动收货场景,使得外卖入柜需求猛增。友阿股份所有百货卖场尝试进行“云销售”,通过直播等形式进行线上销售。

16
20大爆发行业之互联网+教育行业
疫情期间,线下教育机构暂停营业,全国各地中小学也纷纷推迟开学日期。线下教育机构及中小学不得以转向线上授课,在线教育迎来风口期。根据中国互联网络信息中心第44次《中国互联网络发展状况统计报告》数据显示,截至2019年6月,我国在线教育用户规模达2.32亿,较2018年底增长3122万,占网民整体的27.20%,全年在线教育用户规模预计将达2.59亿人。

2020年2月,阿里巴巴集团旗下优酷、钉钉联合发起“在家上课”计划,2月10日起,全国中小学生登陆优酷、钉钉APP,可免费在家上课。“在家上课”计划包含两种授课模式,“大班”是名师面向社会的公开课;“小班”是合作学校的教师入驻平台,面向本班学生开讲。
截至2020年2月2日,阿里钉钉“在家上课”计划已覆盖超过2万所中小学、1200万学生。此外,包括湖北、河南、江苏、山东、武汉、深圳、杭州、长沙、珠海、重庆江津、北京昌平等全国20多家教育主管部门先后发文,推广使用腾讯空中课堂,保障全国数千万师生集体在家“开学”。
17
20大爆发行业之智能家居行业
受疫情影响,众多行业遭到严重的打击。智能家居作为新兴行业,其无接触式的交互方式,给疫情期间的人民带来安全、智能的生活体验,其优势开始凸显。长期来看,此次疫情将使得智能家居的认知度提高,行业会迎来新的发展机会。
目前,我国智能家居行业呈稳步发展的趋势。根据中国智能家居产业联盟(CSHIA)与中国信通院联合发布的《2018中国智能家居产业发展白皮书》数据显示,2018年我国智能家居市场规模达65.32亿美元。

2018年在我国智能家居细分市场中,家庭安防、智能照明、智能家电市场份额占比较高,分别为28%、21%、16%。此外智能影音、楼宇对讲等占比均在5%以上。

在出货量方面,2018年我国智能家居市场出货量达1.5亿台,同比增长35.9%,其中,智能音箱、智能灯泡和智能门锁三款产品增速最快。2019年,中国智能家居市场产品出货量共计8.4亿台,其中视频娱乐出货量最多,为3.47亿台。家庭监控安全设备次之,共计1.64亿台。

在这次新型冠状病毒病毒肺炎感染疫情下,智能家居的应用主要体现在三个方面。第一,小区可安装人脸识别系统开门,避免刷卡、钥匙、把手接触式开门,减病毒传染的风险。第二,大楼室内可安装智能楼宇对讲系统和智能语音呼梯系统,可以帮助住户无接触交互控制设电梯设备,即可呼叫电梯,进一步减少感染的风险。第三,住户室内可安装声控系统,进门后声控开灯,控制窗帘等,免去给开关消毒的步骤,进门口无需洗手消毒即可开灯。

目前,我国智能家居渗透率仍然较低,2018年中国智能家居市场渗透率仅为4.9%,而同期美国智能家居渗透率达32.0%。此次疫情下,智能家居的优势显现,人们对智能家居的关注度也会进一步提升,国内智能家居的渗透率有望提升,为智能家居市场规模增长提供强劲动能。


——科技篇
18
20大爆发行业之无人机行业
无人机是利用无线电遥控设备和自备的程序控制装置操纵的不载人飞机,或者由车载计算机完全地或间歇地自主地操作。无人机用途广泛,成本低,效率较高;无人员伤亡风险;生存能力强,机动性能好,使用方便,在现代战争中有极其重要的作用,在民用领域更有广阔的前景。
目前,全球大多数国家都在大力发展无人机技术和产业,无人机市场调研的专业机构Drone Industry Insights发布的无人机市场环境统计数据显示,截至2018年,全球已经有包括美国、以色列、加拿大、德国、英国、法国、俄罗斯等在内的49个国家研发无人机,超过80个国家装备无人机。
在市场规模方面,根据Drone Industry Insights公布的数据显示,2018年全球*用军**无人机的市场规模为141亿美元。同时,全球民用无人机的销量高速增长,1990年为2.5万架,2000年已经超过4万架,2010年达到10万架以上。根据Gartner数据估算2018年全球民用无人机市场产量达313万台,市场规模达到73亿美元,同比增速达到28%。2019年全球无人机的市场规模持续增长,保守估计2019年全球无人机市场规模将达到259亿美元。

目前,世界无人机技术最为先进的是美国、以色列和欧洲,处于第一梯队;而中国、俄罗斯等处于第二梯队。近10年中国相继研发出各款尖端无人机,目前己拥有美国所有类型的尖端无人机,追赶势头强劲。

2月1日,中国航协通航分会发出倡议,号召全国无人机企业积极承担社会责任,发挥无人机远程操控、灵活机动的优势,协助开展无人机疫情防控工作。利用无人机开展高空喊话、消杀、送货、测量体温等防疫工作的现象在全国各地显现。相较于传统的人力逐一排查,通过无人机巡查解决方案能够更高效率,节省人力物力,远程办公模式更能缓解目前人员紧张和近距离接触容易传播感染的情况。未来,无人机将利用其自身优势,在越来越多的应用场景发挥作用。
19
20大爆发行业之VR行业
2019年,我国对于虚拟现实产业发展支持力度加大,频频颁布政策推动虚拟现实产业发展。2019年1月,工业和信息化部提出到2025年我国虚拟现实产业整体实力要进入全球前列,并明确了六项重点任务。国家政府机构还在视频产业、信息消费、购物、广电、虚拟现实技术等各个方面明确了虚拟现实产业发展方向。与此同时,地方政府机构也发布虚拟现实产业发展计划,如青岛市发布了2020-2022年虚拟现实产业发展行动计划,可见国家对于我国虚拟现实产业发展的重视。
根据IDC发布数据显示,我国虚拟现实行业中VR头显设备出货量将呈加速上升趋势。2018年末,VR头显设备出货量约116.8万台,到2023年中国VR头显设备出货量将突破1050.1万台,未来5年整体市场年复合增长率(CAGR)为69.9%。综合表明我国虚拟现实产业未来发展潜力巨大。

线下被限制提升了线上需求,VR、AR的认知度在疫情期间也得到了明显提升。疫情能让人更为深刻了解未来可能的线上办公,和未来数字化应用对生活的影响。疫情让每个人都在封闭的环境下,通过数字化的方式构建无菌、安全的环境。短期来看,此次疫情不太可能让无人机行业获得爆炸性增长;但此次疫情有利于提升人们对产品的认知,长远来看,此次疫情有望加速行业发展的进程。
20
20大爆发行业之智慧城市
智慧城市是把新一代信息技术(包括大数据、云计算、人工智能、物联网等)充分运用在城市中各行各业基于知识社会下一代创新的城市信息化高级形态,实现信息化、工业化与城镇化深度融合,提高城镇化质量,实现精细化和动态管理,并提升城市管理成效和改善市民生活质量。
大数据、人工智能等技术在分析疫情发展情况、监控地方疫情发展态势,辅助疫情防控等方面发挥了重要作用。工业和信息化部副部长陈肇雄指出,运用大数据分析,支撑服务疫情态势研判、疫情防控部署以及对流动人员的疫情监测、精准施策,迫在眉睫。
目前,三大电信运营商正运用大数据技术做好疫情防控大数据支撑服务工作,加强联防联控,产业界也在利用5G、机器人等新技术为疫情防控作出贡献。

此次疫情的突然袭击,对所有行业来说,既是短期的压力,也是一次行业变动的机会。在此困顿环境中,这二十个行业风口也将迎来所未有的发展机会,它们很可能会顺着这个机遇成为未来几年发展最强劲的产业,寒冬过后终将迎来明媚的春天。
来源:前瞻产业研究院