(报告出品方/分析师:天风证券 孙谦)
1. 火星人是如何成长为集成灶龙头的?
1.1. 快速崛起的集成灶行业“黑马”
集成灶行业后起之秀,受益于行业成长红利实现营收、业绩迅速提升。
2010年火星人成立于浙江省海宁市,专业从事新型厨电产品的研发、设计、生产与销售,主营业务收入主要来源于集成灶。

作为吸油烟机、灶具等传统厨房电器的替代性产品,集成灶以其优异的油烟吸排性能、降噪能力逐渐为消费者所认可,在增长疲软的厨电市场实现了逆势生长。
尽管相对于其他三家以集成灶为主业的上市公司,火星人成立时间较晚(帅丰1998年→美大 2001年→亿田2003年→火星人2010年),近几年其以黑马之势领先新型厨电市场。
伴随行业快速渗透,公司 2016-2020年间营收由3.44亿元增长至16.14亿元,归母净利润 规模也从0.54亿元增长至2.75亿元,四年营收、归母净利CAGR分别为47.2%和50.4%。
21Q1-Q3公司发展提速叠加疫情低基数影响,实现营收/业绩分别为16.0/2.7亿元,对应增速+59.0%/+75.7%,19年前三季度至21年前三季度营收/业绩CAGR达+38.4%/+38.2%。

围绕“集成”打造产品矩阵,集成水槽+集成洗碗机或为企业未来发展方向。
公司在专注集成灶产品迭代、销售网络拓展的同时,于 2020 年提出“厨电集成,开放厨房”新主张。
为顺应开放式厨房的发展热潮,公司围绕“集成”概念开启产品矩阵的扩充,先后推出集成水槽、集成洗碗机等产品,自 19 年起公司第二曲线营收占比基本稳定,且销售规模不断扩大,19H1-21H1 营收 CAGR 达 26.3%,或成为火星人未来发展方向。
在满足了厨房空间的需求之后,火星人积极开拓,挖掘市场需求并成功探索出拉进消费者距离的新模式,由单一的“厨柜模式”转型升级为“全屋定制模式”,实现厨房场景向卧室场景的延伸,有助于提升终端市场客单价,通过套系化、定制化进一步深化品牌高端定位。

线下经销根基稳固,门店效益逐步优化。
公司销售模式主要分为线上经销、线下经销、电商销售及线下直营,因发展前期公司抓住行业高速发展契机,不断加密经销网络,线下经销成为主要销售模式。
1)数量:截至 21H1,公司已建成近 1900 家线下门店,数量规模仅次于线下渠道布局较早的美大。17 年起,火星人经销门店数维持双位数增长,线下渠道布局力度超过美大、帅丰的同期水平,作为伴随疫情缓和,公司上半年扩店速度较 20 年继续上扬,经销网络覆盖进一步加密。
2)质量:公司充分发挥线下经销门店标准化、易复制、高渗透的优势,积极拓展营销网络覆盖区域,16-21H1 火星人单店营收稳步提升且优于美大、帅丰。


专业团队赋能电商,线上创收体量领先行业。
在线下经销渠道稳步发展的同时,公司在业内较早地培养专业团队赋能电商发展,凭借高端产品定位迎来线上黄金发展期。
自 2014 年布局电商渠道以来,双十一期间公司连续七年获得全网集成灶成交额第一,且 2017-2020 间电商渠道收入 CAGR 达 53.0%,对比线下直营等其他模式的 CAGR 23.9%,线上发展动力十分强劲。
公司 2019 年电商渠道收入 6.0 亿元,同期亿田、帅丰线上收入分别为 2.0/0.5 亿元,相较于其他集成灶专业品牌,火星人电商模式发展迅猛且体量远超其他品牌,成为 集成灶品类依托电商渠道放量的优秀范例。
从渠道结构看,公司线上收入占总营收比重由 2017 年的 25.6%提升至 2021 年上半年的 41.1%,电商销售模式对公司收入贡献日益凸显。同时,新冠疫情实际上加速了渠道的裂变,作为提前布局、专业赋能电商渠道的企业,火星人抓住机遇继续推动份额提升,电商渠道已成为其核心竞争力之一。


伴随产品结构与网点数量+质量的优化,火星人迅速建立品牌优势,行业地位快速提升。
出货端,2021 年火星人出货集成灶 35.65 万台,同比+46.2%,数量仅次于美大的 56.87 万 台,出货量增速及份额增速均高于亿田、帅丰、美大等集成灶专业品牌。
销售端,据奥维云网数据,火星人 19 年起线上份额稳居行业第一,销额份额由 2019 年的 18.5%提升至 22M1 的 24.1%,电商渠道领先优势不断扩大;21 年线下 KA 渠道份额达 21.3%,首次超越美大成为行业第一,22 年 1 月其线下渠道优势继续扩大,份额进一步提升至 26.3%。
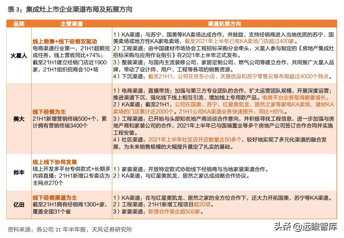
作为家装建材属性较强、安装前置化的品类,建材渠道为集成灶品类挖掘线下潜在增量的重要渠道,火星人依托品牌优势,通过赋能经销商实现地方性 KA 家电卖场的快速切入,截至 21H1,公司已开设 KA 卖场门店超 400 家,较 20 年底门店数提升 43%,佐证了公司对攫取新兴渠道份额的重视与信心,结合目前苏宁零售云/京东小店/国美电器国内铺设门店数合计已达 30000 家量级,公司深耕下沉渠道仍有较大空间。
伴随品类认知度提升、建材渠道购买趋势上行,公司有望依托领先份额攫取更多渠道发展动能。


1.2. 管理层引入外部专业人才,股权结构稳定
公司构建核心团队的过程可分为三阶段,组织架构逐步趋于稳定。
第一阶段公司成立初期(2010年4月-2011年):2007年黄卫斌先生首次接触到集成灶产品,经过3年的调研,黄卫斌、朱正耀、董其良三人于2010年共同出资创办火星人。
第二阶段引进方太管理团队(2011- 2012年):火星人成立后,黄卫斌邀请方太员工胡明 义、杨根等加盟火星人,负责火星人产品的研发、生产和销售等核心管理职能,黄卫斌则 负责公司战略制定。
第三阶段外部引进人才(2013至今):随着公司规模的扩张,火星人先后引进海尔等成熟 企业的外部人才以补足售后服务、生产信息化等方面的不足,帮助公司快速、规范成长。

公司实控人控制近五成表决权,核心管理人员通过员工平台持股深度绑定公司利益。
公司实际控制人为黄卫斌先生,发行后直接持有公司36.52%的股份,并通过海宁大有、海宁大宏分别间接持有公司4.43%、5.93%的股份,合计控制公司46.87%的表决权,为公司控股股东及实际控制人。
海宁大有、海宁大宏为公司核心人员持股平台,各占公司股权比例为13.33%,公司激励机制到位,核心团队积极性和自主性较强。

2. 为什么集成灶赛道具备成长性?
2.1. 发展:优质产品契合小户型、开放式需求,塑造厨电行业新风口
新兴厨电风口产品,具备优异性能与集成特性。集成灶是一种集吸油烟机、燃气灶、消毒 柜、储藏柜等多种功能于一体的新型厨电,具有节省空间、抽油烟效果好、节能低耗环保等优点。

据中怡康推总数据,中国集成灶市场规模于2018年销额破百亿元,成为厨电领域中继吸油烟机、燃气灶之后的第三个“百亿产业”。
集成灶市场需求扩张,一方面因品类发展趋于成熟和行业标准不断优化,另一方面受益于中小户型、开放式厨房的普及。
尽管我国首台集成灶产品早在2003年就由美大推出市场,但品类发展初期存在市场推广力度小、消费者认知度低、传统厨电行业存在一定排斥等问题。
近年来,集成灶行业经过多年技术积累与市场开拓,已在市场规模、消费者认知度等多维度取得了长足的进步,逐渐成为厨电领域的风口产品。
同时,行业标准的提出也有效改变了市场上集成灶产品鱼龙混杂的现象,严格的技术指标规范将推动不达标的劣质产品逐渐淘汰,助力集成灶行业的长期健康发展。
另一方面,中国的房地产市场由于人口众多、房价高企,普遍以中小户型为主(据中商产业研究院数据,小型:<90m2,中型:90m2-130m2,二者合计占比近九成),导致厨房空间普遍狭小,而第三代模块化集成灶的出现恰好解决了这一消费痛点,极好地满足了居民的厨房装修需求。同时,开放式厨房的出现也推动了集成灶的普及,尤其翻盖式集成灶进一步提升了空间利用率和厨房美观度。

品类由导入期进入成长阶段,消费者认知度由产区向外辐射。
据百度指数,自 2014 起集成灶在百度 PC+移动端的搜索热度已超过传统烟机、燃灶品类,品类已由导入期步入快速成长阶段。
从搜索地域分布看,集成灶品类导入市场的初期,对此关注度较高的市场主要为江浙、广东一带,即以集成灶产区为主;在 2017-2021 年间,集成灶品类的热度由产区向外辐射,山东、河南、湖南等地区对集成灶的搜索热度较往年有大幅提升。
我们认为,这一方面受益于集成灶企业深耕产品力提升,并采取多维度营销手段,带动消费者对品类认知度有所提升;另一方面,加盟区域逐步打破区域发展桎梏,越来越多的代理商开始进入集成灶行业(主要集中华中、西南、华北、西北),部分地区经销商逐步形成业务积淀,带动当地集成灶放量效果明显,佐证了集成灶品类未来在全国范围内推行的可能性。伴随集成灶品类不断渗透,四大专业品牌的集成灶产品营收实现持续攀升,其中火星人展现出了更为强劲的发展势能。


2.2. 空间:量价齐升,坚定生长
2.2.1. 量增:产品性能占优,渠道红利仍在
据奥维云网,集成灶行业 15-21 年间销量/销额 CAGR 分别达 34.7%/38.7%。
21 年集成灶赛道延续高景气,实现销量 304 万台,同比增长 27.7%;均价 8421 元/台,同比提升 774 元,增速表现远超传统厨电品类。
伴随集成灶逐步放量,品类渗透率由 2015 年的不足 2%,提升至 2021 年的 14.1%。

我们认为,集成灶品类的量增受益于企业在产品端、渠道端的发力:
1)产品端:目前集成灶产品对比传统油烟机在风压、风量等参数上相差不大,但吸排距离减半带动集成灶控烟、降噪、油烟分离等性能显著提升,同时产品外观设计持续优化,因此集成灶产品在性能与外观上相较传统分体式具备竞争力,为该品类长期渗透奠定良好基础。

2)渠道端:目前四家集成灶上市企业主营渠道包括电商平台与线下经销,且经销网点数量和网点效益较传统厨电龙头老板尚存一定差距,叠加 KA、工程、整装、下沉等渠道均处于拓展阶段,渠道完善有望持续带来增量收入。

空间测算:对标传统烟灶,预计集成灶行业销量较 21 年仍有超 2 倍增长空间。
以优质产品力为基石,各品牌持续发力多元渠道扩张、全方位营销,助力集成灶产品消费者教育持续深化,未来集成灶产品向传统烟灶市场仍有广阔渗透空间。
为测算集成灶品类的市场空间,我们按产品销售渠道划分为零售与工程渠道分别进行假设:
1)工程渠道方面,假设 2035 年我国精装修渗透率将达到 60%,烹饪用具(油烟机+集成灶)的配套率达到 100%,且配置油烟机/集成灶的比例分别为 90%/10%;
2)零售渠道方面,2021 年集成灶零售渠道销量为 272 万台,渗透率达 20.6%,假设 2035 年渗透率提升至 45%。
经测算,我们预计至 2035 年集成灶年销量将达到约 900 万台,相较于 21 年集成灶内销量 280 万台,仍有超 2 倍增长空间。

2.2.2. 价增:功能集成带来溢价,结构升级推升均价,智能+套系化扩大空间
功能集成带来产品溢价。伴随消费观念升级,家电消费经历由材质到品质、需求边界逐步扩张的进程,蒸烤等众多功能模块推动集成灶对传统厨电的替代价值进一步提升,通过对比 2021 全年集成灶与分体式产品均价,可以看到包含不同功能模块的集成灶在线上或线下均存在价格高于分体式的情形。
我们认为,在小户型房屋销售增长、品类教育不断深入的催化下,集成灶通过功能的集成实现空间利用效率的提升使其收获了溢价权,目前消费者愿意为厨房场景空间的压缩买单,相应地,集成灶企业依托空间集约较传统分体式放大了营收空间,伴随品牌力提升、规模优势显现,有望带来较为丰厚的利润。

结构升级推升产品均价。集成灶企业不断推出蒸烤一体、蒸烤独立等终端定价更高的产品 (22 年 1-2 月二者分别较单蒸款 SKU 溢价 1198、2750 元/台),且蒸烤款的销额占比由 21 年的 24.8%提升至 22 年 1-2 月的 59.4%,带动行业均价由 6148 元攀升至 7940 元。
从 22 年 2 月线上上市的 20 个新品看,目前行业推新仍以蒸烤款为主(包含 10 个蒸烤一体 +5 个蒸烤独立),其中三款配置空气炸功能,表明集成灶行业产品结构升级仍在持续,均 价有望继续提升。

智能化、套系化构筑更大价增空间。伴随物联网、5G、大数据等智能化技术发展,集成灶 逐渐被赋予更多人机交互属性,语音控制、菜谱教学、实时跟踪、云技术、自动报修等技术亦有望改变行业发展生态,改善产品同质化的现状。
通过对比火星人电商平台所上线的性能参数相似的三个蒸烤款集成灶,我们发现具备智能化功能的 SKU 为公司带来了 400-1400 元溢价,智能化功能的嵌入及销售为产品均价的进一步抬升创造空间。
时尚美感以及橱柜适配亦成为集成灶企业的发力点,伴随 Z 世代成为市场新的消费增长极,消费者对产品设计、外观的追求提升,企业开始研发更适配家装的产品外观设计,在自有橱柜产品表面使用玻璃、金属等材料,以求达到“橱电”一体化效果,套系化销售有望提升集成 灶企业的终端客单价,进一步提升创收能力。

2.3. 格局:集中度较其余大家电品类偏低,头部品牌大有可为
以年销售额计,集成灶第一梯队是浙江美大、火星人,19/20 年集成灶销售额均突破 10 亿 元,第二梯队亿田、帅丰 2020 年产品销售额在 5-10 亿元,其余企业年产值大多在亿元以 下。
据产业在线数据,2021 年集成灶品类 CR3 达 41.24%,较同为厨电品类的油烟机 CR3 44.20%已较为接近,而对比白电仍有较大提升空间,龙头企业有望依托知名度及规模优势实现份额的进一步扩张。

3. 火星人的核心竞争优势是什么?
3.1. 产品端:夯实集成灶根基,围绕“集成”与高端定位发力
自 16 年起,公司集成灶产品的营收占比逐渐攀升,而厨柜、嵌入式电器、燃气热水器等其他产品收入逐年提升,佐证了在推动水洗类产品快速发展的同时,公司仍秉持集成灶主业属性,其发力重点为实现以集成灶、集成洗碗机为代表的多品类厨电集成一体。针对优势品类集成灶,公司不断推进产品结构优化,带动盈利能力的提升。

2015年8月,火星人首推两款消毒柜款集成灶, 9月起火星人针对集成灶品类主要开发蒸箱款、消毒柜款和碗柜款,产品优化主要体现在台面尺寸、置物台尺寸与形态的丰富,近年来公司顺应行业功能高度集成趋势发力蒸烤一体款,并锚定产品智能化发展浪潮,实现产品价格带拓宽与高端品牌形象深化。
2021年双十一火星人发布30系列蒸烤炸一体集成灶,为行业首个融入空气炸功能的SKU,展现出通过研发的快速迭代将用户痛点转化为产品卖点的能力。

奥维云网数据显示,2021年火星人集成灶中蒸烤一体款占比较 20 年有大幅提升,产品结构实现优化,其中线上/线下分别提升 34.9pct/23.6pct,而在终端价格更高的线下渠道中,蒸烤一体销额占比超行业平均水平 6.3pct,品牌高端定位凸显。
在自身产品结构不断优化的同时,2021 年火星人蒸烤一体款集成灶的双线销额占比逐步提升,在高端线市场中实现份额的扩张,我们看好公司未来盈利能力稳步提升。

在集成灶品类逐步建立优势的同时,公司围绕“集成”扩充赛道,前瞻性打造集成水槽、集成洗碗机二、三曲线。
据奥维云网,2021 全年火星人洗碗机线上/线下销额分别为 20 年 的 2.23/2.91 倍,公司在双线渠道推出了 6 套以下及 8 套的产品,满足市场不同容量需求。
此外,公司在主流电商平台设置了套系化销售,利用优势品类协同,助力集成水槽、集成洗碗机等新兴品类快速起量。
21 年 4 月公司披露计划投资建设洗碗机等配套产品的智能化制造中心,以满足产能扩大、品类扩张的发展需求,或将助力公司实现配套生产线自动化、柔性化,可进一步发挥公司生产管理和规模经济优势,从而逐步化解下游需求快速增长的产能瓶颈问题。
我们看好公司核心成熟产品技术的有效迁移,赋能集成水槽和集成洗碗机 的产品不断优化并实现放量。
3.2. 渠道端:经销网点效益释放,工程+KA 赋能长期增长
1) 线下渠道:经销渠道网点扩张、效益优化持续,品牌力提升助推新兴渠道渗透
火星人线下经销基础坚实,截至 21H1 公司经销商数量 1400+家(2020 年末 1293 家),经 销门店数量近 1900 家(2020 年末 1790 家),经销网络覆盖 31 个省市自治区,且呈现快速增长态势。
据招股书,2017-2019 年公司单店销售额领先其他集成灶企业,考虑到该时期公司正发力渠道铺设,新增门店仍处于客户培育与市场磨合阶段,持续营销有望赋能经销渠道创收能力提升。同时,公司营销团队坚持不断为经销商赋能,21H1 组织总部招商会及区域招商会超 10 场,新增加盟商超 100 家,助力线下渠道铺设逐步完善。

目前,老板、方太等厨电龙头企业的渠道布局一二线网点居多,巩固高线级城市优势地位与渠道下沉攫取增量需求正同步推进,对标渠道布局较为成熟的老板,当前火星人的网点数与单店效益均存在较大的增长空间,而相较于其余集成灶专业品牌,火星人领先地位凸显。
我们认为,低线级城市及乡镇市场消费升级仍在持续,购买力不断释放,故公司的短期增长将受益于三四线城市现有网点效益的优化,以及 KA+新零售渠道开拓所带来渠道铺设广度的提升,而集成灶企业由三四线城市发家,扁平化的渠道铺设成为企业竞争力,驱动品牌服务范围的不断拓宽。
此外,目前房产精装化与精装一体化已成大趋势,而目前工程渠道房地产企业在公共烟道、厨房户型结构的规划上,尚未考虑集成灶这类产品,据奥维云网,2018-2020 年集成灶企业的精装工程渠道销售占比未突破 1%。
我们认为,伴随公司领先地位不断扩大,制造规模快速扩张带来明显规模效应,并逐步积累充裕现金流以承受工程渠道的长周期资金周转,火星人有望率先在工程渠道实现放量,从而达到份额增加、知名度提升的良性循环。


2)电商:行业龙头地位稳固,机制设计优越助力渠道利益平衡
公司线上平台起步较早,持续推出多款适销对路的电商产品,多年来保持天猫、京东、苏宁易购集成灶类目线上销量第一。
同时,公司充分利用电商平台高流量优势,通过渠道的引流兼顾线下经销商合理利益:
一方面,线下经销商可在线上渠道购买产品,再用于线下销售,获得线下销量专项返利及物流费用率减免福利;另一方面,受益于线上 ToC 订单的持续流量,经销商提供线下安装服务可获得额外收益。

经销商线上提货在增加公司线上销量的同时,其带来的盈利能力与线下销售差距不大,因此线上销售给经销商难以推升公司长期的盈利能力。而品类认知度、公司品牌力逐步提升将带来电商直销比例的提升,这有助于推升火星人线上渠道的利润率,从而带动整体盈利能力实现优化。
我们使用生意参谋、艺恩星数分析近期各厨电企业在以阿里系为代表的电商平台,和以小红书为代表的内容平台上的发展现状,使用交易金额、品牌热度、引流角度等角度对厨电品牌表现进行对比,侧面反映各品牌在线上渠道表现出的品牌力。
1) 电商平台:从品牌热度看,22 年 3 月 1 日至 7 日,老板电器在阿里系中搜索人数与点击人数居首,集成灶企业中火星人的热度最高且与老板较为接近;从天猫官方旗舰店的粉丝数看,老板、火星人粉丝数均已达到百万量级,火星人粉丝数引领集成灶专业品牌。
因此,火星人品牌在电商平台已具备较高的知名度,集成灶龙头地位凸显。

2)内容平台:品牌在小红书的商业投放为软广告形式(需向小红书官方报备,故可估算投放金额),非商业笔记则为种草形式(无需向官方报备,主要为达人自身使用体验的分 享)。
老板和头部集成灶企业自 2020 年起开始在小红书平台投放商业笔记,将各厨电企业2020年在小红书平台的预估投放金额除以当年营收评估各品牌的投放力度,可得到老板的投放力度远高于其他品牌,而火星人的投放力度则低于美大。
在控制相对较低的广告投放力度的同时,火星人在小红书的互动量接近老板,且在消费者使用体验分享的种草类笔记中,其互动量远超其他厨电品牌,表明火星人在内容社区中较好地实现了用户对品牌认知的逐步加深,指向公司品牌力已引领集成灶行业。

4. 财务分析
我们选取集成灶行业上市企业亿田、美大、帅丰作为火星人的可比公司。
4.1. 营收/业绩双高增,营销高举,盈利能力稳健
21 年前三季度营收、业绩增速靓丽。抓住集成灶行业的快速发展红利,公司历年营收/业绩增速表现靓丽,2021 年前三季度实现营收 15.98 亿元,同比+59.02%;归母净利润 2.73 亿元,同比+75.68%,表现跑赢行业。

成本上行+新收入准则,带动毛利率小幅下滑,费用把控带动净利维稳。
2017 年起公司毛利率在 51-53%之间波动,21 年成本端承压下公司毛利率略有下降。
前三季度累计看,公司毛利率为 47.5%,同比-3.0pct;销售费用控制下盈利能力基本稳定。
分产品看,21H1 公司主营产品集成灶毛利率 50.46%,产品结构升级带动下同比+0.50pct;集成水槽和洗碗机毛利率 41.93%,同比+0.32pct,新品类盈利能力继续优化。

与同行业其他可比公司相比,火星人销售费用率行业居首且 17 年起逐渐攀升,21 年有所把控。近年来公司大力扶植线上渠道发展,电商服务费与运输费相应增加,广告宣传促销力度有所加强,带动公司近几年销售费用率逐渐攀升,21 年在原材料涨价压力下为维稳利润率整体费率有所收紧;18 年起公司在研发投入不断增加的同时,相应费率保持行业中枢水平,费用投入具备稳健性。

4.2. 资产结构不断优化,偿债能力持续提升
公司货币资金充沛。伴随营收规模扩张,近年来火星人货币资金总量也不断增长,由 14 年的 0.19 亿元增至 21 三季度末的 6.69 亿元,总计提升 34.5 倍。
21 年三季度末公司货币资金占总资产比例为 31.4%,较 2020 年底降低 19.9pct,主要系公司购买银行理财产品,实际上进一步提升公司现金流造血能力;21 年 4 月公司发布 20 年度利润分配预案,每 10 股派发红利 6 元(含税),与股东分享经营成果,促进公司持续稳定发展。

负债结构持续改善,偿债能力快速提升。14 年起,火星人资产负债率持续下降,由 16 年的 115.3%降至 21 年前三季度的 35.4%,负债结构逐步优化。19 年公司流动、速动及现金比 率快速提升,公司短期偿债能力持续改善。

4.3. 销售规模扩大带来稳定现金流,存货周转率、上游话语权领先
21 年前三季度经营性现金流量基本稳定,投资现金流出增加。
公司 2021Q1-Q3 经营活动产生的现金流量净额 2.92 亿元,同比+36.12%,主要为本期销售规模扩大、回款增加所致;投资活动产生的现金流量净额为-4.08 亿元,同比-206.34%,为公司购买理财支出增加所致。

前三季度存货周转效率优化,电商销售致使应收周转有所减缓,行业地位赋予较高上游话语权。
公司 2021Q1-Q3 存货、应收账款和应付账款的周转天数分别为 72.39、14.04 和 82.27 天,较 2020 年末分别-3.89/+0.53/-22.32 天,公司存货周转加速。
纵向对比,21 年三季度末,公司存货周转较 20 年底维持稳定,应收账款余额较期初有 31.58%的提升,主要因为电商平台收入增加。横向对比,17 年起公司占用货款能力领先行业。

5. 盈利预测
我们按照公司不同产品进行拆分,对收入预测基于以下核心假设:
假设 1:基于公司在集成灶品类的龙头地位,对标 21 年烟机市场龙头企业老板内销市占率17.9%,考虑到集成灶品类存量企业数量较多,假设至 2025 年火星人集成灶销量份额可达15%。结合行业空间测算所得到的 2021-2024 年集成灶年销量,算得各年度火星人集成灶销量分别为 32.7、41.0、47.9、62.8 万台。
假设 2:据奥维云网,2020 年火星人线上集成灶产品中蒸烤一体款占比达 7.54%,2021 年 该比例提升至 42.39%,假设终端市场消费升级趋势延续,2025 年该比例推升至 60%,测算 得到 2021-2024 年火星人集成灶均价分别为 6700、6770、6958、7120 元/台。
假设 3:据产业在线,2020 年洗碗机行业内销量 188.5 万台,2017-2020 年三年 CAGR 达 20%,假设 2021-2025 年洗碗机销量延续该增速;2020 年火星人洗碗机销量份额为 1.0%, 同比+0.1pct。
考虑到目前洗碗机赛道中西门子仍占据较大份额,方太、老板等国产品牌份额扩张较快,集成灶专业品牌尚未建立优势地位,因此假设 2021-2024 年火星人份额增速延续 20 年水平,即每年销量份额增长 0.1pct,算得 2021-2024 年火星人水洗类产品销量为 2.5、3.3、5.1、5.8 万台。
假设 4:据奥维云网,2021 年火星人的洗碗机品类双线均价同比较为稳定,因此假设 2021-2024 年水洗类产品均价延续 20 年水平,即 5886 元/台。

6. 估值分析
公司主营业务为集成灶,因此挑选以集成灶为主业的厨电公司亿田、美大、帅丰进行比较。 2020 年三家公司平均 PE 为 20.6 倍,2021 年平均 PE 为 15.8 倍,考虑到火星人行业龙头地位,给予公司 22 年 30 倍 PE,对应目标股价 38.7 元。

火星人长期成长逻辑清晰,主业龙头优势确立,研发+营销+服务三位一体,有望受益于赛道扩张实现α、β共振。
公司近期新发可转债,产能持续扩充,彰显长期发展信心。
预计公司 21-23 年归母净利润为4.05、5.23、6.81亿元,当前股价对应21-23年32.75x/25.37x/19.48xPE。
风险提示
经销网络管理风险:经销模式是公司主要的销售模式之一,伴随经销门店的不断增加,经销网络的不断加密,未来如果公司无法持续改善经销网络规范化管理程序,无法对经销商执行有效管理,或对公司整体品牌形象、营销网络的稳定性、持续盈利能力产生负面影响。
电商销售渠道风险:随着互联网运用的普及,网络购物已经成为人们日常消费的一种普遍方式。未来如果公司不能及时响应线上消费者的需求变化或公司与线上主要电商平台的合作关系在未来发生重大不利变动,则可能会对公司电商直营模式销售收入的稳定性带来一定冲击。此外,若电商平台自身经营的稳定性、业务模式或经营策略发生了重大变化,而公司不能及时对销售渠道进行调整,则可能对公司的经营业绩产生不利影响。
房地产和家装市场波动风险:厨房电器制造行业的需求主要由厨房装修及改造拉动,与房地产和家装市场的发展密切相关,我国居民收入水平的提高以及城镇化进程的推进对房地产和家装市场未来的持续发展起到了有效的支撑作用。但是近几年政府对房地产市场的调控力度的加大,继续坚持“房住不炒、因城施策”的政策主基调,通过各种组合拳控制地产市场出现局部过热态势。因此,房地产和家装市场的波动风险将会对公司的销售和经营业绩产生影响。
市场竞争加剧的风险:我国厨房电器制造行业发展迅速,市场竞争较为激烈。
近年来,受房地产市场的调控和政策影响,出现传统厨电市场规模连续两年同比下降,虽然集成灶依托产品提升、品类认知度提升,仍然保持正增长,但随着行业内有实力的竞争者逐年增加,将会对公司经营产生一定的影响。
原材料价格波动的风险:公司产品最为主要的原材料为各种规格的板材(不锈钢板、冷轧 板、镀锌板等),其采购价格与铁矿石、煤炭等大宗商品的价格波动相关。上半年原材料的价格出现大幅上涨,虽然公司多措并举、降低原材料涨价带来的风险,还是对公司的经营情况产生了一定压力。未来原材料市场如果继续上涨,将对公司生产成本和盈利能力的稳定性产生压力。
——————————————————
请您关注,了解每日最新的行业分析报告!
报告属于原作者,我们不做任何投资建议!
如有侵权,请私信删除,谢谢!
获取更多精选报告请登录【远瞻智库官网】或点击:远瞻智库|文库-为三亿人打造的有用知识平台