
武汉户籍新政今日起实施,昨天,蜀黍在公众号头条为大家详细的介绍了武汉落户新政,解答了热点问题。
今天蜀黍除了划重点的跟你们重复一下户籍新政的主要条件对比,和注意事项,还要为你们献上 21项落户项目申请办理一次性告知书 。
先来看看新政的落户条件对比


接着是蜀黍的特别提醒!
1
武汉落户新政今日起实施,预计会有大量群众咨询、办理落户业务。请大家不要着急,平安武汉微信、微博将会陆续推出相关政策解读,并举办网络问政,请持续关注平安武汉微信、微博。
2
对政策有疑问的群众可在工作时间拨打85394053、85395060电话咨询,也可通过“武汉公安”微信服务号自助查询,还可通过平安武汉官方网站网上警局咨询。
唠叨完了,就是今天的重头戏!
21项落户项目申请办理一次性告知书
1
中心城区夫妻投靠及子女随迁落户

2
新城区、开发区夫妻投靠及子女随迁落户

3
父母投靠子女落户

4
子女投靠父母落户

5
国家、省、市评定的人才落户

6
高级专业技术人才和高技能人才落户

7
“四上企业”高管人员落户

8
获市级以上荣誉称号人员及其他特殊贡献者落户

9
在汉就业创业博士研究生、硕士研究生落户

10
毕业3年内在汉就业创业普通高校毕业生落户

11
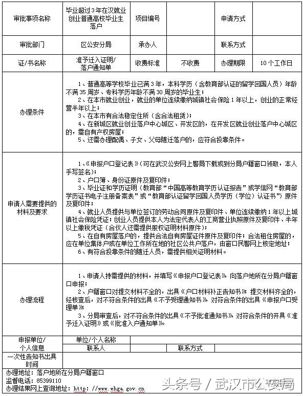
毕业超过3年在汉就业创业普通高校毕业生落户

12
在汉就业创业非普通高校毕业生落户

13
中专(技校)毕业生落户

14
学生(人才)集体户滞留人员落户

15
本市生源学生回原籍落户

16
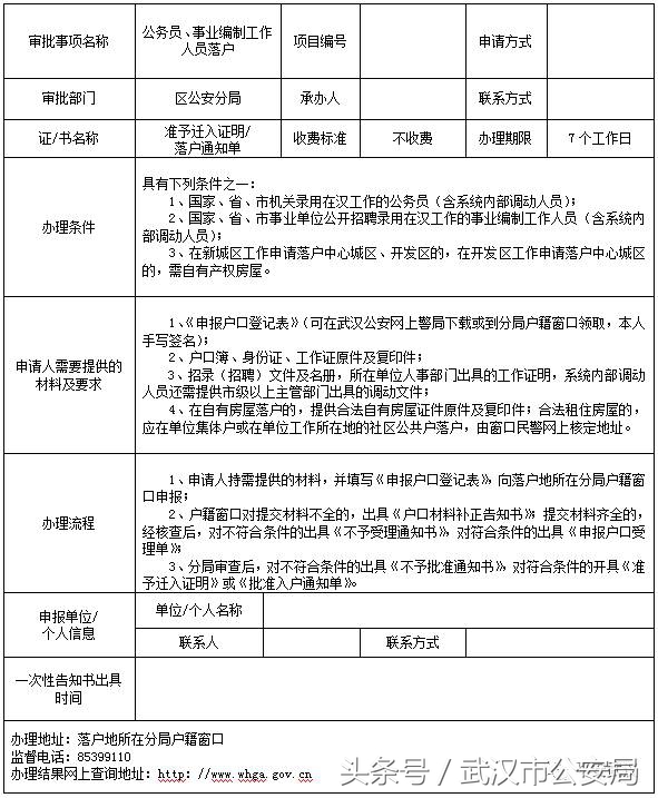
公务员、事业编制工作人员落户

17
新城区户籍人员迁入中心城区落户

18
新城区户籍人员迁入开发区落户

19
开发区户籍人员迁入中心城区落户

20
非本市户籍人员迁入新城区、开发区落户

21
新城区、开发区农村户籍人员在城镇落户

《户口迁移政策有关内容认定范围》
《新调整户口迁移事项办事指南》
《申报户口登记表》
《申请办理一次性告知书》
详情及表格:www.whga.gov.cn(平安武汉网通知公告栏*载下**)
来源:武汉市公安局