碳酸氢钠在不同危重症患者中的应用
——从生理学到临床实践
苏州工业园区星海医院 刘岗译
重症行者翻译组
重症监护医师的目标通常是通过寻找和治疗任何可能的病因,以尽快纠正患者所有的生理紊乱。然而,尽管急性代谢性酸中毒在重症患者中很常见,但因机制复杂,往往难以明确病因。因此,其治疗注意力通常从病因治疗转移到pH值的校正。
酸血症定义为pH值<7.38,重度酸血症定义为pH值<7.20。低pH值同时血浆碳酸氢盐浓度<20 mmol/L定义为代谢性酸中毒,代谢性酸中毒是重症监护室(ICU)患者中最常见的酸碱紊乱之一,发生率为14%~42%。而急性重度代谢性酸血症(血浆pH值<7.20)的发生率为6%,相关ICU死亡率为57%。
一般认为急性代谢性酸中毒有几种有害作用的影响,如心肌收缩力受损、全身血管舒张、肺血管收缩、心律失常、氧输送改变、肾血流量改变、脑水肿、膈肌功能障碍、三磷酸腺苷生成减少的能量衰竭、免疫应答障碍,也可能降低儿茶酚胺类血管加压剂的作用。在ICU,代谢性酸中毒最常见的原因是乳酸酸中毒、酮症酸中毒、肾衰竭、肠液丢失(如腹泻和胰瘘)、输注生理盐水和中毒。
但是,无论病因和基础疾病,通常认为静脉输注碳酸氢盐纠正代谢性酸中毒危重患者的pH是一个关键的治疗终点。尽管从生理学角度来看,酸中毒本身是否有害或仅是基础病理学的标志物仍存在争议,但升高细胞外pH值可恢复心血管功能和组织氧输送。
由于酸中毒通常与休克相关,碳酸氢盐给药主要用于对抗心血管效应,如心肌功能障碍、血管加压药抵抗和室性心律失常。然而,碳酸氢盐的潜在生理后果还包括通过Bohr效应导致血红蛋白-氧亲和力突然增加、高碳酸血症、高渗状态、因白蛋白螯合导致的低血钙以及糖酵解途径和乳酸盐生成增加。静脉输注碳酸氢盐似乎在预防造影剂、心脏手术或肝移植后的急性肾损伤(AKI)方面也有一定作用。
显然不可能对该主题的每个方面进行综述,因此本综述重点关注碳酸氢盐用于急性呼吸和代谢性酸中毒治疗以及在不同危重症条件下预防AKI的思考。
酸碱判断方法
两种广泛使用的理解酸碱平衡变化的方法是Henderson-Hasselbach和Stewart方法。它们的差异仅在于对代谢成分的评估。
Henderson–Hasselbach方法基于碳酸氢盐和二氧化碳的测量浓度:CO2 + H2O↔H2CO3 ↔H + HCO3–。认为二氧化碳和碳酸分别由肺(排泄二氧化碳)和肾(过滤和回收碳酸氢盐)独立调节。
肾脏通过泌酸(以游离氢离子或铵形式的氢)和泌碳酸氢盐,对酸碱平衡作出反应。高达85%滤过的碳酸氢盐在近曲小管重吸收,细胞内氢离子分泌到管腔中;然后与肾小管中的碳酸氢盐结合形成二氧化碳,二氧化碳易扩散到上皮细胞中。一旦进入肾小管上皮细胞,生成的二氧化碳在碳酸酐酶作用下重新形成氢离子和碳酸氢根离子。碳酸氢盐通过基底侧膜转运至血液中。
Henderson–Hasselbach是一种描述性方法,不能定量除碳酸以外的任何代谢性酸的成分。为了评估代谢性酸碱中毒的严重程度,引入了碱剩余,然而碱剩余在体内并不十分准确,无法解释代谢性酸碱紊乱的机制。为了了解二氧化碳分压不变而pH值和碳酸浓度是如何改变的,我们就不能局限于Henderson–Hasselbach方法。
Stewart方法是一种基于所有阳离子和阴离子浓度必须根据电中性定律平衡概念的理化分析。pH值有三个独立的决定因素:细胞代谢产生的二氧化碳、弱酸(主要是白蛋白和磷酸盐)和强离子差([Na+]+[K+]+[Ca+ +]+[Mg+ +]–[Cl-]–[其他阴离子])。代谢性酸中毒是由于强离子差减少产生的,可由有机阴离子(即乳酸、酮体)的生成、阳离子的丢失(肾小管酸中毒)或阴离子的增加(磷酸盐的增加或有外源性阴离子)导致。这种方法的本质是,除非其中一个自变量发生变化,否则氢和碳酸都不会改变。Stewart方法的优点是将酸碱平衡和电解质平衡统一起来,作为一种定量的方法来理解体液中的相互作用。
强离子差是指强阳离子与强阴离子之差(表观强离子差)或二氧化碳、白蛋白、磷酸盐的电荷之和(有效强离子差)。从这个意义上说,有效强离子差与缓冲碱(碳酸氢盐和非挥发性弱酸缓冲液的总和)相同(图1)。
Stewart方法的整体观点可以阐明其他方法无法解释的情况,例如与生理盐水复苏相关的高氯性酸中毒、正常pH和碱剩余的高乳酸血症伴碱中毒。在我们看来,Stewart方法是唯一可用于分析病理生理学和计划治疗的方法。

急性呼吸性酸中毒
急性呼吸窘迫综合征患者常用机械通气改善气体交换,减少呼吸功。然而,机械通气产生的机械作用力可促进呼吸机诱导的肺损伤。限制呼吸机诱导肺损伤的一种方法是减少机械通气的程度,但这会导致PaCO2增加而称为允许性高碳酸血症。目前尚不清楚与机械通气无关的高碳酸和相关的酸血症是有益还是有害。
尽管用碳酸氢钠缓冲酸中毒的证据尚不明确,但临床实践中很常见。在一项关于呼吸性酸中毒时肺保护通气的开创性随机对照试验中,使用碳酸氢钠来缓冲酸中毒。然而在机械通气减少和恒定的情况下,碳酸氢钠未升高动脉血pH值,但确实升高了二氧化碳分压。此外,它实际上降低了动脉血压和心输出量。呼吸性酸中毒与细胞内外pH值的变化有关,在碳酸氢钠作用下细胞内酸中毒可进一步增加,因为碳酸氢盐生成的二氧化碳能自由扩散到细胞内而引起“反常”酸中毒。
急性代谢性酸中毒
根据Stewart方法,碳酸氢钠给药通过增加血浆中钠与氯的相对浓度来提高pH值,而不是简单地向系统中加入碳酸氢盐缓冲液,因为它反而迅速转化为二氧化碳。在水溶液中,完全解离的钠表现为强离子,而碳酸氢盐表现为弱酸,因为碳酸氢盐与溶解的二氧化碳处于平衡状态,二氧化碳迅速扩散穿过细胞膜,增加细胞内二氧化碳分压,可能使细胞内酸中毒恶化(图2)。调查和观察性研究报告:在日常临床实践中,无论代谢性酸中毒的原因,超过一半的重症监护医生会为重度代谢性酸血症患者输注碳酸氢盐。
然而,不仅原理上、文献的证据也难以支持该疗法。一项在2001年至2012年间进行的1700多例败血症和急性代谢性酸中毒患者的前瞻性研究报告,在入住ICU后前48h内接受碳酸氢钠的患者未显示预后有任何改善。
两项多中心随机试验评价了静脉碳酸氢盐输注对不同病因的急性代谢性酸中毒患者的疗效。第一项研究比较了静脉碳酸氢盐治疗重度代谢性或混合性酸血症重症患者与未用静脉碳酸氢盐治疗的重症患者(无论酸中毒有多么严重),结果显示血管加压药的需求、机械通气时间或死亡率均无差异。
第二项研究是在400例重度酸血症危重症患者(pH<7.2、PaCO2 45 mmHg、乳酸盐>2 mM)中开展的一项多中心随机对照研究(在ICU中使用碳酸氢钠治疗重度代谢性酸血症患者)发现,目标pH值为7.30的早期碳酸氢盐输注,到第7天时除了肾脏替代治疗需求减少外,未降低28天死亡率和至少一种器官衰竭的发生率。但是,碳酸氢盐组中高达16%的患者在研究期间至少有一次血液pH值高于7.45,这可以解释一些诸如乳酸生成增加、低钙血症、以及心肌收缩力下降等副作用。
这些数据表明,在碳酸氢盐输注期间,严格的实验室检查和血气监测非常重要,以快速监测任何可能的副作用。最近的一篇系统性综述强调目前尚缺乏静脉注射碳酸氢钠对代谢性酸中毒危重症患者疗效的数据,并呼吁进一步研究。

胃肠道丢失
在正常情况下,胃肠道可以通过交换不同部位的强离子来维持生理性酸碱平衡。根据传统认识,在急性结肠腹泻期间,代谢性酸中毒可能是由胃肠道碳酸氢盐丢失引起的,而根据Stewart方法,肠液通过肠道过快,无法得到适当处理,因此水和钠不能很好地重吸收,促进代谢性酸中毒。因此,有学者建议,在临床对肠液丢失耐受性差的情况下,可使用碳酸氢钠补偿胃肠道丢失。
乳酸中毒
乳酸酸中毒是Stewart方法中强阴离子增加或作为缓冲液的碳酸氢盐减少的结果。Kellum反对静脉内碳酸氢盐治疗乳酸代谢性酸中毒,而拯救脓毒症运动建议,当血浆pH值大于7.15时,不要输注碳酸氢盐治疗乳酸酸中毒,但没有给出低于该pH阈值的建议。
一些研究已经开始评估碳酸氢钠治疗乳酸酸中毒对血流动力学、电解质变化和死亡率的影响。在36例脓毒症合并乳酸酸中毒患者中开展的一项单中心回顾性研究,当pH值低于7.3时,碳酸氢盐输注并未影响至休克逆转的中位时间或住院死亡率,但是,与标准治疗相比,显著缩短了重症监护时间。
Cooper等人报告称,14例乳酸酸中毒患者在碳酸氢盐输注后将pH值提高至7.36,未改善心输出量或循环对儿茶酚胺的心血管反应,但降低了离子钙并升高了PaCO2。同样,随机序贯接受碳酸氢钠或等量氯化钠的乳酸酸中毒患者血流动力学指标无明显差异(译者注:作者这里未讲清楚,这是一个前瞻性、随机、设盲、交叉研究。每例患者序贯接受碳酸氢钠和氯化钠。输注顺序是随机的。在两个连续1h研究阶段开始时,静脉注射碳酸氢钠1 mmol/kg或等体积氯化钠,随机分配周期顺序),而氧摄取率显著上升。
这些研究在发病率和死亡率方面均未得出任何结论。然而,在一项乳酸酸中毒患者的回顾性研究中,碳酸氢钠输注是死亡率增加的独立危险因素。
2015年,Lee等在109例碳酸氢盐治疗乳酸酸中毒败血症患者的回顾性分析中,比较存活者和非存活者。两组患者入住ICU时的pH值、动脉二氧化碳和碳酸氢盐相似,而48 h后,尽管碳酸氢钠输注相似,但非存活者的pH值较低、二氧化碳较高、碳酸氢盐相似。
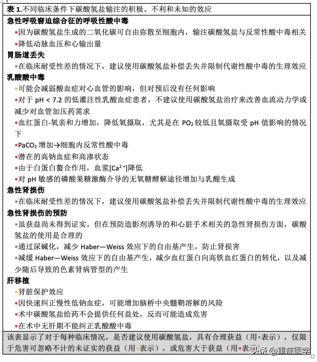
乳酸酸中毒的病因中,二甲双胍蓄积和药物过量是最常见的原因之一。尽管理论上碳酸氢钠可能有效,但尚无研究报告其有益作用。总之,即使pH值低于7.2,碳酸氢盐治疗在乳酸酸中毒患者中降低死亡率或改善血流动力学的效果仍有待证实(表1)。

急性肾损伤
急性肾损伤是一种在ICU患者中有多个定义和病因的、临床表现多样的综合征。传统理念认为,相关的代谢性酸中毒是由尿中碳酸氢盐排泄增加或肾脏碳酸氢盐合成减少所致。但另一方面,Stewart方法提示AKI继发的酸中毒是多因素的,取决于酸化和碱化力的平衡,如高氯血症、其他日常无法测量的阴离子(柠檬酸盐、醋酸盐、硫酸盐)潴留和高磷血症。
无论AKI是什么病因,尽管静脉内碳酸氢钠作为中和代谢性酸中毒的支持疗法存在争议,但仍经常使用。2017年发表的Cochrane荟萃分析得出结论,没有随机临床试验支持碳酸氢钠用于AKI患者。然而,最近根据先验定义的AKI患者分层(入组ICU研究的重度代谢性酸中毒患者使用碳酸氢钠治疗,以评估碳酸氢钠的作用),接受碳酸氢盐治疗的患者的28天生存率高于对照组(54%比37%),因为AKI与氯化物负荷相关,预后的改善可解释为碳酸氢钠组的氯化物负荷较低。随后,在一项836例碳酸氢盐治疗以纠正AKI所致酸中毒患者的观察性研究中,Zhang等在重度酸血症(pH < 7.15)和AKI合并胰腺炎的亚组中,未发现该治疗在预期死亡率方面有益的证据(译者注:经查原始文献,并与原始文献译者取得联系,证实在这个研究中,碳酸氢盐治疗以纠正AKI患者的酸中毒,虽在整体上没有改善预期死亡率,但AKI重度酸血症和AKI合并胰腺炎的亚组,碳酸氢盐似乎改善了死亡率,故本文作者应该是误读了原始文献)。这些作者还报告,碳酸氢钠输注只在脓毒症和AKI患者中提高了存活率。最后,来自一个法国专家小组的指南建议对伴有重度代谢性酸血症(pH≤7.20;PaCO2< 45 mmHg)和中/重度肾衰竭的重症监护患者给予碳酸氢盐,此建议的证据水平为中度。
AKI的预防
造影剂
由于每例患者的风险因素和使用的造影剂剂量不同,造影剂肾病的发生率范围为1%~50%。重症患者通常有几种(通常是不可避免的)造影剂肾病的风险因素,包括脓毒症、贫血、低血压、潜在肾毒*药性**物和休克,重症患者造影剂肾病发生机率在17%~19%之间。
造影剂肾病的病理生理学尚不完全清楚,但可能是由肾缺血和造影剂对肾小管上皮细胞直接毒性作用共同引起的。高渗造影剂似乎比等渗或低渗造影剂更具有肾毒性,因为它诱导肾小管—肾小球反馈,导致内源性腺苷生成致肾血管收缩、肾血流量减少伴局部缺氧。缺氧促进线粒体产生超氧化物,驱动Haber—Weiss反应,进一步产生自由基。该反应在酸性pH下最活跃,而在中性pH下,铁离子沉淀,减少羟基自由基的产生。因此,碳酸氢盐通过升高pH值,可能减少自由基生成并防止肾损伤。
在非重症患者中,几项研究发现,使用和不使用缓冲溶液治疗的患者在预防造影剂肾病方面无差异。在重症患者中,根据AKI预防和管理国际共识会议精神,可考虑碳酸氢盐输注,但无任何强烈推荐。Valette 等学者进行了一项碳酸氢钠与氯化钠预防危重患者造影剂相关急性肾损伤的多中心随机对照研究,探索了碳酸氢钠与氯化钠在320例血管内造影剂成像的重症患者中的安全性和疗效,未发现肾脏替代的治疗需求、ICU住院时间和死亡率也不存在任何差异。同样,在一项回顾性研究中,造影剂CT扫描前/后静脉输注碳酸氢钠未发现造影剂肾病发生率的任何降低。
心脏手术
心脏术后AKI发生率为3~52%,AKI增加了对肾脏替代治疗的需求和术后死亡率。AKI病因可能为低灌注、缺血再灌注损伤、红细胞损害、溶血,以及氧自由基和游离血红蛋白的生成。此外,体外循环(CPB)可能因诱发溶血而释放游离血红蛋白,在酸性环境中转化为高铁血红蛋白,沉淀在远端小管中,从而导致肾损害。因此,碳酸氢盐可能具有多种不同的药理作用,如减缓Haber—Weiss产生自由基、减少血红蛋白转化为高铁血红蛋白以及从而减少了肾小管的高铁血红蛋白管型。
在24h内接受碳酸氢盐治疗的患者中,Haase等发现行CPB的心脏手术相关AKI风险增加的患者中,术后血清肌酐的增幅降低(从52%降至32%)。同样,在一项涉及342例患者的观察性研究中,围术期碳酸氢盐治疗组的术后AKI发生率低于未使用碳酸氢盐的治疗组(36.5%比50%)。然而,多项随机试验显示,碳酸氢盐并未降低AKI的发生率。此外,两项荟萃分析和一项个体患者数据的荟萃分析报告称,静脉内输注碳酸氢钠碱化尿液并未降低心脏手术相关AKI的发生率。
目前,不建议常规使用碳酸氢钠预防心脏手术相关AKI,因为研究的患者特征和CPB时间存在广泛差异,以及释放的游离血红蛋白量也不同。所以,碳酸氢钠的作用可能因游离血红蛋白水平不同而不同。
肝移植
据报道,原位肝移植后17~95%的患者发生急性肾损伤。主要危险因素包括移植物缺血时间长、术中大量输血、免疫*制剂抑**、既往疾病等。在一项随机试验中,Weinberg等人研究了术中碳酸氢盐与生理盐水相比预防原位肝移植后AKI的可能作用,但在前48 h未发现任何差异。
然而,在原位肝移植期间,酸碱平衡的重大改变并非罕见,碳酸氢盐似乎也在代谢性酸中毒的术中管理中发挥作用。这种酸中毒的主要原因是大量输注含有高浓度氯化物的晶体液,以及无肝期乳酸盐的蓄积。使用Stewart方法,由于低强离子差和高的弱酸总浓度,检测到复合性酸中毒。事实上,与限制生理盐水策略相比,使用碳酸氢盐在再灌注后血流动力学参数或pH值方面无任何差异。同样,在一项单中心随机试验中,使用碳酸氢盐减弱了术后代谢性酸中毒的程度,但在48h没有任何差异。
但是,术中碳酸氢盐可在几分钟内对血流动力学产生影响,因为其可增加血管内容量。在低pH条件下,碳酸氢盐被用作缓冲液,因此碳酸氢盐浓度的变化较小,而钠保留在细胞外,增加了供容量转移的血管内的血清渗透压。
尽管缺乏强有力的临床数据,但在机械通气动物或患者中进行的一些生理学研究显示,快速输注100 mmol碳酸氢盐5 min后的即时效应包括pH值、PaCO2和钠一过性升高,然而稳定30 min后,大部分碳酸氢盐已转化为二氧化碳或经肾脏排泄。由于快速缓冲并转化为二氧化碳和水,机体水的间质和细胞内再分布,约有60%的剂量丢失,只有血清渗透压略有上升,然后大于26 mM的碳酸氢盐经肾脏较慢的排泄。
结论
重症患者常见酸血症,临床上广泛输注碳酸氢钠纠正代谢性酸中毒。但是,由于研究对象的异质性、酸血症(混合性或代谢性)的严重程度和类型以及碳酸氢钠输注的时间、剂量和持续时间,文献中缺乏确切的证据。此外,几项研究没有检测死亡率或住院时间等领域差异的统计功效。未来的研究应评价主要病理生理学结局(如血流动力学效应和酸碱状态),应根据代谢性酸中毒的严重程度而不是根据人体测量数据决定输注碳酸氢钠的量。
同时,酸中毒治疗需要包括潜在机制的治疗,因为造成死亡率差异的主要原因不是酸血症本身,而是潜在的病因。临床医生应将碳酸氢钠视为一种具有副作用的药物,而不总是有益无害的。因此,虽然其家庭用途是不可否认的(译者注:Domestic utility家庭用途,因为碳酸氢钠有很多家庭用途,比如清洁去污、除臭等,作者这么写有点调侃味道),但目前关于其临床应用的证据较差。