
翻译:崔世超(惠州市中医医院)
审核:陈亚琼(天津*警武**后勤学院附属医院妇产科)
流程图:产前和产时会阴护理

流程图:会阴评估和修复

1前言
会阴损伤是阴道分娩最常见的产科疾病。2016年,在昆士兰,73.5%的顺产女性经历了会阴损伤,其中57.2%的人需要手术修复。
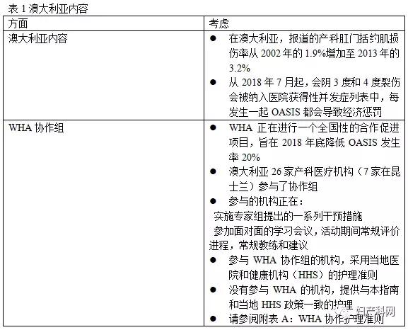
1.1澳大利亚女性医疗保健(WHA)

1.2临床标准

1.3临床训练

2会阴损伤
会阴损伤指的是分娩过程中对生殖器造成的损伤,它可能于会阴切开或女性生殖器损毁同时发生,或者由其导致。
2.1会阴损伤类型

2.2会阴裂伤分类

3 OASIS
不伤及肛门括约肌的会阴损伤一般不会对女性造成长期影响。但是,与之对比,肛门括约肌的损伤能导致例如大便*禁失**的长期后遗症,且会严重影响女性的生活质量。2016年在昆士兰阴道顺产的女性中,有3.1%发生了直肠括约肌的损伤。
3.1OASIS的发生率和结局

3.2OASIS风险因素
绝大多数OASIS发生于低风险产妇。许多风险因素是不可改变的,而且同一风险因素的风险度据报道有相当大的变异。对风险因素的警觉和细致的会阴检查可以提高发现率。

4产前减少风险
产前风险评估是预防OASIS及其它类型会阴损伤的主要预防策略。

4.1产前会阴按摩

4.2盆底肌肉训练(PFMT)

4.3联合应用
对于初产妇,从孕32周开始,每日一次APM和一日两次的PFMT据报道可以
*减少31%要行会阴切开的可能性
*更有可能保留完整的会阴
*OASIS发生率更低
*产后会阴疼痛更少
*产后所需止痛剂更少
审校专家

陈亚琼
陈亚琼,女,医学博士,教授,主任医师,博士生导师,擅长生殖微创手术、中西医结合治疗不孕症、妇科内分泌疾病,尤其擅长微创手术治疗输卵管妊娠、输卵管积水、盆腔粘连引起的女性不孕症。曾在德国、英国、美国交流生殖手术经验。曾任全军优生优育专业委员会委员,*警武**部队优生优育计划生育中心主任,*警武**部队优生优育委员会副主任委员。现任中国中西医结合学会妇产科专业委员会委员,天津市中西医结合妇产科专业委员会副主任委员,天津市医药专家协会妇产科学分会主任委员。兼任《国际妇产科学杂志》、《国际生殖健康/计划生育杂志》副主任委员,《生殖医学杂志》编委、《*警武**医学》及《*警武**医学院学报》编委。承担和完成国家级、省部级课题11项,获国家级、省部级各类奖项9项,发表论文60余篇,参编著作8部,其中英文著作1部。培养博士后1名,博士研究生9名,硕士研究生30余名。其带领的科室曾获得我国妇幼医学领域最高奖——杨崇瑞妇幼卫生奖和全国“三.八优秀集体”称号,并荣立集体三等功。曾获全军院校育才奖“金奖”。