
本文核心关键词:电子政务发展历程 电子政务市场规模 电子政务行业发展趋势分析
一、电子政务定义
电子政务是指国家机关在政务活动中,全面应用现代信息技术、网络技术以及办公自动化技术等进行办公、管理和为社会提供公共服务的一种全新的管理模式。
电子政务实现了行政方式的无纸化、信息传递的网络化、行政法律关系的虚拟化等。电子政务使政府工作更公开、更透明。
二、电子政务的发展历程
根据行业技术进程的发展,电子政务的发展可以分为计算机化阶段、互联网化阶段和“互联网+”阶段,每一个阶段的划分都与技术的进步和政务业务需求的发展密切相关。
电子政务发展历程

资料来源:智研咨询整理
三、电子政务行业的政策环境
为了推动和规范电子政务行业的发展,国家推出了如《国家政务信息化项目建设管理办法》、《关于依托全国一体化在线政务服务平台做好社会保障卡应用推广工作的通知》等的多项政策,重点要求要提高政府信息化水平,完善部门信息共享机制,建立国家治理大数据中心,加强经济运行数据交换共享、处理分析和监测预警,增强宏观调控和决策支持能力。
电子政务行业相关政策

资料来源:智研咨询整理
四、电子政务产业链
中国电子政务行业由上游的软硬件资源供应商、中游的服务商及下游的政府用户构成。上游的硬件供应商提供的网络硬件是政务信息化建设的基础,主要用于中游系统集成及运营的建设和维护。中国电子政务行业经过多年发展,目前网络基础设施产业已基本成熟,行业竞争趋于稳定。上游软件及相关服务主要包括云操作系统厂商,数据库厂商等参与者,除海外知名的传统软件厂商外,中国电子政务行业上游衍生出众多专门服务于该行业的独立软件供应商、数据中心的设备供应商,该细分领域的竞争较为激烈。
中国电子政务行业中游的服务商包括:系统集成商、平台提供商及服务运营商。行业中游的服务运营商主要包括云服务运营商、电信运营商及IDC运营商,此类参与者在基础设施方面具有先天优势,包括拥有庞大的客户量、技术实力强劲以及业务覆盖范围较广。
中国电子政务行业的下游用户为政府部门。提高政府行政办公效率与政府服务社会的水平是政府发展电子政务的重要目标。
电子政务行业产业链

资料来源:智研咨询整理
五、电子政务行业的竞争格局分析
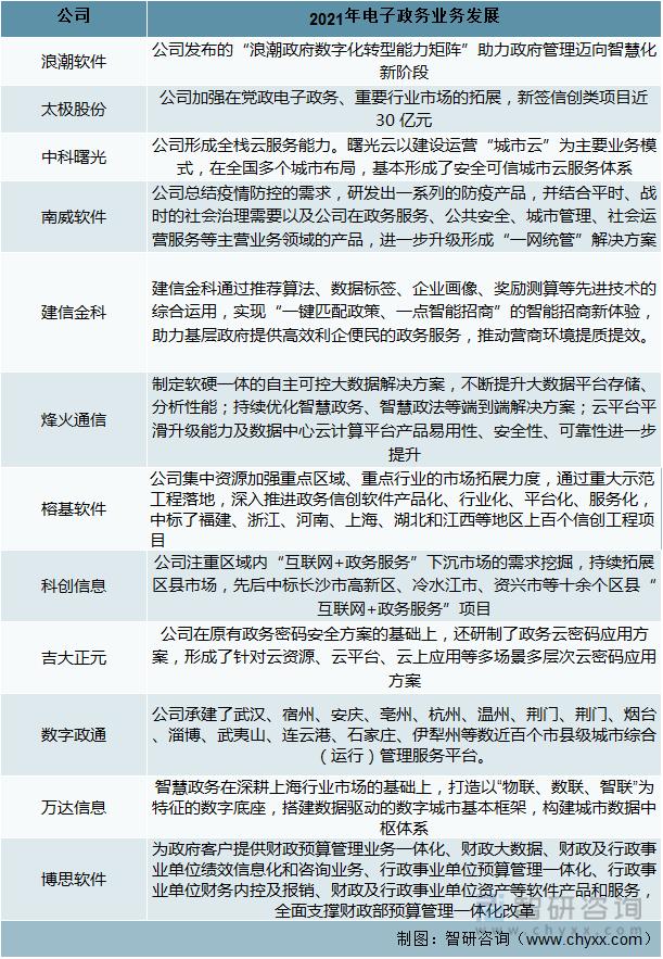
由于电子政务服务于政府机构,行业具有一定的资质壁垒,同时电子政务行业属于技术密集型行业,具有一定的技术壁垒,发展领先的企业占据较大的市场份额,导致电子政务市场集中度较高,行业格局较为稳定。目前,行业内位居前列主要有浪潮软件、浪潮信息(浪潮信息的子公司山东浪潮电子政务软件有限公司主营业务为电子政务软件的开发生产、销售)、太极股份、中科曙光、南威软件、数字政通、万达信息与博思软件等。
中国主要电子政务企业一览

资料来源:公司年报、智研咨询整理
中国主要电子政务上市企业相关业务统计

资料来源:公司年报、智研咨询整理
六、电子政务行业市场规模
根据智研咨询发布的《2023-2029年中国电子政务行业市场发展现状及投资策略研究报告》显示,2008年国内电子政务市场规模740亿元,到2021年增长到了3900亿元,2008-2021年中国电子政务市场规模年复合增长率约13.64%。
2008-2021年中国电子政务市场规模统计

资料来源:智研咨询整理
电子政务市场包括软件、硬件、网络设备及服务市场,2021年我国电子政务市场规模3900亿元,其中,硬件1239亿元,占比为32%;网络设备546亿元,占比为14%;软件928.6亿元,占比为24%;服务1186.4亿元,占比为30%。
2021年中国电子政务细分市场占比

资料来源:智研咨询整理
“十四五”时期是我国开启全面建设社会主义现代化国家新征程的重要开端,也是内外部环境继续发生深刻变化,机遇与挑战并存的时期。电子政务发展将进入“数据赋能、协同联动、服务优化、安全可控”的新阶段,引领国家治理体系和治理能力现代化迈上新征程。预计到2028年电子政务市场规模将增长至5829.33亿元,期间规模复合增速为6.07%。
2022-2028年中国电子政务市场规模预测

资料来源:智研咨询整理
七、电子政务行业发展趋势
伴随着人工智能、5G、大数据、云计算、边缘计算、区块链、VR虚拟技术、生物识别技术等前沿技术的创新应用,我国电子政务行业,正朝着“政务云+5G+场景”一体化方向发展,行业前景广阔,未来会有更多的企业入局,行业的竞争将更加激烈。
在大数据环境下,智慧政府的发展理念成为推崇的热点,形成助推政府转型、构建智慧政府的电子政务管理体系已成为必然趋势,创新电子政务发展模式与推进国家治理能力现代化相兼容,更是我国电子政务发展的重要方向。
以上数据及信息可参考智研咨询发布的《2023-2029年中国电子政务行业市场发展现状及投资策略研究报告》。智研咨询是中国产业咨询领域的信息与情报综合提供商。公司以“用信息驱动产业发展,为企业投资决策赋能”为品牌理念。为企业提供专业的产业咨询服务,主要服务包含精品行研报告、专项定制、月度专题、可研报告、商业计划书、产业规划等。提供周报/月报/季报/年报等定期报告和定制数据,内容涵盖政策监测、企业动态、行业数据、产品价格变化、投融资概览、市场机遇及风险分析等。