化工领域资料,供大家*载下**学习,大家按自己的需要,可选择一些对自己适合的进行学习。
免费领取6重福利!!资料包括以下部分!
14大化工产业链图+49张化工装置流程图+526个化工行业标准+1000多个PID图例+1800多家全国化工企业名录+48张资源分布图

*载下**6重福利资料包步骤
1、关注【小黄人工业互联】头条号
2、私信回复【6】即可获取*载下**地址
石油炼化常用的工艺流程为常减压蒸馏、催化裂化、延迟焦化、加氢裂化、溶剂脱沥青、加氢精制、催化重整。本文涵盖了从原油到化学品的七大工艺全解,非常之全面,不允许还有朋友没有收藏

从原油到石油的基本途径一般为:
① 将原油先按不同产品的沸点要求,分割成不同的直馏馏分油,然后按照产品的质量标准要求,除去这些馏分油中的非理想组分;
② 通过化学反应转化,生成所需要的组分,进而得到一系列合格的石油产品。
(建议在WIFI连接下点开视频)

本视频形象生动,主要描述了油田板块,即原油部分(来源:西安创梦)
下文是七大工艺详解~
1.常减压蒸馏

1.原料:原油等。
2.产品:石脑油、粗柴油(瓦斯油)、渣油、沥青、减一线。
3.基本概念
常减压蒸馏是常压蒸馏和减压蒸馏的合称,基本属物理过程:原料油在蒸馏塔里按蒸发能力分成沸点范围不同的油品(称为馏分),这些油有的经调合、加添加剂后以产品形式出厂,相当大的部分是后续加工装置的原料。
常减压蒸馏是炼油厂石油加工的第一道工序,称为原油的一次加工,包括三个工序:a.原油的脱盐、脱水;b.常压蒸馏;c.减压蒸馏。
4.生产工艺
原油一般是带有盐份和水,能导致设备的腐蚀,因此原油在进入常减压之前首先进行脱盐脱水预处理,通常是加入破乳剂和水。
原油经过流量计、换热部分、沏馏塔形成两部分,一部分形成塔顶油,经过冷却器、流量计,最后进入罐区,这一部分是化工轻油(即所谓的石脑油);一部分形成塔底油,再经过换热部分,进入常压炉、常压塔,形成三部分,一部分柴油,一部分蜡油,一部分塔底油;剩余的塔底油在经过减压炉,减压塔,进一步加工,生成减一线、蜡油、渣油和沥青。
各自的收率:石脑油(轻汽油或化工轻油)占1%左右,柴油占20%左右,蜡油占30%左右,渣油和沥青约占42%左右,减一线约占5%左右。
常减压工序是不生产汽油产品的,其中蜡油和渣油进入催化裂化环节,生产汽油、柴油、煤油等成品油;石脑油直接出售由其他小企业生产溶剂油或者进入下一步的深加工,一般是催化重整生产溶剂油或提取萃类化合物;减一线可以直接进行调剂润滑油。
2.催化裂化

一般原油经过常减压蒸馏后可得到的汽油,煤油及柴油等轻质油品仅有10~40% ,其余的是重质馏分油和残渣油。如果想得到更多轻质油品,就必须对重质馏分和残渣油进行二次加工。催化裂化是最常用的生产汽油、柴油生产工序,汽油柴油主要是通过该工艺生产出来。这也是一般石油炼化企业最重要的生产的环节。
1.原料
渣油和蜡油70%左右,催化裂化一般是以减压馏分油和焦化蜡油为原料,但是随着原油日益加重以及对轻质油越来越高的需求,大部分石炼化企业开始在原料中搀加减压渣油,甚至直接以常压渣油作为原料进行炼制。
2.产品
汽油、柴油、油浆(重质馏分油)、液体丙烯、液化气;各自占比汽油占42%,柴油占21.5%,丙烯占5.8%,液化气占8%,油浆占12%。
3.基本概念
催化裂化是在有催化剂存在的条件下,将重质油(例如渣油)加工成轻质油(汽油、煤油、柴油)的主要工艺,是炼油过程主要的二次加工手段。属于化学加工过程。
4.生产工艺
常渣和腊油经过原料油缓冲罐进入提升管、沉降器、再生器形成油气,进入分馏塔。
一部分油气进入粗汽油塔、吸收塔、空压机进入凝缩油罐,经过再吸收塔、稳定塔、最后进行汽油精制,生产出汽油。
一部分油气经过分馏塔进入柴油汽提塔,然后进行柴油精制,生产出柴油。一部分油气经过分馏塔进入油浆循环,最后生产出油浆。
一部分油气经分馏塔进入液态烃缓冲罐,经过脱硫吸附罐、砂滤塔、水洗罐、脱硫醇抽提塔、预碱洗罐、胺液回收器、脱硫抽提塔、缓冲塔,最后进入液态烃罐,形成液化气。
一部分油气经过液态烃缓冲罐进入脱丙烷塔、回流塔、脱乙烷塔、精丙稀塔、回流罐,最后进入丙稀区球罐,形成液体丙稀。液体丙稀再经过聚丙稀车间的进一步加工生产出聚丙稀。
3. 延迟焦化

焦炭化(简称焦化)是深度热裂化过程,也是处理渣油的手段之一。它又是唯一能生产石油焦的工艺过程,是任何其他过程所无法代替的。尤其是某些行业对优质石油焦的特殊需求,致使焦化过程在炼油工业中一直占据着重要地位。
1.原料
延迟焦化与催化裂化类似的脱碳工艺以改变石油的碳氢比,延迟焦化的原料可以是重油、渣油甚至是沥青,对原料的品质要求比较低。渣油主要的转化工艺是延迟焦化和加氢裂化。
2.产品
主要产品是蜡油、柴油、焦碳、粗汽油和部分气体,各自比重分别是:蜡油占23-33%,柴油22-29%,焦碳15-25%,粗汽油8-16%,气体7-10%,外甩油1-3%。
3.基本概念
焦化是以贫氢重质残油(如减压渣油、裂化渣油以及沥青等)为原料,在高温(400~500℃)下进行深度热裂化反应。通过裂解反应,使渣油的一部分转化为气体烃和轻质油品;由于缩合反应,使渣油的另一部分转化为焦炭。一方面由于原料重,含相当数量的芳烃,另一方面焦化的反应条件更加苛刻,因此缩合反应占很大比重,生成焦炭多。
4.生产工艺
延迟焦化装置的生产工艺分为焦化和除焦两部分,焦化为连续操作,除焦为间隙操作。由于工业装置一般设有两个或四个焦炭塔,所以整个生产过程仍为连续操作。
- 原油预热,焦化原料(减压渣油)先进入原料缓冲罐,再用泵送入加热炉对流段升温至340~350 ℃ 左右。
- 经预热后的原油进入分馏塔底,与焦炭塔产出的油气在分馏塔内(塔底温度不超过400℃)换热。
- 原料油和循环油一起从分馏塔底抽出,用热油泵打进加热炉辐射段,加热到焦化反应所需的温度(500 ℃ 左右),再通过四通阀由下部进入焦炭塔,进行焦化反应。
- 原料在焦炭塔内反应生成焦炭聚积在焦炭塔内,油气从焦炭塔顶出来进入分馏塔,与原料油换热后,经过分馏得到气体、汽油、柴油和蜡油。塔底循环油和原料一起再进行焦化反应。
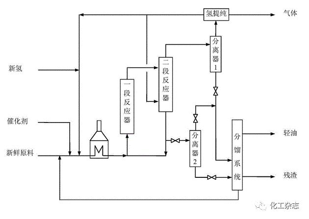
4.加氢裂化

重油轻质化基本原理是改变油品的相对分子质量和氢碳比,而改变相对分子质量和氢碳比往往是同时进行的。改变油品的氢碳比有两条途径,一是脱碳,二是加氢。
1.原料:重质油等
2.产品:轻质油(汽油、煤油、柴油或催化裂化、裂解制烯烃的原料)
3.基本概念
加氢裂化属于石油加工过程的加氢路线,是在催化剂存在下从外界补入氢气以提高油品的氢碳比。
加氢裂化实质上是加氢和催化裂化过程的有机结合,一方面能使重质油品通过裂化反应转化为汽油、煤油和柴油等轻质油品,另一方面又可防止像催化裂化那样生成大量焦炭,而且还可将原料中的硫、氯、氧化合物杂质通过加氢除去,使烯烃饱和。


4.生产流程
按反应器中催化剂所处的状态不同,可分为固定床、沸腾床和悬浮床等几种型式。
(1)固定床加氢裂化
固定床是指将颗粒状的催化剂放置在反应器内,形成静态催化剂床层。原料油和氢气经升温、升压达到反应条件后进入反应系统,先进行加氢精制以除去硫、氮、氧杂质和二烯烃,再进行加氢裂化反应。反应产物经降温、分离、降压和分馏后,目的产品送出装置,分离出含氢较高 (80%,90%)的气体,作为循环氢使用。
未转化油(称尾油)可以部分循环、全部循环或不循环一次通过。
(2)沸腾床加氢裂化
沸腾床(又称膨胀床)工艺是借助于流体流速带动具有一定颗粒度的催化剂运动,形成气、液、固三相床层,从而使氢气、原料油和催化剂充分接触而完成加氢反应过程。
沸腾床工艺可以处理金属含量和残炭值较高的原料(如减压渣油).并可使重油深度转化;但反应温度较高,一般在400~450℃范围内。
此种工艺比较复杂,国内尚未工业化。
(3)悬浮床(浆液床)加氢工艺
悬浮床工艺是为了适应非常劣质的原料而重新得到重视的一种加氢工艺。其原理与沸腾床相类似,其基本流程是以细粉状催化剂与原料预先混合,再与氢气一向进入反应器自下而上流动,催化剂悬浮于液相中,进行加氢裂化反应,催化剂随着反应产物一起从反应器顶部流出。
该装置能加工各种重质原油和普通原油渣油,但装置投资大。该工艺目前在国内尚属研究开发阶段。
5.溶剂脱沥青

溶剂脱沥青是一个劣质渣油的预处理过程。用萃取的方法,从原油蒸馏所得的减压渣油(有时也从常压渣油)中,除去胶质和沥青,以制取脱沥青油同时生产石油沥青的一种石油产品精制过程。
1.原料:减压渣油或者常压渣油等重质油
2.产品:脱沥青油等
3.基本概念
溶剂脱沥青是加工重质油的一种石油炼制工艺,其过程是以减压渣油等重质油为原料,利用丙烷、丁烷等烃类作为溶剂进行萃取,萃取物即脱沥青油可做重质润滑油原料或裂化原料,萃余物脱油沥青可做道路沥青或其他用途。
4.生产流程
包括萃取和溶剂回收。萃取部分一般采取一段萃取流程,也可采取二段萃取流程。
沥青与重脱沥青油溶液中含丙烷少,采用一次蒸发及汽提回收丙烷,轻脱沥青油溶液中含丙烷较多,采用多效蒸发及汽提或临界回收及汽提回收丙烷,以减少能耗。
临界回收过程,是利用丙烷在接近临界温度和稍高于临界压力(丙烷的临界温度96.8℃、临界压力4.2MPa)的条件下,对油的溶解度接近于最小以及其密度也接近于最小的性质,使轻脱沥青油与大部分丙烷在临界塔内沉降、分离,从而避免了丙烷的蒸发冷凝过程,因而可较多地减少能耗。
国内的溶剂脱沥青工艺流程主要有沉降法二段脱沥青工艺、临界回收脱沥青工艺、超临界抽提溶剂脱沥青工艺。
(1)沉降法二段脱沥青工艺
沉降法两段脱沥青是在常规一段脱沥青基础上发展起来的。在研究大庆减压渣油的特有性质的基础上,注意到常规的丙烷脱沥青不能充分利用好该资源,而开发出的一种新脱沥青工艺
(2)临界回收脱沥青工艺
溶剂对油的溶解能力随温度的升高而降低,当温度和压力接近到临界条件时,溶剂对油的溶解能力已降到很低,这时,该丙烷溶剂经冷却后可直接循环使用,不必经过蒸发回收。
(3)超临界抽提溶剂脱沥青工艺
超临界流体抽提是利用抽提体系在临界区附近具有反常的相平衡特性及异常的热力学性质,通过改变温度、压力等参数,使体系内组分间的相互溶解度发生剧烈变化,从而实现组分分离的技术。
6.加氢精制

加氢精制一般是指对某些不能满足使用要求的石油产品通过加氢工艺进行再加工,使之达到规定的性能指标。
1.精制原料:含硫、氧、氮等有害杂质较多的汽油、柴油、煤油、润滑油、石油蜡等。
2.精制产品:精制改质后的汽油、柴油、煤油、润滑油、石油蜡等产品。
3.基本概念
加氢精制工艺是各种油品在氢压力下进行催化改质的一个统称。它是指在一定的温度和压力、有催化剂和氢气存在的条件下,使油品中的各类非烃化合物发生氢解反应,进而从油品中脱除,以达到精制油品的目的。
加氢精制主要用于油品的精制,其主要目的是通过精制来改善油品的使用性能。
4.生产流程
加氢精制的工艺流程一般包括反应系统、生成油换热、冷却、分离系统和循环氢系统三部分。
- 反应系统
原料油与新氢、循环氢混合,并与反应产物换热后,以气液混相状态进入加热炉(这种方式称炉前混氢),加热至反应温度进入反应器。
反应器进料可以是气相(精制汽油时),也可以是气液混相(精制柴油或比柴油更重的油品时)。反应器内的催化剂一般是分层填装,以利于注冷氢来控制反应温度。循环氢与油料混合物通过每段催化剂床层进行加氢反应。
- 生成油换热、冷却、分离系统
反应产物从反应器的底部出来,经过换热、冷却后,进入高压分离器。
在冷却器前要向产物中注入高压洗涤水,以溶解反应生成的氨和部分硫化氢。
反应产物在高压分离器中进行油气分离,分出的气体是循环氢,其中除了主要成分氢外,还有少量的气态烃(不凝气)和未溶于水的硫化氢;分出的液体产物是加氢生成油,其中也溶解有少量的气态烃和硫化氢;
生成油经过减压再进入低压分离器进一步分离出气态烃等组分,产品去分馏系统分离成合格产品。
- 循环氢系统
从高压分离器分出的循环氢经储罐及循环氢压缩机后,小部分(约30%)直接进入反应器作冷氢,其余大部分送去与原料油混合,在装置中循环使用。为了保证循环氢的纯度,避免硫化氢在系统中积累,常用硫化氢回收系统。一般用乙醇胺吸收除去硫化氢,富液(吸收液)再生循环使用,解吸出来的硫化氢送到制硫装置回收硫磺,净化后的氢气循环使用。
7.催化重整

1.主要原料
石脑油(轻汽油、化工轻油、稳定轻油),其一般在炼油厂进行生产,有时在采油厂的稳定站也能产出该项产品。质量好的石脑油含硫低,颜色接近于无色。
2.主要产品
高辛烷值的汽油、苯、甲苯、二甲苯等产品(这些产品是生产合成塑料、合成橡胶、合成纤维等的主要原料)、还有大量副产品氢气。
3.基本概念
重整:烃类分子重新排列成新的分子结构。
催化重整装置:用直馏汽油(即石脑油)或二次加工汽油的混合油作原料,在催化剂(铂或多金属)的作用下,经过脱氢环化、加氢裂化和异构化等反应,使烃类分子重新排列成新的分子结构,以生产C6~C9芳烃产品或高辛烷值汽油为主要目的,并利用重整副产氢气供二次加工的热裂化、延迟焦化的汽油或柴油加氢精制。
4.生产流程
根据催化重整的基本原理,一套完整的重整工业装置大都包括原料预处理和催化重整两部分。以生产芳烃为目的的重整装置还包括芳烃抽提和芳烃精馏两部分。
- 原料预处理
将原料切割成适合重整要求的馏程范围和脱去对催化剂有害的杂质。
预处理包括:预脱砷、预分馏、预加氢三部分。
- 催化重整
催化重整是将预处理后的精制油采用多金属(铂铼、铂铱、铂锡)催化剂在一定的温度、压力条件下,将原料油分子进行重新排列,产生环烷脱氢、芳构化、异构化等主要反应,以增产芳烃或提高汽油辛烷值为目的。
工业重整装置广泛采用的反应系统流程可分为两大类:固定床反应器半再生式工艺流程和移动床反应器连续再生式工艺流程。
来源:化工365