【不愧是万科的财务管理制度,58页内容十分详细,完整版供参考】
没有规矩,不成方圆。对于任何一个企业来讲都是一样的,财务部门作为一个企业的核心,更应该要制定严谨的财务管理制度。趁着周末休息,今天抽时间整理了万科房地产财务管理制度,八大部分,共58页,对这方面有兴趣的财务人员可以往下看看!
万科房地产财务管理制度



财务管理制度详细内容展示
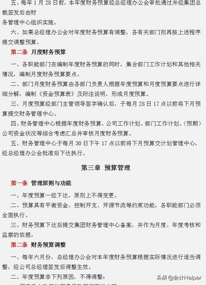
一、财务预算管理制度


二、财务专项管理制度


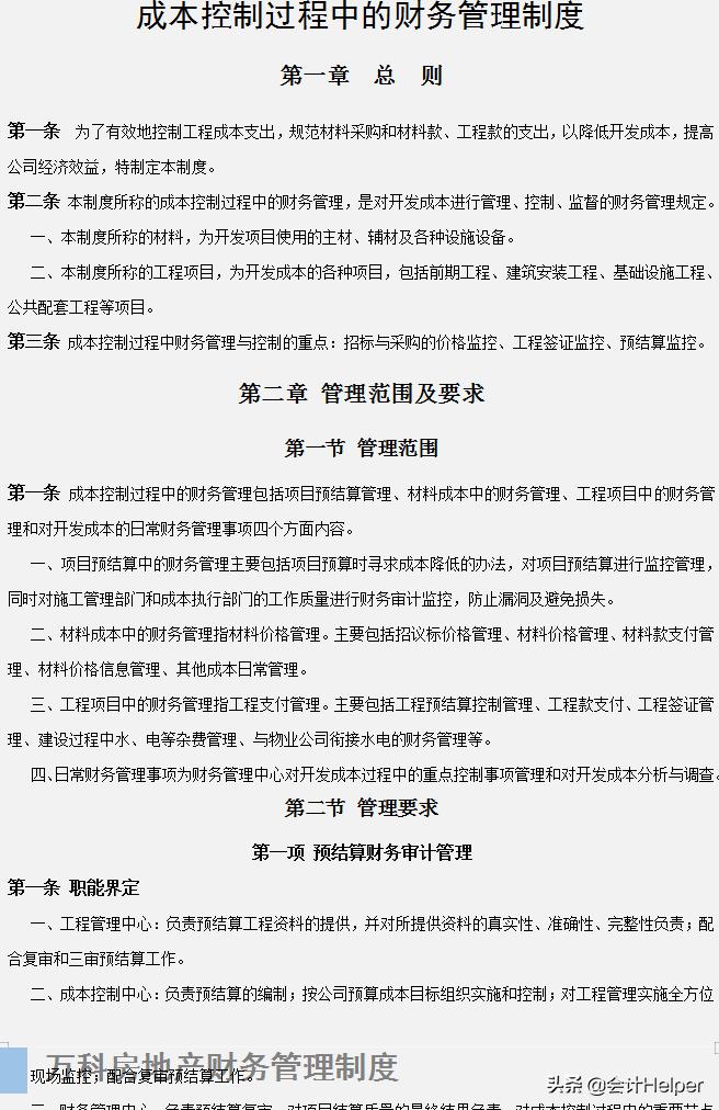
三、成本控制过程中的财务管理制度

四、费用管理制度

五、会计档案管理制度

内部稽核审计管理制度
销售流程中的财务管理制度
资金管理制度
工程付款管理制度

看到这里,上述有关万科房地产财务管理制度就到这里了。财务管理制度的制定存有疑问的,希望上文的内容可以为大家提供点思考方向。
