
通讯电路是室内机与室外机通讯的通道。电路的工作方式为半双工串行通讯。通讯过程中内机为上位机,外机为下位机。
1、电压流程:
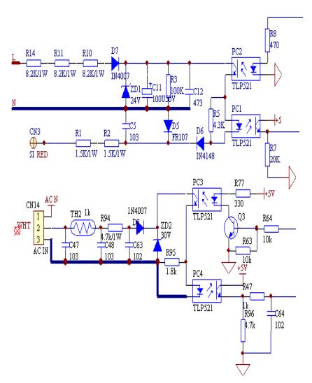
AC220V经过R14、R11、R10三个电阻的降压,再经过二极管D7的半波整流和稳压二极管ZD1的稳压变成DC24V;电容C12、电解C11、电阻R3进行直流滤波提供整机通讯用的电源。室内外机通讯经过联机线中的通讯线SI连接,然后经过PTC电阻TH2、电阻R94再经二极管D8整流和ZD2的稳压,为室外机提供电源。通讯电路是一个24V电压的通讯回路传输电平;此电压是依靠内机电路提供的。
上电以后,外机处于接收状态,内机发通讯码到外机,经过光耦PC1、PC2、PC3、PC4及外围器件的电平转换,发送到外机。信号线和零线之间的电压在DC0V~24V之间切换;
通信电路的直流电源直接使用220V交流主回路,将交流电源经过电阻降压,二极管半波整流,电容滤波、稳压管稳压,得到30V左右直流电压,以交流N作为直流的负极,内外机之间的连线共有四根,交流电源线L、N,通讯线SI,保护地线;通讯电路和L、N、SI三线有关,三线之间联系密切,缺一不可,三线出现问题即空调出现通讯故障

2、信号流程:
室内外芯片分别有一个通讯输入、输出端口,对应发送、接收通讯光耦。当内机向外机发送信号时,外机发送光耦常导通,内机发送光耦按照通讯协议导通、关断,外机接受光耦输出侧得到相应高、低电平通讯信号;当外机向内机发送信号时,内机发送光耦常导通,外机发送光耦按照通讯协议导通、关断,内机接受光耦输出侧得到相应高、低电平通讯信号。

以下为补充电阻知识
作用:分压、限流、温度检测等
电阻单位: 欧姆(Ω) 千欧(KΩ) 兆欧(MΩ)
单位换算: 1兆欧=103 千欧=106欧姆(1MΩ=106 欧姆)

③色标法:指用色环或色点表示其量值的大小。
色环的记忆口诀如下:
棕:1 红:2 橙:3 黄:4 绿:5 兰:6 紫:7 灰:8 白:9 黑:0 金:0.1 银:0.01
第1.2色环表示阻值的第一、第二位有效数字
第3色环表示两位数字再乘以10的n次方
第4位表示阻值表示阻值允许误差

感谢各位看官看到这条信息,我们《成都金牛制冷》头条号会分享一些制冷、采暖、新风、净水的干货知识,同时也会分享一些身边好玩的事情,喜欢的朋友可以关注我们的头条号或者订阅同名微信订阅号《成都金牛制冷》,同时祝您今天保持一个好心情。