在不久前举行的2021微信公开课Pro上,腾讯高级副总裁、微信事业群总裁张小龙除了宣告视频号与直播将是今年微信的重头戏之外,还表示微信也即将拥有自己的输入法,并会在不久后进行灰度测试。并且他还透露,因为出于保护用户隐私方面的原因,所以微信需要自己做输入法。

而就在日前,张小龙关于输入法可能侵犯用户隐私安全的担忧,也变成了现实。工信部官网在2月5日发布的《关于违规调用麦克风、通讯录、相册等权限侵害用户权益行为的APP通报》中显示,在对手机应用软件进行检查,并督促存在问题的企业进行整改后,截至目前尚有26款APP未完成整改,其中就包括QQ输入法违规收集个人信息。

而这也被外界认为,这是张小龙前脚刚说完输入法会*窥偷**用户隐私,后脚工信部就给了一个实锤。不过有的朋友可能会感到好奇,为什么在这份名单中QQ输入法是搜狗开发的。其实这是因为早在2013年9月16日,腾讯方面就以4.48亿美元注资搜狗,并将搜搜与QQ输入法业务与搜狗旗下业务进行了合并,因此这也意味着搜狗输入法与QQ在输入法在业务上很早就已经是一家。

在艾瑞咨询此前发布的《2020年秋季中国第三方手机输入法用户市场份额》中显示,搜狗输入法已占据43.5%的市场份额,因此再加上QQ输入法,无疑也意味着腾讯已经在输入法领域有着有着不小的优势。但就与早前微信方面在封杀违规外链的行动中,对于腾讯旗下的QQ浏览器、QQ音乐,以及腾讯新闻没有放过一马一样,搜狗输入法和QQ输入法的利益,与归属于微信事业群(WXG)旗下的微信,在很多情况下或许并不一致。

事实上,在腾讯内部一向都有“赛马”的传统,并且对于有着充裕财力的的腾讯来说,即便微信也加入到输入法这一赛道中,显然也并不会是什么大事。不过输入法这一工具在经过了此前多年的发展后,在玩法与功能上几乎达到了上限,各种输入法的本地联想、联网词库、表情,乃至皮肤都已经大同小异,所以微信也祭出了用户隐私安全这面大旗。
并且需要注意的是,按照张小龙此前在2021微信公开课Pro上的说法,其实此前并没有要做输入法,但由于收到了许多用户的投诉,称自己的聊天记录被输入法窃取,因为输入什么就会看到相应的广告。但事实上这种说法可能并不太准确,因为输入法毕竟只能获得用户是在哪个APP上输入了哪些内容,却无法知道这些内容究竟是对谁说的。

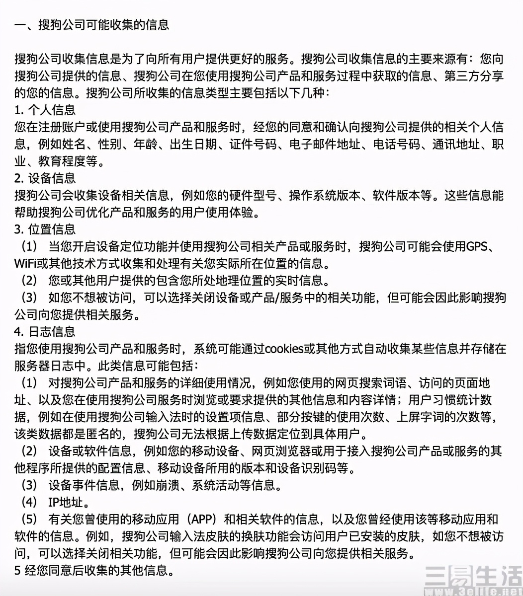
当然,仅仅依靠监控用户输入的内容,输入法的开发者就已经能够获得足够多的用户信息。以当下市占率极高的搜狗输入法为例,在其《用户体验改进计划隐私保护声明》中就已经声明,会收集包括姓名、性别、年龄、出生日期、证件号码、电子邮件地址等个人信息,以及硬件设备信息、网页搜索词语、访问页面地址,甚至是手机中安装了哪些APP和“经您同意后收集的其他信息” 。
而在信息的使用上,其中显示,“搜狗公司将对所取得的个人信息进行统计分析,在此基础上帮助改进搜狗输入法,或者提供新的产品或服务”,以及“搜狗公司不会将您的个人信息提供给无关的第三方”。但至于精准广告推送究竟是否属于“新的产品或服务”,腾讯广点通是不是“无关的第三方”,这个问题就无法明确给出回答了。

至于说微信打造自己的输入法是为了“保护用户隐私”这点,根据张小龙的说法这一点基本确定无疑,因为第三方输入法可能有隐私风险,所以微信方面要自己来做,而这也是很“苹果”的做法。但微信的隐私保护与大家以为的是不是一回事,现阶段或许谁都无法给出答案。
有观点认为,“即便微信做出了自己的输入法,广大微信用户所面临的现状或许也很难有所改变”。而秉承这一观点的网友表示,在最基础的缘由上,张小龙口中的“收到很多用户投诉”或许只是一句托词,毕竟作为微信用户,大家知道微信的投诉渠道在哪里吗?并且更有网友戏称,在微信8.0的宣传海报中官方其实都已经直接挑明,“我看见,你看见的”。

而在微信的最新版《微信隐私保护指引》中也已经明确,“我们可能将你在使用我们某一功能或服务时我们收集的信息,在另一功能或服务中用于向你或你的好友提供特定内容,包括但不限于展示广告(你可以管理微信为你提供的个性化广告)。”

换句话来说,就是微信本身就是这一生态中最为重要广告投放方的情况下,即使微信有了自己的输入法,用户依然可能会感受到前脚与朋友聊完了球鞋后,后脚朋友圈就出现腾讯体育旗下“嚯hobbyhouse”球鞋广告的效果。
因此对于微信来说,高情商的说法是为了让微信输入法让用户使用更安全,而低情商的理论,则是大家都在用微信聊天,不出个输入法来让信息流精准推广岂不是“亏了”?毕竟输入法是微信实现生态内用户信息闭环的关键工具之一,并且相当多iOS用户使用隐私保护力度极高的原生输入法,显然也是需要啃下的一块硬骨头。

但是即便如此,对于个人用户,特别是Android手机的用户来说,微信做输入法这件事依旧是应该大力支持的。毕竟微信即便是在全面商业化的当下,其本身也是目前相当最克制的APP之一,而且在如今这个互联网时代,隐私安全这事基本全靠相关企业的自觉。
所以在我们看来,微信做输入法对于用户来说,是在如今这一堆相对糟糕的选项中,相当并没有那么坏的一个选择,毕竟微信对于自己用户的关心程度势必会高于第三方企业,其所收集的用户信息好歹会烂在腾讯自己的锅中,但是其他的第三方输入法会将用户信息给谁用,可能就不太好说了。