不明原因的发热
河北衡水哈励逊国际和平医院重症医学科
贺彩 译,王金荣 校

重症行者翻译组
一个多世纪以前,人们就已经认识到,不明原因的持续发热。 1907年,麻省总医院临床病理*联学**盟的联合创始人Cabot将持续2周或更长时间的发热称为“长期发热” 。随后几十年,许多关于不明原因发热的研究,采用了不同的诊断标准。1961年,Petersdorf和Beeson将不明原因发热(fever of unknown origin, FUO) 定义为:体温≥38°C至少持续3周,且住院检查长达1周仍未能诊断。随着门诊医疗服务的发展,Durack和Street修订了诊断标准,将时长缩短为住院检查3天或门诊就诊≥3次。
FUO不是生物学上的统一现象,而是多种不同疾病的共同表现。根据宿主免疫状态、患者是否住院以及有无旅行史,对FUO有不同分类。因此,过去一个世纪FUO体温、持续时间和检查标准发生变化,也就不足为奇了。这些新定义通常根据时间和最低限度诊断标准综合考虑。然而,关于FUO的精确时间截点或诊断标准并没有达成普遍共识。例如,荷兰2项前瞻性研究将FUO定义为:尽管全面检查显示阴性,但温度超过38°C持续超过3周。认为减少FUO病例偏移的合理方法,可能是放弃基于时间标准,该标准可能因国籍而异,利于一系列阴性检查(对此没有共识)。事实上,在对FUO的系统回顾中,28%的研究将FUO定义为经过未公开的最低限度的诊断检查后仍存在发热,并没有使用严格的时间标准。然而在FUO定义中纳入发热持续时间仍很有价值,以避免将该术语用于自限性发热。由于FUO的异质性,指定持续时间是2周、3周还是其他时间长度,仍存在争论,也是业内共识。
因此,虽然关于FUO的任何定义都是主观的,但其核心特征是尽管通过住院或门诊进行了合理调查,仍不能明确发热原因,以及发热持续足够的时间来排除自限性发热。接诊发热病人的临床医生应认识到这些争议性、复杂性和细微差别,并通过深思熟虑、批判性的评估病人发热持续时间,以及是否进行了一系列彻底的调查,而不是僵硬和武断的推测是FUO。另一种评估是指“基于质量”标准,需要进行一系列特定检查,其中许多是由潜在诊断线索提示的。在确定FUO之前进行详细检查虽然是有争议的,但仍应进行最低限度的病情检查(图一),通常根据流行病学、宿主、相关因素和其他因素进行特定检查。可以理解的是检查可以不同时进行,而是在诊断时或排除诊断时按顺序进行。

一 发热反应
直到1868年,Wunderlich开创性地研究了温度,温度测量才成为主流。他使用一个需要花费20分钟,约1英尺长的仪器,记录了100多万个腋窝读数,将正常体温确定为37.0°C(98.6°F)。然而19世纪以来,人类体温似乎在逐渐下降。基于人口的最新数据显示,体温一直在以大约每10年0.03-0.5°C的速度稳步下降;目前正常温度范围为36.3-36.5℃。过去两个世纪,炎症、环境和其他方面变化是这些指标变化的原因之一。
视前区和下丘脑前区在热稳态中起关键作用。病原体或炎症刺激物诱导的致热因子(如白介素-1和白介素-6)可触发脑内皮细胞产生前列腺素E2,从而重置视前区的温度调节调定点,引发发热反应。视前区还控制其他温度调节反应,包括皮肤血管收缩、棕色脂肪的非颤栗产热和骨骼肌颤栗产热。与发热相关的厌食症也由前列腺素介导。虽然致热源会引起发热,但细胞因子(如白介素-10)和其他内源性退热物作为降温剂(体温*制剂抑**)发挥作用,防止温度过度升高。
二 发热对机体影响
发热影响疾病结局的观点已经发展了数千年。古代学者认为发热反应是有益的。从19世纪初开始,发热已被普遍认为是有害的。然而,就动物界数百万年来进化结果而言,发热可能对宿主有益。大多数致病菌都是嗜温菌(即温度接近35°C最适合生长),高热会抑制增殖。发热还会产生肝脏铁螯合物,能够结合微生物复制所需的游离铁,增强抗生素抗菌活性,诱导热敏性休克蛋白,激活宿主防御反应,增强T细胞反应。研究表明,温度高达39.5°C的危重病人没有不良影响,甚至可能与良好预后有关。然而,通过外部手段来提高体温并无好处。
三 FUO病因的时间演变
过去一个世纪,FUO病因发生了重大改变。文献总体看法是,与20世纪初和中期相比,当前FUO感染因素减少,自身免疫或自身炎性疾病增加。然而一项更深入的研究揭示了更复杂的情况,即FUO原因因国家、医院类型(三级医院或社区)和患者群体而异。文献相互矛盾,驳斥了炎症已超过感染成为 FUO 主要原因的普遍看法。1994-2004年和2005-2015年的两次系统回顾显示,感染仍是FUO的主要原因。低收入地区与较高感染率之间似乎存在联系。例如在印度和土耳其,2021年感染约占FUO病例的40%,而自身免疫疾病和炎症疾病仅占FUO病例的四分之一。与此相反,来自日本、希腊和南韩的同期研究表明,自身免疫和炎症疾病的比例相等或更高。即使在当今时代,仍有高达51%的FUO病例未能得到诊断。
四 FUO分类
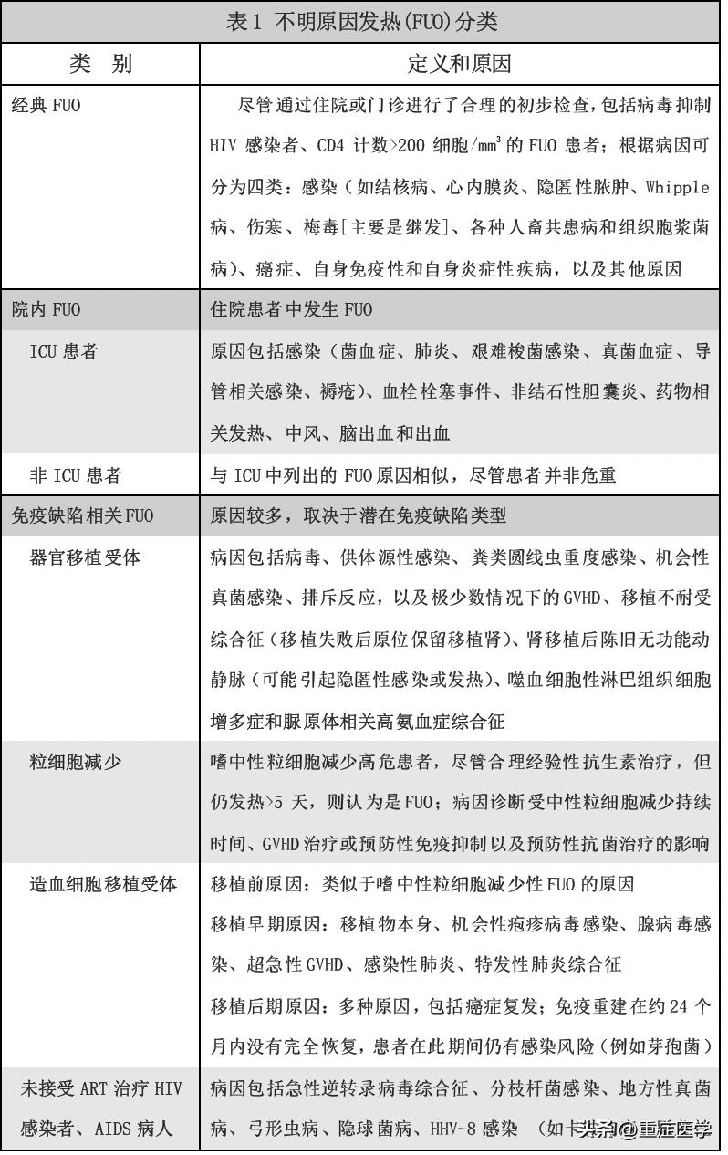
从历史上看,FUO 被分为经典型、医院感染、免疫缺陷相关和旅行相关病例(表1)。尽管存在其局限性,但这种分类提供了一个可用框架,用来处理长期发热患者。
1. 经典FUO
“经典FUO”由Petersdorf和Beeson定义的FUO综合体变化而来,并且在过去一个世纪一直是大多数FUO相关报道的焦点。典型FUO的主要原因是感染、癌症、自身炎症或自身免疫及其他原因。在这里不可能对所有导致FUO的感染进行阐述,但以下关键要素值得讨论。
(1)细菌感染
结核病一直是 FUO 最常见的感染原因之一。在 35 项 FUO 研究中有32 项至少1 名患者诊断结核病,并且美国以外 (10.2%) 比美国(5.3%) 更常见。粟粒型或播散性肺结核的诊断仍具挑战性,因为表现多样,经常没有先兆症状,胸片不典型,诊断依据不足。大约 38% 的 Whipple 病患者出现发热,常伴关节痛或关节炎、腹泻和体重减轻。伤寒和非伤寒沙门氏菌血清型可引起菌血症和FUO,并可并发真菌性动脉瘤(图2A)。其他细菌感染(如感染性心内膜炎,尤其是培养阴性心内膜炎)和深部感染(如脓肿和前列腺炎)仍然是与FUO相关的重要原因。
(2)病毒感染
尽管大多数病毒感染具有自限性,但确立诊断可能会减少检测成本和抗生素使用。中国一项研究发现,使用血浆聚合酶链反应(PCR),在三分之一的FUO患者中检出人类疱疹病毒,其中包括巨细胞病毒(CMV)、EB病毒(EBV)、人类疱疹病毒6(HHV-6)和人类疱疹病毒7(HHV-7),分别占15.1%、9.7%、14.0%和4.8%,其中10.2%的患者存在混合感染。发热要么单独发生,要么伴随转氨酶水平升高或血液异常;伴有血液异常或恶性发热最常见于EBV病毒血症。然而,许多疱疹病毒复制代表了在另一个过程中潜伏感染的重新激活,而不是FUO的主要原因。传染性单核细胞增多症的临床表现,可能因年龄而异(例如中年或老年人发热持续时间可能更长,白细胞减少更明显,但脾大、咽炎和淋巴结肿大发生率低于青少年)。因此,无论年龄大小,FUO患者都应考虑传染性单核细胞增多症。HHV-6和HHV-8通常仅在无免疫缺陷的患者中进行检测;HHV-7的致病性是有争议的。人畜共患病病毒是FUO的一个考虑因素,尤其是在伴有脑膜脑炎时(表2,补充附录表S1,补充附录和本文全文可在NEJM.org上获得)。
(3)真菌感染
除马尔尼菲蓝状菌病外的地方性真菌病(组织胞浆菌病、芽胞菌病、球孢子菌病和副球孢子菌病),可能与免疫功能正常和免疫功能低下宿主的FUO有关,但主要影响免疫功能低下人群(表S2)。相比之下,机会性侵袭性真菌病,如曲霉菌病、毛霉菌病和新型隐球菌引起的隐球菌病(但不是感染健康人的隐球菌引起的),主要发生在免疫功能低下人群。地方性真菌病有重叠性和非特异性临床表现,包括B症状和肺部或肺外症状。旅行史可能有助于确定诊断。然而真菌病流行地区会随着时间推移而改变。事实上,尽管有几十年的经验总结,但组织胞浆菌病的分布显然正在向密西西比河和俄亥俄河谷之外扩展。经典组织胞浆菌图谱基于1958-1965年进行的皮肤试验于1969年首次发表(图2B)。即使是在经典的组织胞浆菌图谱表现之外,也该对有相似综合征的患者提出怀疑。不幸的是,许多组织胞浆菌病病例,仍然是根据组织活检而不是抗原检测来诊断的,这表明医生的怀疑指数仍然很低。
(4)其他感染
大约一半的人类病原体是媒介传播或人畜共患病,这些感染通常表现为FUO(表2,图 2C和2D,表S1),没有明确的人畜共患病或节肢动物暴露史。此外,重叠的和非特异性临床表现(可能包括皮疹、血细胞减少和转氨酶水平升高)以及缺乏实验室检测,通常会导致诊断延误。
(5)癌症
癌症约占FUO病例的2%-25%。与FUO最相关的肿瘤包括肾细胞癌、淋巴瘤、肝细胞癌和卵巢癌、心房粘液瘤和血管滤泡性淋巴结增生症(表3)。产生致热因子或自发性肿瘤坏死(伴或不伴继发感染),可能是大多数癌症相关发热的基础。“萘普生挑战”用于区分癌症引起的FUO和感染引起的FUO。尽管临床医生可能会选择萘普生来缓解发热症状,但并不能排除对感染进行严格评估的必要性。
(6)自身炎症和自身免疫性疾病
自身炎症和自身免疫性疾病占FUO病例的5%-32%。最新机制研究表明两者是不同的。单纯自身炎症性疾病(如周期性发热综合征)是伴有白介素-1β反应、白介素-18反应或两者均失调的先天免疫性疾,而自身免疫性疾病(如自身免疫淋巴组织增生综合征)涉及适应性免疫,并由1型干扰素反应驱动。其他疾病(如成人Still病和类风湿关节炎)具有可变的、或持续性自身炎症和自身免疫成分(表3)。老年巨细胞动脉炎和风湿性多发性肌痛,以及年轻患者成人Still病通常与发热有关。炎症标志物升高虽很常见,但并不具特异性。然而高铁蛋白血症(铁蛋白含量>10000ng/ml)似乎是成人Still病的特征。免疫重建综合征,即免疫抑制逆转后对机会性病原体的异常免疫重建,是 FUO 的一个新病因。然而这种综合征不仅局限于免疫缺陷宿主。早在HIV感染之前,由于病原体相关免疫抑制的逆转,人们就观察到了结核病和麻风病符合但并不被认为是免疫重建综合征疾病。微生物感染控制后与炎症性组织疾病相关的发热,应引起对免疫重建综合征的怀疑。HIV感染者、器官移植接受者、产后妇女、中性粒细胞减少者和接受抗肿瘤坏死因子α(TNF-α)治疗者都处于风险之中。隐球菌、粘膜炎、组织胞浆菌病和分枝杆菌感染,是与免疫重建综合征相关的最常见机会性感染。
(7)其他原因和药物相关发热
其他许多因素可能会导致典型FUO,部分在表4中列出。住院患者中约有3%-7%的发热由药物引起。然而由于缺乏局部体征,药物相关发热经常被忽视。嗜酸性粒细胞增多、相对性心动过缓和皮疹分别约占25%、10%和5%。近三分之一的药物相关发热由抗生素引起,最常见的是β-内酰胺类药物。有嗜酸性粒细胞增多和全身症状的药物反应(Drug reaction with eosinophilia and systemic symptoms, DRESS),以严重皮疹、发热、内脏受累、淋巴结病、嗜酸性粒细胞增多和非典型淋巴细胞增多为特征。
药物热综合征,如血清素综合征和抗精神病药物恶性综合征(表4),可能是药物的特发性或已知副作用。血清素综合征是由药物刺激5-羟色胺家族的血清素受体引起的。由于5-羟色胺类药物使用增加,这种疾病发病率正在上升。一些非处方药物、违禁药物和草药产品,在加入治疗性血清素制剂时也可能引发血清素综合征。抗精神病药恶性综合征与多巴胺受体阻滞剂(如抗精神病药物)有关,可能被误诊为血清素综合征。实验室结果异常(如白细胞增多症)是抗精神病药恶性综合征的特征,进一步混淆了诊断。表4列出了药物相关发热的其他原因。



2 医院FUO
医学进步导致住院患者长期不明原因发热的发病率增加,这种综合征经常让临床医生感到沮丧,称为“多源性发热”。院内FUO的检查与经典FUO的检查重叠,但又有所不同,因为通常不对严重感染、自身免疫状况和癌症进行评估。初始评估应关注医院感染,包括导管相关血流感染、尿路感染、肺炎、腹腔内感染、鼻窦炎和艰难梭菌感染,尤其是对慢性危重患者的评估。然而,最初的培养和影像学检查并不典型。事实上,研究表明31%的高热危重患者会出现非感染性发热,包括脑损伤、血栓栓塞事件或药物引起的神经源性发热。感染性发热和非感染性发热白细胞增多的频率和程度相似,因此无法用于区分这两种情况。
不明原因发热在术后也很常见。大多数术后早期发热具有自限性,炎症细胞因子释放以应对手术刺激所做出的应激反应。吻合口瘘、瘘管、血肿、急性痛风发作(由容量不足和组织缺氧引起)、血栓栓塞事件、网片或移植物相关感染以及心脏、骨科或神经外科手术后发生的支原体感染是导致术后FUO的众多原因之一。与普遍观点相反,几乎没有证据表明肺不张是导致发热的一个原因。
3.免疫缺陷与FUO
过去几十年,免疫抑制和免疫刺激疗法(如生物制剂、单克隆抗体、检查点*制剂抑**和嵌合抗原受体[CAR]修饰的T细胞)得到发展。美国有数百万成人目前正在接受免疫抑制药物治疗。由于免疫受损程度存在生物学差异,难以对免疫缺陷相关FUO进行统一定义。考虑到潜在的宿主因素,通常基于时间和质量标准来定义,与经典FUO标准有所不同,
(1)HIV感染者
HIV感染者的发热,可能是由急性逆转录病毒综合征引起,该综合征在感染后大约2周出现(与病毒血症高峰期一致),表现为单核细胞增多样综合征和皮疹(图2E)。在获得性免疫缺陷综合征(AIDS)患者中,机会性感染和癌症是导致 FUO 的主要原因。20世纪90年代初,法国一项研究评估了57名患有FUO的AIDS患者,其中86%找到原因。分枝杆菌感染、巨细胞病毒感染、黑热病和淋巴瘤是引起发热的最常见原因。艾滋病患者可能发生其他感染,包括组织胞浆菌病、隐球菌病、弓形虫病和HHV-8感染。然而抗逆转录病毒疗法(ART)已经将HIV感染转变为一种慢性疾病,艾滋病相关机会性感染已经很少发生。因此在21世纪,HIV相关FUO可以重新分类为接受ART的FUO(其检查应与未感染HIV患者的检查类似)和未接受ART的FUO(表1)。如果艾滋病患者在ART开始后出现FUO,应考虑免疫重建综合征。
(2)器官移植接受者
在 3626 名器官移植接受者中,1.4% 出现 FUO,一半以上由感染引起。随着抗病毒预防治疗的改进,巨细胞病毒已不是FUO的常见原因。其他致病因素(如EBV相关的移植后淋巴增生性疾病和腺病毒、HHV-6、细小病毒B19或HHV-8感染)仍然是器官移植发生FUO的考虑因素。在伴有发热的移植接受者中,粪类圆线虫重度感染和播散性组织胞浆菌病往往难以诊断。免疫或手术并发症是移植后发热的其他原因(表1)。抗胸腺细胞球蛋白或阿仑单抗引起的血清病、可能伴有或之前就有嗜酸性粒细胞增多症的排斥反应、移植物抗宿主病(GVHD)和噬血细胞淋巴组织细胞增多症,虽然罕见但也应考虑。
(3)血液系统癌症患者
正在接受缓解诱导化疗的血液系统癌症和造血细胞移植受者,移植前发热很普遍。这些人长期处于严重粒细胞减少症(定义为中性粒细胞绝对数低于 500/ul,超过7天)的高风险中。中性粒细胞减少症期间发热通常是由于宿主对中性粒细胞减少症、粘膜炎和导管的防御能力受损,内源性细菌或真菌菌群转移到血液中引起的。在约三分之一的患者中发现了病原体,尽管进行了合理抗菌治疗,但发热仍平均持续5天。出现发热的中性粒细胞减少症患者应立即接受广谱抗生素治疗。如果中性粒细胞减少和发热持续7天以上,应经验性抗真菌治疗(主要针对霉菌)。这些病例很难处理,但应通过日常检查、反复培养、影像学和非培养手段来评估,以寻找霉菌感染证据,并注意潜在的癌症状况。在中性粒细胞没有恢复前,FUO可能长久存在。除非患者病情迅速恶化,否则应避免升级抗菌药物。
由于移植、感染或非感染性肺综合征、真菌感染、疱疹病毒(如CMV、EBV和HHV-6)重新激活、腺病毒感染、超急性GVHD或其他因素,造血细胞移植后早期可能会出现发热。在移植后期,无法解释的发热原因非常广泛,包括GVHD、机会性霉菌感染、移植后淋巴增生性疾病和癌症复发(表1)。
接受 CAR T细胞治疗的患者约92%出现发热,多数 3 周内发生,认为由细胞因子释放综合征(CRS)引起。CRS相关体温可能非常高,尽管所有患者都接受了抗生素治疗,但检查结果往往没有异常。由于缺乏生物标志物,当CAR T细胞治疗后早期无法解释发热原因时,CRS仍然是排除性诊断。因为高级别CRS对临床结局有不利影响,所以建议使用抗细胞因子疗法,如托珠单抗或糖皮质激素。
(4)接受其他免疫抑制治疗的患者
对于医源性免疫抑制期间出现的任何发热,都应仔细评估常见和机会性感染。例如,接受抗TNF-α治疗可能会出现李斯特菌病、带状疱疹和肉芽肿感染(如地方性真菌病、结核病或隐球菌病)。使用利妥昔单抗,与支原体和侵袭性支原体引起的骨关节感染有关。相比之下,阻断T细胞抑制信号,并增加对癌症免疫反应的检查点*制剂抑**疗法,可能由于自身反应性而导致广泛炎症反应,包括无症状发热、器官炎症、皮疹和腹泻。
4 返程旅客
联合国世界旅游组织预计,到2030年,每年将有约20亿人出行,其中大部分前往新兴经济体国家。尽管国际旅游业因2019年冠状病毒(Covid-19)大流行而有所下降,但游客仍会遇到发热性疾病。1996年至2011年间,在82825名寻求医疗服务的西方旅客中,4.4%患有急性疾病,其最常见感染是疟疾(76.9%)、伤寒(18.1%)和钩端螺旋体病(2.4%)。从旅行到就诊的平均时间为16天,91%的返乡旅客发热,0.4%死亡。恶性疟疾主要在西非感染,伤寒主要是在印度半岛感染,钩端螺旋体病主要在东南亚感染。应优先识别威胁生命或可能传播的旅行相关感染。这些疾病包括病毒性出血热(表2和表S1)、钩端螺旋体病、立克次体病(包括斑疹伤寒)、麻疹、伤寒、肺结核、流感、严重冠状病毒感染和抗生素耐药性细菌感染。除非特别关注,否则许多旅行有关感染的诊断可能是难以解释的。其中许多感染可通过疫苗预防。然而研究表明,携带疫苗可预防疾病的旅行者只有19.7%在旅行前接受医疗保健。


任何时代,美好之物都与金钱和闲暇无关。创造出最美之物的,总是那些经过打磨的感知力,着眼于日常生活的目光,以及不懈努力的双手。



五 诊 断
FUO评估应该从基本病史、查体和图1所示的初始诊断性检查开始。临床医生根据这个框架寻找可能的诊断线索,以获得最终诊断。虽然62%的患者通过诊断线索获得诊断,但48%-81%的线索可能有误导性。由于许多FUO综合征表现为常见疾病的罕见表现,因此不鼓励进行广泛的、由算法驱动的实验室评估,因为这种评估成本高昂,并且如果疾病预计概率较低,则可能会导致假阳性。例如,尽管降钙素原水平对细菌性肺炎具有潜在诊断价值,β-D-葡聚糖检测可能对侵袭性念珠菌病或特定霉菌感染的诊断可能具有价值,但对于病情稳定、有未分化发热综合征且无具体发热来源的患者,检测结果可能难以解释。事实上,仅基于降钙素原或β-D-葡聚糖水平升高而没有其他理由怀疑细菌性感染或侵袭性真菌病(例如,影像学发现、败血症或宿主因素),就开始抗细菌或抗真菌治疗是不明智的。如果初步评估不明确,则应重新检查病史的其他要素,因为反复询问可能会出现诊断线索。颞动脉活检已被提议用于未解决的老年FUO患者,以寻找颞动脉炎,这可根据具体情况进行考虑。几十年前,剖腹手术通常在FUO患者中进行,但现CT成像取代。值得一提的两种诊断方法,FDG PET-CT(图2F)和二代测序。荟萃分析显示,FDG PET-CT对FUO的应用范围很广,灵敏度86%-98%,特异性52%-85%。FDG PET-CT的诊断率可能已超过50%,比常规CT高出至少30%。感染或肿瘤患者的临床表现,似乎比自身免疫性疾病患者显著。FDG PET-CT似乎也优于其他核成像方法,如无CT的PET和镓或白细胞闪烁扫描。
此外,FDG PET-CT阴性结果似乎与发热自然缓解高度相关。FDG PET-CT 成像的潜在缺点包括花费成本和某些中心的使用有限。分子诊断学可以克服传统微生物学检测的局限性,例如结果延迟、抗生素使用敏感性降低,以及疾病早期出现血清学结果假阴性。这些方法包括二代测序,即对样本中的所有遗传物质进行无偏测序。此外,针对16S或18S核糖体RNA基因、核糖体DNA的D1–D2区域、内部转录间隔区,以及细菌和真菌基因组的其他部分进行大范围或特异性的PCR检测,近年来得到了广泛关注。然而,在FUO病例中常规使用分子学的数据很少,目前这些检测应用于尚未确诊的病例(图1)。
六 管 理
对于长期发热的患者,经验性进行抗菌或抗炎治疗(如糖皮质激素)往往很有诱惑力。然而,除非患有中性粒细胞增多症、严重免疫功能低下或临床状况迅速恶化,否则应首先尝试确定诊断。对于尚未确诊的FUO患者尤其如此,因为此类患者预后良好,甚至可能出现自发缓解。抗菌药物试验性治疗,可能会产生耐药性或抑制苛氧菌生长,如果是自限性疾病(如病毒),可能会误以为发热根本原因已得到治疗。即使是能解决发热问题的抗炎药,也可能导致诊断延误。如果初步评估显示诊断线索强烈支持某一诊断(图1),则应通过临床判断来决定是否使用多西环素、抗结核药物、抗真菌药物、糖皮质激素和其他疗法等进行治疗,同时等待诊断试验的结果。
未来方向
本世纪已经过去了二十多年,是时候从当代医学教育中消除FUO的教条定义了,相反将FUO重新定义为:尽管经过一段时间,进行了非提示性的高质量诊断检查,排除了自限性发热的可能性,仍无法解释的发热现象,分子诊断技术的进步,例如可以快速检测多种病原体的 DNA 或 RNA 测序,以及使用基因组学、转录组学、蛋白质组学和代谢组学方法的宿主反应生物标志物技术,有朝一日可能会改变 FUO 的诊断前景,从而无需犀利的临床敏锐度来诊断具有挑战性的病例。不幸的是,这些方法预计只适用于高收入人群。发展中国家需要获得快速可靠的即时检测,这对改善发热性疾病的初级保健管理具有重要意义。尽管如此,随着诊断FUO的能力从敏锐的临床判断转向分子诊断,有朝一日这一领域可能会进入精确医学时代,甚至可能完全被淘汰。