发生在子宫的疾病很多,但是相互间并没有明显的因果关系,除了子宫肉瘤有可能来源于子宫肌瘤。子宫是人类繁衍的摇篮,是女性重要的生殖器官,在女性一生的各个阶段扮演着重要角色。工作任务重,也容易出现一些“损耗”。
发生在子宫的疾病,轻则可无症状,如比炎症或者小的子宫肌瘤。严重者可出现持续疼痛,比如子宫内膜异位症。子宫肉瘤则是可威胁生命的恶性肿瘤。所以,女性朋友很有必要了解,发生在子宫里的疾病到底有哪些?它们会引起哪些症状和表现?本文从子宫常见病的病因、症状、诊断、治疗四个方面总结,以便您了解。
发生在子宫里的常见疾病和肿瘤(表 1~8)

子宫炎症

子宫肌瘤

子宫腺肌瘤

子宫腺肌症

子宫内膜异位症

子宫内膜息肉

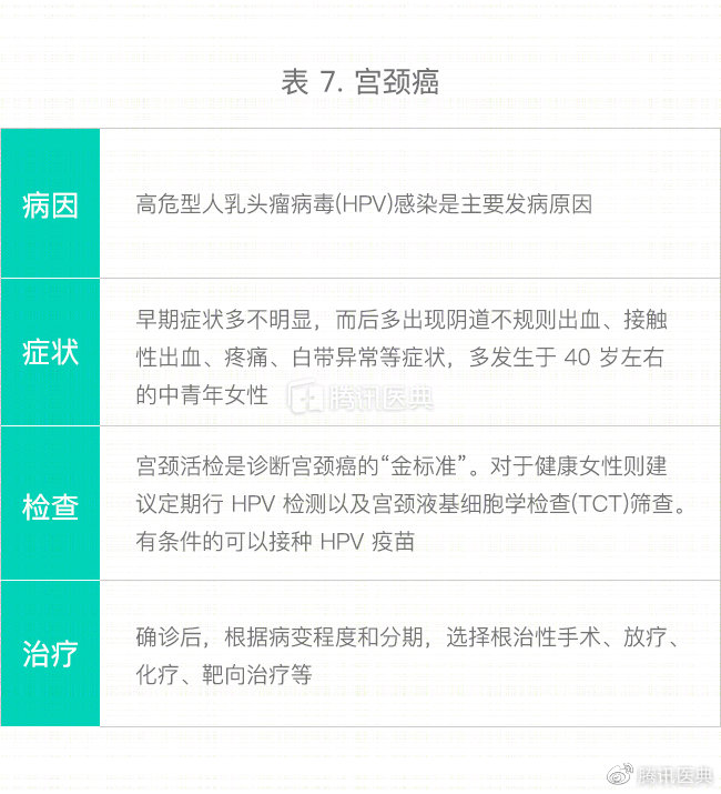
宫颈癌

子宫内膜癌
以上这几种疾病虽然都和子宫有关,但是相互之间并没有明显的因果关系,除了子宫肉瘤有可能来源于子宫肌瘤。子宫肌瘤如果发生肉瘤样变,可形成子宫肉瘤,属于恶性肿瘤,常发生于围绝经期和绝经后妇女。常见症状为阴道不规则流血、腹痛或不适,患者常能自己感觉到包块迅速长大。此病复发率高,预后差,5 年生存率仅为 20~30%[1]。

子宫既是女性重要的生殖器官,同时又很娇弱,上述的很多疾病,比如炎症、宫颈癌等,实际上可以防范于未然。为了子宫能更加健康地服务于我们,请务必给它更多关爱吧!
共同作者:中国医科大学附属盛京医院妇产科 李潇
参考文献
郝敏,杨婧.子宫肉瘤的诊治进展和争议问题[J].实用肿瘤杂志,2016,31(6):502-504.
#健康真相馆# #妇科知识#