
《中级经济法》教材调整修订47页!你们要的最新版图文干货来了!
全国会计资格评价网公布了2021年度全国会计专业技术资格考试辅导三科教材调整修订主要内容,竟然长达62页!受到了新《民法典》的影响,经济法科目教材更是多达47页的调整!
《经济法》主要变动在第四章的证券法调整了不少内容,第五章合同法律制度根据《民法典》进行了相关调整,第七章企业所得税和第八章相关法律制度的内容也略有增加。
因此今年经济法学习难度是有所增加的。但是别怕!中华会计网校专业师资团队帮你尽早进入冲刺备考状态。
名师总结,《经济法》图文干货来啦!
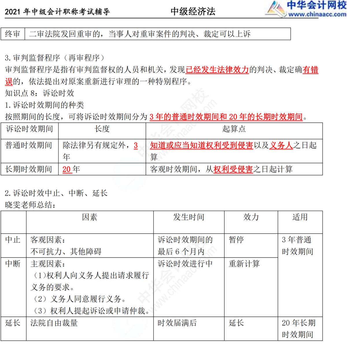
中华会计网校徐晓雯老师用图表形式,整理出各章核心考点,今天先更新《经济法》第一章总论图文干货!帮你快速梳理考点,完成冲刺!






以上就是本次《经济法》图文干货的内容,其余章节会持续更新!大家在备考过程中有任何疑问,也可以微博@徐晓雯老师答疑解惑哦~