数字程控交换机方案简要说明
本数字程控交换机方案图为典型配套方案
数字程控交换机方案系统组成
1、机房设备——由主机、电话配线箱、防雷保安排(选配)、后备电池 (选配)及地线工程等组成。。(内线、外线或光纤线汇总在这里)
2、综合布线系统——通信电缆、电缆分线盒、电话线或网线等组成。(安装所有的分机线或电缆全部到主机位置)
3、终端设备——电话机或数字话机
集团电话交换机价格为什么相差很大??
大家也许知道程控电话交换机在通信方面是比较特殊的产品,不像家用电器、电脑等一样,集团电话交换机,专用人才少,用户接触更少,但近年来品牌较多,特别是假冒伪劣“名牌”产品或贴牌更多,一般用户很难识别真伪,用户在选购时要特别注意。那么怎样选购程控电话交换机的好坏?比如同样的一台4外线16分机的机器,有些只800-1200,好一些的价格在1300-5000元不等,就是同一品牌不同型号价格也相差很大。而这些交换机虽然在功能有一点相差,为什么价格相差这么大呢?以下是对程控电话交换机价格提出了八点看法。
1、从电话交换机扩容上价格成本不同
可扩容及可升能的比不可扩容不能升级的价格差很多,可扩容的价格成本就明显越高,当然价格就高。如4外线16分机可扩到4外线32分机,与4外线16分机可扩到12外线120分机他们的成本相差好几倍。
2、集团电话交换机功能上价格不同
具有三段语音比一或二段语音成本不同,当然价格就不同。
具有出厂标准电脑语音和自录电脑语音的价格也不同,有些交换机录了自己单位的电脑提示音就没有原厂家的标准电脑提示音了!省了一个语音芯片,当然价格也略了。
在同一时刻可提供两路电脑语音提示的比单路电脑语音提示的价格成本也要高;
内外线拨号功能,指交换机拨出时,有些交换机有外线音时拨外线可以直接拨,但拨内线(又要加什么*或某个键);(相反,是内线音只能拨内线,拨外线需要加某个某个键,(或*,0等)搞得用户晕头不方便。成本高的内线外线直接拨号就OK了。等等。。。。。不一一说明!!!
3、有语音信箱的交换机比没有语音信箱的肯定价格成本要高!
任何分机提机拨代码可以实现:查询自已分机号码(方便维护)、查询自已端口号码、查询时间/日期 、查询分机等级情况,查询最新来电 、查询分机号码、查询主机版本、查询话费等等
4、单元板卡式比整体板式价格成本高
比如:一台4条外线16分机采用单元板程控交换机,里有主控板1块,中继板TRK1块, 用户板2块,接口母板1块,电源板1块等等维护最方便,而整体式只有一块板组成本要低。
5、元件的选用上的价格相差更多
三极管,集成块,继电器等等。。。。是贴片或是大的老式元件,价格相价格差很多!!!目前正规生产厂家都采用贴片式,只有小厂采用老式元件;还有厂商的交换机的用户端口就简单地用户板只采用电阻供电,省下了两个三极管与一个电阻的成本相差十几倍,这样当然使用效果是大不一样的。并
6、防雷设计的等级及可靠性
集团电话交换机是有线的产品,比较容易雷击的设备,交换机防雷效果越好,成本价格自然越高。比如采用三级防雷的交换机,即使误接220伏电压短时间也不会损坏。
7、 生产工艺,一个好的品牌产品在工艺上要求是很严的,这些只要你打开机器一看就明白。
8、不专业公司或(要转行的公司)
只管眼前,反正不搞售后服务!(公司经常有这样的可笑情况,可能在这10多年以来有许多次这样发生。比如:“当时”用户采购电话交换机,说本公司的价格高了,选了其它公司的交换机,等交换机有问题了找销售公司(说忙,或搬了,电话打不通了等等。。。。)!又无意中又找到本公司去维修!
总之,集团电话交换机价格相差很大就间单地述在这里,用户选购时请多加考虑!!避免造成不必要的麻烦!!能购到优质品牌产品和专业技术竭诚为您提供最优质的服务。是重庆交换机网最大的希望!
安装电话交换机好处与程控交换机作用
经常有客户问安装集团电话交换机好处在哪里?即是程控电话交换机的作用简单地说为中小企业构架的内部通讯网络,帮助企业内部与外界信息的传递与交流、生产调度与指令的传达,避免走来走去或跑上跑下的麻烦、节省了相互通话的费用(内部电话无需支付电话费、无月租费、无承诺话费),重要的在于为企业提高工作效率、又控制办公话费!
1) 安装电话交换机好处作用之一---------各办公室共用外线
一台电话交换机可以使一、二条外线就分配给十几或几十个员工(或科室、部门)使用。为贵公司每一名员工安排一部分机,外线打入首先听到“您好!欢迎至电ⅹⅹ公司,请拨分机号,人工报务请拨0”的一段电脑语音进行信息处理(也可以实现人工转接、或群呼几部),这样即能节约费用,又节约人工的同时,对于外线打入者也会以最快的速度与要联系的人联系。但这也只是空隙时共用,不通同时共享,(如:以太网交换机是共享,多台电脑共享带宽,就好比一条高速公司,每辆车行行驶各的道一样),许多用户以为安装了电话交换机都误认为一、二条外线就能使每个电话交换机的分机同时拨打外线,其实这是一个错误的认识,只有在您的外线无人用时或外线比较多、有空隙的外线时,其它分机才能拨出外线,内部之间无限制。
2) 安装集团电话交换机好处作用之二----------管理功能
电话交换机可以限制,一些部门允许打长途,一些部门允许打市话,有些部门只允许打内部电话,还可以管理监控各办公室的详细话费清单。
3) 安装程控电话交换机好处作用之三----------内部通话免费
分机内部免费通话,无需支付电话费、无月租费、无承诺话费
4) 安装程控交换机好处作用之四----------可以相互转接(比营运商虚拟网更好)
外线电话打进来可通过分机转接,而不用使员工跑来跑去接电话或来回找人接电话。
5) 程控电话交换机其他功能
内置引导语音,三段录音 (第1段:“您好,请拨分机号码,查号请拨0”(日常),“对不起,现在是下班时间,请拨分机号码,人工服务请拨0”(夜服)等;第2段:“您拨的用户正在通话中,请拨其他分机号码”,“对不起,您拨的用户正在通话中,稍后再拨”等;第3段:“您拨的用户无人接听,请拨其他分机号码”,“对不起,您拨的用户无人接听,请稍后再拨”等;) 内/外线全来电显示,转接也有来电显示。 强插外线或内线 账号漫游 通话限时 日夜间模式自动切换 呼入等待 无应答转移 外线号码连成一个号码(对外只公布一个号) 电话分机无应答转移、无人接听转外线(如:小灵通或手机) 电话分机遇忙转分机或外线(如:小灵通或手机) 电话分机立即转分机或外线(如:小灵通或手机) 中继转中继(外线转外线功能) 热线号码 电话会议 长途电话IP字头加发(不用加拨号器) 利用QQ远程维护 软件在线升级等 数字交换机具有多种信令E1(包括NO.1、NO.7号信令和PRI信令、VOIP网关等)接口方式,组网能力特强,用户新增业务方便
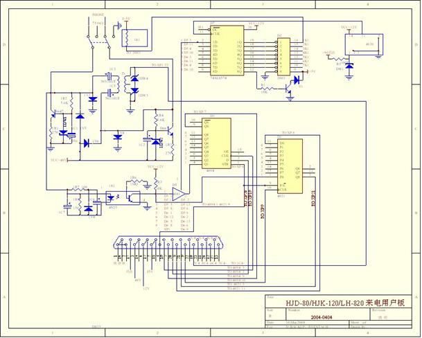
程控交换机原理|电话交换机原理图
程控电话交换机用户板原理图

本程控交换机原理图可以适合一般的老式国产电话交换机原理图(如申瓯HJK-20集团电话,HJK-120电话交换机,瓯联LH-820程控交换机,上海的HJD-80系列电话交换机,爱乐电话交换机,索泰电话交换机,盖地电话交换机,华亨交换机,华光交换机,嘉信交换机等等....只要程控交换机是用户端口是25针的端口,大同小异,几乎原理是一样!
申瓯HJK-120D型电话交换机原理用户板图:

程控交换机原理用户板结构图

本程控电话交换机原理用户板图为用户单位及销售商维修方便,也许对维修技术员有很大的帮助,因此重庆交换机网技术人员要用大量的时间才整理出来,如要详细的交换机原理图请与各厂商联系!现目前程控电话交换机原理图各厂家都是保密段阶,不能与其它电子设备一样免费提供.由于本人水平有限,希望各位谅解!!