李伟斌律师事务所

中国境内企业于香港上市的方式一般有两种:红筹模式、H股模式。“红筹”方式上市,即通过适当方式的跨境重组,最终由境内实际控制人在境外设立的SPV(special purpose vehicle,即特殊目的公司)通过股权控制或VIE协议控制的方式控制境内的实际经营实体,然后以境外控股公司作为上市主体在香港上市。“H股”上市,是指在中国内地注册成立的股份有限公司经中国证券监督管理委员会(下称“中国证监会”)批准、并经香港联合交易所有限公司(下称“香港联交所”)审核同意向境外投资者发行股份并于香港联交所上市。
自1993年青岛啤酒股份有限公司(A股代码:600600,H股代码:0168)采取“法人股与国有股不参与H股上市”的方式开始,直至2019年H股权全流通从试点扩大的普遍适用之前,在H股方式下,境内公司作为上市主体在香港发行H股,若非经中国证监会特别批准,原内资股东所持上市主体境内股份无法与香港新发行的H股一样在香港证券市场流通,内资股东无法通过香港证券交易市场退出。因此,H股方式上市内资股无法全流通成为企业较少选择H股方式上市的主要原因之一。
2019年12月31日,经中国证监会批准,中国证券登记结算有限责任公司(下称“中国结算”)和深圳证券交易所(下称“深交所”)联合发布了《H股“全流通”业务实施细则》(下称“《实施细则》”),以作为规范H股“全流通”登记存管、交易结算业务的基础性规则,来促进H股公司各类股东利益一致和公司治理完善,助力境内企业更好利用境内外两个市场、两种资源获得发展,并促进香港资本市场发展。
笔者将从H股全流通的历史沿革、操作指引、影响等方面进行简要分析,以期为关注H股全流通的相关人士提供参考。
一、H股全流通的历史沿革
在2018年本所发布的文章《法律视野|新三板+H股,机会还是鸡肋?》中提及,H股全流通涉及外商投资产业政策、外汇、登记结算等诸多方面的法律问题。我们通过梳理“H股全流通”的历史沿革,将对其有大致了解。
1、2005年:H股全流通零的突破由两家国有商业银行上市而实现
(1)中国建设银行股份有限公司(A股代码:601939,H股代码:0939)实现作为首家H股全流通的公司于香港联交所上市的突破,由大股东在禁售期方面做出了承诺。
(2)交通银行股份有限公司(A股代码:601328,H股代码:3328)作出了部分突破:法人股东之一的香港上海汇丰银行有限公司持有的19.9%非上市外资股全部转为H股,有3年锁定期;非上市内资股中,除财政部和占比例28.41%的其他股东(大多为内资股)所持股份不流通之外,社保基金和汇金公司所持股份均转为可流通的H股,禁售期为1年。
2、2017年6月-7月:推进H股全流通试点工作
(1)2017年6月:《<内地与香港关于建立更紧密经贸关系的安排>经济技术合作协议》十三、继续鼓励内地企业在香港发行人民币和外币债券,推动实现内地企业在香港发行人民币计价股票,利用香港平台筹集资金,并推动实现H股全流通。
(2)2017年7月:中国人民银行《中国金融稳定报告(2017)》第四章“证券期货业”三、展望(四)“持续深化资本市场对外开放”:拓宽境内企业境外上市融资渠道,推进境外上市行政审批备案制改革和H 股“全流通”试点工作。
3、2017年12月:中国证监会开始以“成熟一家、推出一家”方式进行“H股全流通”试点(试点企业不超过3家)
中国证监会在2017年12月29日的新闻稿“中国证监会深化境外上市制度改革开展H股‘全流通’试点”中表示,“经国务院批准,中国证监会将开展H股‘全流通’试点,按照积极稳妥、循序渐进的原则,以‘成熟一家、推出一家’的方式有序推进本次试点,试点企业不超过3家。”
企业参与本次H股“全流通”试点需满足4项基本条件(一是符合外商投资准入、国有资产管理、国家安全及产业政策等有关法律规定和政策要求;二是所属行业符合创新、协调、绿色、开放、共享的发展理念,符合国家产业政策发展方向,契合服务实体经济和支持“一带一路”建设等国家战略,且具有一定代表性的优质企业;三是存量股份的股权结构相对简单,且存量股份市值不低于10亿港元;四是公司治理规范,企业内部决策程序依法合规,具备可操作性,能够充分保障股东知情权、参与权和表决权),并履行必要的程序。同时,该次“H股全流通”试点仅限于原股东减持和增持本公司H股(试点企业相关股东先期可减持其所持有的本公司H股;待相关技术系统升级改造完成后,开通增持本公司H股的功能)。
4、2018年4月:《H股“全流通”试点业务实施细则(试行)》发布,首家试点企业诞生
(1)2018年4月20日:中国结算、深交所发布《H股“全流通”试点业务实施细则(试行)》,就账户安排、跨境转登记、存管和持有明细维护、交易委托与指令传递、清算交收、名义持有人服务、风险管理等进行了规定,并明确细则的制定和修改须报中国证监会批准。
(2)2018年4月20日:中国证监会新闻发布会表示“目前试点各项准备工作基本就绪,现正式推出首家H股‘全流通’试点——联想控股股份有限公司”。
(3)2018年4月23日:联想控股股份有限公司(HK.3396)发布公告称,其于2018年4月20日申请参加H股全流通试点,并于2018年4月23日收到中国证监会的批准。
5、2018年5月-7月:《H股“全流通”试点业务指南(试行)》发布,另2家试点企业产生
(1)2018年5月9日:中国航空科技工业股份有限公司(HK.2357)发布公告称,其向中国证监会申请参加H股全流通试点已于2018年5月9日获得中国证监会正式批准。
(2)2018年5月22日:中国结算发布《H股“全流通”试点业务指南(试行)》,就市场参与人参与H股“全流通”试点业务、账户安排、跨境转登记和境外集中存管、境外上市股份境内持有明细的初始和变更维护、公司行为、清算交收与风险管理措施、业务收费等进行了规定,并明确“本指南未作规定的,参照本公司北京分公司和深圳分公司其他业务规则办理”。
(3)2018年7月10日:山东威高集团医用高分子制品股份有限公司(HK.1066)发布公告称,其于2018年7月10日收到中国证监会就其申请参加H股全流通试点的正式批准函件。
6、2019年6-11月:“H股全流通”全面推行的条件具备,《H股公司境内未上市股份申请“全流通”业务指引》发布
(1)2019年6月14日:证监会有关负责人就进一步扩大资本市场对外开放答记者问,明确表示,“在试点基础上,证监会和有关方面经认真研究和评估,认为H股‘全流通’已具备全面推开的条件。”
(2)2019年11月14日:中国证监会发布《H股公司境内未上市股份申请“全流通”业务指引》(中国证券监督管理委员会公告[2019]22号,下称“《业务指引》”),并明确由中国结算和深交所应当按照本指引制定并发布“ 全流通”业务实施细则,明确具体业务机制和安排。
7、2019年12月31日:中国结算和深交所联合发布《H股“全流通”业务实施细则》
《实施细则》明确,“H股‘全流通’业务涉及的跨境转登记、存管和持有明细维护、交易委托与指令传递、结算、结算参与人管理、名义持有人服务等相关业务适用本细则。本细则未作规定的,参照中国结算及中国证券登记结算(香港)有限公司(以下简称中国结算香港)、深交所其他业务规则办理。”
二、H股全流通的操作指引
《实施细则》是在《业务指引》等上位规则的框架下,规范H股“全流通”登记存管、交易结算业务的基础性规则,包括总则、跨境转登记、存管和持有明细维护、交易委托与指令传递、清算交收、名义持有人服务、风险管理、结算参与机构及结算银行管理和附则共9章51条。登记存管上,股份完成跨境转登记后,在境外以中国结算香港的名义记载于香港结算账户系统,在境内通过深市A股账户实现相关股份的承载和明细维护;交易结算上,投资者通过境内证券公司提交股份委托指令,最终在香港联交所实现股份流通。需要说明的是,相关H股公司境内股东增持本公司股份的功能(包括额度内供股和公开配售)因技术原因暂未开通,后续在技术系统等条件具备后将按程序推出。
根据《业务指引》及《实施细则》的规定,H股全流通的重点问题如下:
1、全面推行H股全流通与试点相比的变化
(1)不再对公司规模、行业等设置限制条件,在满足外资准入等管理规定的情形下,公司和股东可自主决策,依法依规申请实施“全流通”。
(2)不设家数限制和完成时限,按照“成熟一家,推出一家”的原则有序推进。
2、H股全流通的适用对象和范围
H股公司或拟申请H股首发上市的公司以下类型股份可申请H股“全流通”:
(1)境外上市前境内股东持有的内资股;
(2)境外上市后在境内增发的内资股;
(3)外资股东持有的未上市流通股份。
获中国证监会批准参加H股“全流通”业务的H股上市公司完成相应信息披露后,将无质押、冻结、限制转让等限制性状态的H股“全流通”股份转登记至香港股份登记机构,成为可在香港联交所上市流通的股份。
3、适用的前提条件
境内未上市股份股东可自主协商确定申请流通的股份数量和比例,并委托H股公司提出“全流通”申请。其前提条件有4个:
(1)符合相关法律法规
(2)符合国有资产管理政策(下述列举包括但不限于):
- 《中国证券监督管理委员会关于境外上市公司非境外上市股份集中登记存管有关事宜的通知》(证监国合字[2007]10号)的附件《中国证券登记结算有限责任公司关于境外上市公司非境外上市股份登记存管业务实施细则》明确:上市公司向中国结算申请办理非境外上市股份初始登记时,应当提供的申请材料包含“涉及国家或国有法人持股的,还需提供国有资产监督管理部门的批准文件”。
- 关于《国资委办公厅关于进一步明确非上市股份有限公司国有股权管理有关事项的通知》(国资厅产权[2018]760号)的问题解答:股份公司拟在香港或境外证券交易所首次申请发行股票并上市,需要申请办理股东标识管理。
- 中国证监会【行政许可事项服务指南】“股份有限公司境外公开募集股份及上市(包括增发)审批(项目编码:44045)”中涉及“H股公司境内未上市股份申请‘全流通’”申请材料中包含:国有股权设置管理及国有股份转为境外上市股份的有关批复文件。
(3)符合外商投资政策
需符合《外商投资准入特别管理措施(负面清单)(2019年版)》及届时最新的要求。
(4)符合行业监管政策
- 金融、类金融行业公司,以及其他对股东资质设置准入要求行业的公司,申请H股“全流通”原则上应当事先取得行业监管部门同意。
- 国有股东所控股公司及国有股东所持股份申请“全流通”,应当符合国有股权监督管理有关规定。
4、适用程序
H股“全流通”申请纳入中国证监会现有的“股份有限公司境外公开募集股份及上市(包括增发)审批”行政许可程序办理。H股公司可单独或在申请境外再融资时一并提出申请;未上市的境内股份有限公司可在申请境外首发上市时一并提出申请。
(1)上述行政许可程序要求的“H股公司境内未上市股份申请‘全流通’”申请材料如下:
- 申请报告及相关文件。申请报告内容包括:公司演变(含历史沿革及股权变动情况)及业务概况、公司治理结构(含董事、监事和高级管理人员选任及构成)、财务状况与经营业绩、参与H股“全流通”的可行性及准备情况、参与H股“全流通”方案;相关文件包括:董事会决议,公司章程,特殊行业许可证(如适用),关于审核关注要点的说明,公司及其董事、监事、高级管理人员关于申请材料真实、准确、完整的承诺,申请人及中介机构联络表;
- 行业监管部门出具的监管意见书(如适用);
- 国有股权设置管理及国有股份转为境外上市股份的有关批复文件(如适用);
- 申请H股“全流通”的境内未上市股份股东授权文件及关于股份合规取得情况的说明;
- 境内法律意见书(附关于审核关注要点的专项法律意见书及律师事务所、律师事务所负责人、签字律师关于申请材料真实、准确、完整的承诺)。
(2)H股公司境内未上市股份申请“全流通”审核关注要点如下:
- 公司及各下属公司业务范围是否涉及国家禁止或限制外商投资的领域,本次H股“全流通”前后是否持续符合有关外资准入政策。
- 公司及各下属公司、相关境内未上市股份股东近两年是否存在涉嫌违反《证券法》《证券投资基金法》《期货交易管理条例》《国务院关于股份有限公司境外募集股份及上市的特别规定》(国务院令第160号)及《国务院关于进一步加强在境外发行股票和上市管理的通知》(国发〔1997〕21号)等证券、期货法律法规行为的情形。
- 公司及各下属公司、相关境内未上市股份股东、以及就本次H股“全流通”事项聘请的相关证券服务机构是否存在因涉嫌违法违规被行政机关立案调查,或者被司法机关侦查,尚未结案的情形;是否存在被中国证监会依法采取限制业务活动、责令停业整顿、指定其他机构托管及接管等监管措施,尚未解除的情形。
- 公司及相关境内未上市股份股东是否属于国发〔2016〕33号文规定的严重失信主体。
- 本次H股“全流通”事项是否履行了完备的内部决策程序,是否取得了必要的内部批准和授权;是否履行了取得行业监管部门出具的监管意见书(如适用)、国有股权设置管理及国有股份转为境外上市股份的有关批复文件(如适用)等必要的外部批准程序。
- 相关境内未上市股份股东持股是否涉及内部职工直接持股、股份代持或间接持股的情形;如涉及,是否符合《关于金融企业内部职工持股的通知》(财金〔2010〕97号)等有关规定。
(3)香港联交所的审核
根据香港联交所上市决策(HKEx-LD56-1)《被 Y 公司持有的 X 公司内资股可否及在什么情况下可以作为H 股在联交所上市并在公开市场发售?》的要求,“由于 X 公司已清楚制定内资股转 H 股的方法,并已在实行转股建议前在上市文件内向投资者公布此方法及其他适当的披露,联交所裁定:
- 在事先获得中国证监会批准,并已遵守及公布 X 公司正式制定的转股程序前提下,X 公司的内资股可转至香港,作为 H 股在联交所上市及在公开市场发售;
- 要将内资股转至香港,必须符合在联交所上市的既定行政程序,包括呈交所需的文件及交付股份,以便将股份登记在香港的股东名册内;
- X 公司在转股建议实行之前,可预先申请将全部或部分内资股作为 H 股在联交所上市,以确保转股程序经通知联交所及交付股份使之登记在香港的股东名册后可迅速完成。不过,由于一家公司首次上市之后再安排其他股份挂牌一般被联交所视为纯行政事宜,故联交所并不认为公司须事先提出申请作为符合转股,将该等股份作为 H 股上市及发售的条件;及
- Y 公司持有的内资股份转为H 股并将该等股份作为 H 股上市及出售一事毋须另经 X 公司的股东在股东大会及/或分类股东大会上通过。”
(4)外汇登记
根据《国家外汇管理局关于境外上市外汇管理有关问题的通知》(汇发[2014]54号)第四条规定,“境内公司境外上市后,其境内股东根据有关规定拟增持或减持境外上市公司股份的,应在拟增持或减持前20个工作日内,持下列材料到境内股东所在地外汇局办理境外持股登记:(一)书面申请,并附《境外持股登记表》(见附件2);(二)关于增持或减持事项的董事会或股东大会决议(如有);(三)需经财政部门、国有资产管理部门等相关部门批准的,应提供相关部门的批准文件;(四)前述材料内容不一致或不能说明交易真实性时,要求提供的补充材料。 所在地外汇局审核上述材料无误后,在系统为境内股东办理登记,并通过系统打印业务登记凭证,加盖业务印章后交境内股东。境内股东凭此登记凭证到银行办理增持或减持境外上市公司股份开户及相关业务。”
5、公司申请H股“全流通”是否需要经股东大会或类别股东会表决通过
(1)《业务指引》的解答
公司申请H股“全流通”,应当依法合规、公平公正,充分保障股东知情权和参与权,并依照《公司法》等法律规定和《公司章程》约定,履行必要的内部决策程序。根据试点经验,三家试点公司均在公司章程中明确了“全流通”事项相关程序,以及不适用于股东大会/类别股东会的表决程序等内容。相关事项同时也应当符合香港联交所上市决策(HKEx-LD56-1)等规则要求。
(2)H股全流通全面推行之前的公司章程规定
在H股全流通全面铺开之前,多家“A+H公司”在其公司章程中载入下列条款:“经中国证券监督管理机构批准,公司内资股股东可将其持有的股份转让给境外投资人,并在境外上市交易。所转让的股份在境外证券交易所上市交易,还应当遵守境外证券市场的监管程序、规定和要求;但不需要召开类别股东会表决。”该等规定避免了日后监管政策发生变化时若涉及该问题类别股东表决的困难与障碍,保障了该类股票依法转让及上市交易的权利。
(3)《到境外上市公司章程必备条款》的遗留问题
- 第80条规定,“下列情形应当视为变更或者废除某类别股东的权利;……(二)将该类别股份的全部或者部分换作其他类别,或者将另一类别的股份的全部或者部分换作该类别股份或者授予该等转换权;……”
- 第79条规定,“公司拟变更或者废除类别股东的权利,应当经股东大会以特别决议通过和经受影响的类别股东在按第八十一条至第八十五条分别召集的股东会议上通过,方可进行。”
H股全流通属于上述界定的“变更或者废除某类别股东的权利”的情形;上述规定的“内部表决程序”与香港联交所上市决策(HKEx-LD56-1)是不同的。而在《业务指引》与《实施细则》发布并实施后,上述《到境外上市公司章程必备条款》的相关条款是否予以修改或废止,有待相关国家主管机关进一步明确。
6、H股公司“全流通”后,向境内主体增发的股份仍为内资股
7、境内股东通过A股证券账户参与H股“全流通”业务,不需要专门新开证券账户
8、境内股东应如何通过H股全流通机制买卖H股股票
境内股东应通过相应H股公司(即H股公司应获得投资者授权),选择一家境内证券公司,参与H股“全流通”交易。具体路径为,通过境内证券公司提交交易委托指令,经由深圳证券通信有限公司,传递至上述证券公司指定合作的香港证券公司,由香港证券公司按照香港联交所规则在香港市场进行相应的证券交易。
H股“全流通”机制下,境内股东仅可根据相关业务规则增减持本公司在香港联交所流通的股份。目前这一增持功能因技术原因暂未开通,将在技术系统等条件具备后按程序推出。
9、跨境转登记及完成后H股“全流通”股份如何登记
(1)双边要求
H股上市公司获得中国证监会批准参与H股“全流通”业务的,应向中国结算申请办理非境外上市股份的部分或全部退出登记;并应当按照香港市场要求,在香港股份登记机构等机构履行手续,完成相关股份在香港市场的登记。
H股“全流通”股份在完成跨境转登记成为境外上市股份后,不得再转回成为非境外上市股份。
(2)登记与记载
H股“全流通”机制下,完成跨境转登记后的股份以香港中央结算有限公司(即“香港结算”)代理人的名义登记于H股公司的股东名册,以中国证券登记结算(香港)有限公司(即“中国结算香港”)的名义记载于香港结算的账户系统。
(3)香港联交所上市决策的明细
香港联交所上市决策(HKEx-LD56-1)注释明确:“为了 Y 公司能够自中国结算撤出股份,并将股份重新登记在 X 公司于香港的股东名册上,Y 公司可就特定股数向 X 公司出具按指定格式编制的除名请求书,并随附有关的股份所有权文件。X 公司然后会向其在香港的股份过户登记处发出通知指示, 表明由某一指定生效日期起,其在香港的股份过户登记处将向 Y 公司发出该指定股数的 H 股股份证明书,而 Y 公司在中国结算的股权将相应减少。此外,在收到中国证监会批准和完成有关撤回股份手续后,X 公司亦会在建议的生效日期之前不少于三日前发表公告通知股东及公众有关事宜。”
10、 H股“全流通”后有关境内股东不会出现在境外上市公司的股东名册之中
(1)原因
对H股“全流通”机制下的境内股东而言,其持有的股票以中国结算的名义托管在中国结算香港,以中国结算香港的名义存管于香港结算,并以“香港中央结算(代理人)有限公司”作为最终名义持有人列示于H股公司的股东名册。
(2)特别事项
投资者因继承、离婚、法人资格丧失、捐赠等情形涉及的非交易过户业务、质押登记业务以及协助执行,参照中国结算相关业务规则办理。因以上非交易过户或司法扣划业务获得H股“全流通”股票且非该标的原股东的投资者,只能卖出该标的股票,不能买入该标的股票。
11、 境内证券公司如何参与H股“全流通”相关业务
境内证券公司参与H股“全流通”交易应当符合中国证监会经纪业务管理相关要求,对客户委托所涉及的交易资格、资金、证券、价格等内容进行核查,查验资金、证券是否足额,确保客户委托的标的范围、外汇额度等符合相关规定,维护正常交易秩序。
同时,参与证券公司应当具备“全流通”要求的相关技术系统和运维能力,应满足接入中国结算,深圳交易所等技术系统的测试验收,确保技术系统稳定运行。
12、 A+H股公司并不涉及H股“全流通”的问题
H股“全流通”改革对A股市场运行并无直接影响。改革只涉及仅在香港市场上市的单H股公司,相关境内未上市股份转为H股后将全部在香港联交所上市交易。截至2020年1月14日现有的119家A+H股公司并不涉及H股全流通问题。
三、H股全流通对公司选择于香港上市方式的影响
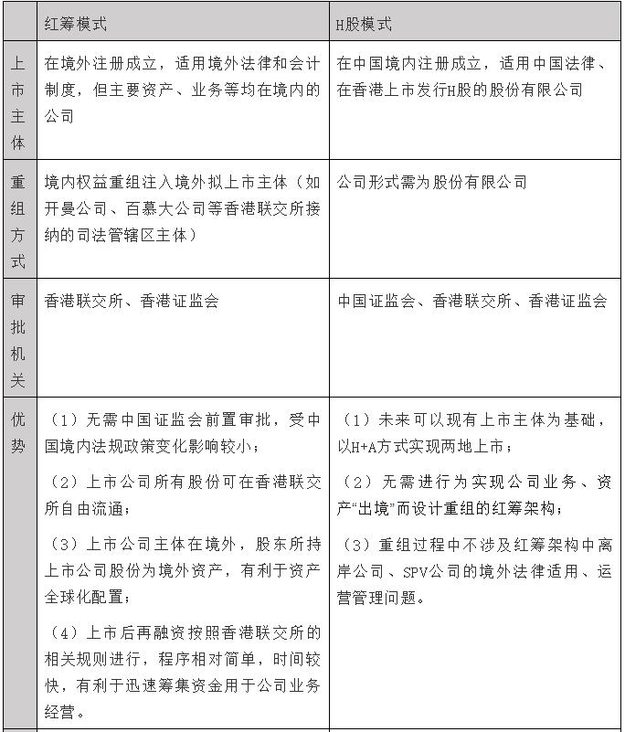
自1993年青岛啤酒股份有限公司开创了中国境内企业以H股方式赴港上市的先河,香港证券市场成为中国境内企业境外上市的重要选择。而通过红筹模式或H股模式于香港上市是基于不同的考量:
1、红筹模式与H股模式简要比较


2、H股的流动性
在H股全流通施行之前,香港市场的H股公司可分为三类:
(1)不能自由流通内资股+H股
当境内企业赴港IPO上市后,其在香港市场发行的H股可以自由流通,外资股也能转为H股流通股,仅有上市前境内股东持有的“内资股”受中国证监会监管规定为“非上市股”而不能流通,只能在中国法人或自然人、合格国外机构投资者或战略投资者之间转让。
(2)A+H构架下的H股
根据《关于境外上市公司非境外上市股份集中登记存管有关事宜的通知》(证监国合字[2007]10号)和《境外上市公司非境外上市股份登记存管业务实施细则》(中国结算发字[2007]52号)的规定,“境外上市公司在境内公开发行人民币普通股的,其非境外上市股份的登记存管业务按照人民币普通股登记存管的规定执行。”
据此,不能流通H股公司可以选择在H股上市后,再安排内资股在A股市场上市,即实现内资股流通。
(3)全流通H股
在“H股全流通”全面推行之前,建设银行是唯一一家理论上的H股全流通公司。当时建设银行在赴港上市《招股章程》说明“本行发起人持有的内资股将于全球发售完成后,转换为H股,并将于香港联交所上市”并经中国证监会特批通过。
由于历史因素以及红筹模式和H股模式对企业重组方式的不同要求影响,红筹公司多为小型企业;H股公司大多是大型国企;而由于H股公司融资前须向中国证监会提交申请经审批批准后才可增发,而红筹股公司融资则不受中国证监会监管,因此在融资方面红筹股公司在自由度上更有优势。
若计划回归A股市场,则由于H股公司本身受中国证监会监管,其主体资格是中国境内注册成立的股份有限公司,符合A股市场对主体资格的要求;而红筹公司在设立阶段已将企业的权益重组注入境外拟上市公司,若计划重回内地A股市场,则需要拆除红筹架构、重新搭建股份有限公司结构、将企业的权益资本转移回内地,再申请上市,这其中涉及的时间成本较高,程序较为繁琐。
3、H股全流通的影响
正如中国证监会新闻发言人就全面推开H股“全流通”改革答记者问所述:目前,单H股公司境内未上市股份存量不大,仅相当于香港联交所上市股份总市值的不足7%。试点经验表明,试点公司和相关股东申请实施H股“全流通”,更加关注境内未上市股份获得市场化的估值,扩大公司在香港上市股份的流通规模,认为这将吸引更多国际投资者投资H股公司,有利于公司长远发展和股东利益。H股公司实施“全流通”后,受国资管理、维持控制权和市场估值水平等多种因素影响,预计相关股东特别是大股东的交易活动将较为有限,对市场运行影响不大。
目前“H股全流通”已全面推行,此举将提升企业股票流通量,改善流通市值和企业规模不匹配问题,拓宽股东资金退出渠道。对于实施“H股全流通”的公司而言,因股东持有的公司股份可以完全自由流通,股东将更有动力提升公司业绩、吸引投资者,更有利于公司的长远发展。对于拟于香港上市的境内公司(尤其是不在外资准入负面清单内的公司)而言,在“H股全流通”实施后,其可以根据红筹模式与H股模式各自的优劣进行考量,选择符合自身上市目的的途径。
关于作者

李继志 本所合伙人
李律师在企业境内外重组上市、境内及跨境投资并购、私募基金业务以及跨境银行(银团)*款贷**等领域有丰富的经验。

李俊娜 本所律师
李律师主要法律服务领域为企业上市融资、跨境企业并购、跨境银
免责及版权申明
本微信文章仅为交流之目的,不构成李伟斌律师事务所任何形式的法律意见。欢迎转发本微信文章。如需转载或引用本微信文章的内容,请注明文章来源:李伟斌律师事务所微信公众号-跨境法律直通车(ID:L-P-CN)。如您需要专业法律意见或就相关内容做进一步探讨,欢迎与我们联系。