
一、常用建筑符号含义示例图
1、材料类

2、构造类

3、构件代号含义

二、很好记的看图口诀
给你一张图纸,一定要认真、仔细看,一定要细心,因为图纸出错一点点,直接影响施工。简单重复一下口诀:
1、从上往下看,从左往右看。
2、由外向里看,由大向小看,由粗向细看。
3、图样说明对照看,建施结施结合看,设备图纸参照看。
4、先看全局性基本图,后看局部性详图。
三、复杂的线条、图例符号
1、复杂的符号含义:


2、尺寸与标高


3、索引和详图符号


4、引出线

5、图形折断的符号

6、对称的符号

7、坡度的符号

8、连接的符号

9、指北针

四、实战看图
建筑施工图是表示房屋总体布局、建筑外形、内部布置以及细部构造、内外装修、施工要求等内容的图样。
1、总平面图

2、平面图和常用图例


3、立面图




4、剖面图


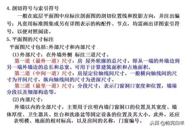
5、详图







五、电子档图纸
现在为了方便,都采用电子档的建筑图纸传输和阅览,其中格式就有DWG、DXF、PDF、DWF、JPG等多种格式;版本更是多,高版本在低版本AutoCAD中打不开。可以用以下方法免费、批量将AutoCAD图纸,转换到指定格式、版本。