公司费用报销管的很乱,每天都被气的要死!新上任的财务总监,直接做了一套全新的财务表单模板!
从报销凭证,到费用报销单,再到原始报销凭证粘贴单等等!真的事无巨细,好感度爆棚!绝绝子!爱了爱了 (文末可抱走)
报销凭证

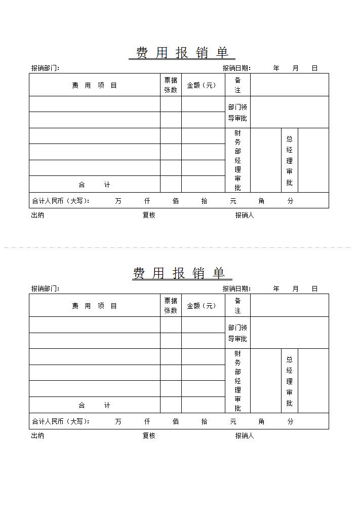
费用报销单

原始报销凭证粘贴板

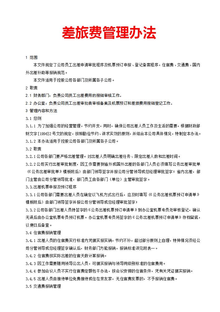
差旅费管理办法

5、原始凭证的种类
分类标准:
外来凭证与自制凭证
一次凭证、累计凭证与汇总凭证
通用凭证与专用凭证


......
希望能帮到各位亲们~

公司费用报销管的很乱,每天都被气的要死!新上任的财务总监,直接做了一套全新的财务表单模板!
从报销凭证,到费用报销单,再到原始报销凭证粘贴单等等!真的事无巨细,好感度爆棚!绝绝子!爱了爱了 (文末可抱走)




分类标准:
外来凭证与自制凭证
一次凭证、累计凭证与汇总凭证
通用凭证与专用凭证


......
希望能帮到各位亲们~
