之前看到有人用eps01s和0.96OLED屏做的时钟天气,感觉有一下不足:
1单屏显示3个页面内容,看时间费劲。
2时间只能显示英文,没农历。
30.96寸,屏幕太小,实用性差
于是自己研究了一下。做成了双屏1.3寸,显示汉子星期,农历,另一屏改进配网时输入和风天气数据。以下是大致过程。
下图是所有元件:

左一是5v转3.3v (800mA)的电源板,用于直接给oled和esp01s供电,不然还要把01s焊在屏后面的降压管后面,太麻烦了,既然屏和01s都可以用3.3V,就直接换个板吧。之前看教程用的是电池加充电板供电,结果充电板根本带不动,什么也不显示,放那没用(1.4元/个)
左二是esp01s,真的小,大约1*2cm大。(6.1元/个)
左三是0.99寸的oled,在网上看的挺大,实际太小了,显示面积也就1*2cm,显示太小没用。(黄白显示18.6元/个)
右二1.3寸的,性价比不错,显示面积也大了一些,感觉还是不够大,但再大价格就太高了。(蓝色18元/个)
右一是01s烧录器。本来我有几个usb-ttl,但接线太麻烦,买个烧录器也不贵,把01s插上直接就可以烧了。(7.1元/个)
一、点亮屏幕。
开始的时候不寘遇到不少麻烦,屏幕怎么也不亮,因为是第一次搞这个单片机,很多东西都不懂,还要从头学。查资料找原因,什么方法几乎都试了,就是不亮。用5V接充电板,不亮,01s接2节电池,屏独立供电,不亮;又看有人说杜邦线电阻太大,我又剪短线焊接,还是不亮。原代码是用C++写的,这个东西我根本不会,还要从头学习C++,至少要能看懂一点啊。后来找到一个设置数据接口的地方,检查了一下接线,说实话,我都不记得我是怎么接的,反正调来调去,后来就亮了。电源也有问题,我用树莓派供电,杜邦线连接,没问题,用杜邦线接5v直接线屏供电,再把01s供电接到屏上,不稳定。
连接好是这样的

不满意,继续折腾。
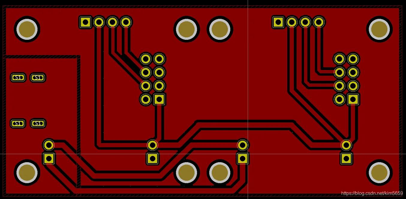
二,电路板
画出来是这样的。

做出来是这样的,真的很便宜,1元一个

全部安装好是这样的


还是不满意,买3D打印机做外壳。3D打印机是组装的。

装好了这样

裸奔
自己学习设计外壳

打印好是这样,打印机可能是太便宜了,打出来产品很多毛病。

所有的配件组装一起

这真的是大致过程,调试代码调了很久,我用的是离线农历库,原来农历库数据几乎都是错的,我前前后后花了半个月时间,开始用电子表格,后来用Python。以后单独发一篇,真的是非常繁琐。做配网输入第三方数据的时候也碰到了一些难题,请教了大神才解决。
可以输入和风信息了,如图

这个做完了,不知道下一个做什么?