在初中八年级时,我开始学习物理的相关知识,在八年级的物理书里我们主要掌握的是一些生活中常见的物理变化例如蒸发、融化、升华等物理变化和一些常用的物理实验技巧变化。
但在九年级的物理里我们加入有关物体运动的变化做功及简单电路问题,侧重点由简单记忆转变为对研究对象的物理分析,这样的变化给同学们学习好物理增加了难度,导致一部分同学想不明白怎么学和做题目,下面我分享一下学好九年级物理的三个重要学习思路:
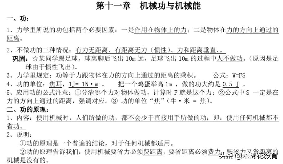
1、学习时着重对新学概念的定义和公式的理解,理解他们涉及的相关量的变化问题,如什么叫做功,作用在物体上的力在力的方向上移动了距离,相关公式W=F*S,理解做功的两个重点,一是对物体有力同时要在力的方向上运动产生距离,重点是运动方向和力的方向保持一致才算是做功。
2、做题时着重对题目描述的物理现象做分析,运动的物体分析速度、位置、力等是如何变化的,再根据问题利用已知的公式进行求解,思路要清晰且不能漏掉重要信息,如不计摩擦力等。
3、做好物理实验,注重物理实验研究方法,物理实验可以帮助我们切实的了解物理现象是如何产生,原理是什么,直观的现象便于我们理解和记忆,同时帮助我们学会如何做运动分析。
下面给大家总结一下沪科粤教版物理九年级上册的一些重要知识点,需要完整版可私信我。








想要了解更多学习技巧和方法,大家可以多点点关注!