更多IPO专业内容,请关注本头条,喜欢的也可以点赞。若有任何问题,可以随时评论留言咨询IPO相关的会计和税务处理
按照法律法规、上市规则的要求,公司须为按照《公司法》设立的股份公司才具备申请上市的主体资格,因此,大部分拟上市企业上市前均会经历由有限责任公司整体变更为股份有限公司(以下简称“股改”)的程序。股改时公司股本设置对个人股东税负、是否减资、每股收益、上市后以股份形式进行利润分配等均有重大影响。因此,股改时,公司需结合自身情况并综合考虑上述因素确定合理的股本设置,本文就上述问题对股本设置的影响进行分析如下。
一、股改时股份设置涉及的自然人股东个人所得税情形分析
(一)股改时,资本公积转增股本是否涉及个人所得税
《国家税务总局关于股份制企业转增股本和派发红股征免个人所得税的通知》(国税发〔1997〕198号,1997年12月25日生效,以下简称“198号文”)第一条规定:“ 股份制企业用资本公积金转增股本不属于股息、红利性质的分配,对个人取得的转增股本数额,不作为个人所得,不征收个人所得税。 ”
《国家税务总局关于原城市信用社在转制为城市合作银行过程中个人股增值所得应纳个人所得税的批复》(国税函〔1998〕289号,1998年5月15日生效,以下简称“289号文”)第二条规定:“ 《国家税务总局关于股份制企业转增股本和派发红股征免个人所得税的通知》(国税发〔1997〕198号)中所表述的‘资本公积金’是指股份制企业股票溢价发行收入所形成的资本公积金。将此转增股本由个人取得的数额,不作为应税所得征收个人所得税。 ”
《国家税务总局关于进一步加强高收入者个人所得税征收管理的通知》(国税发〔2010〕54号,2010年5月31日生效,以下简称“54号文”)第二条规定:“对以未分配利润、盈余公积和 除股票溢价发行外的其他资本公积 转增注册资本和股本的, 要按照‘利息、股息、红利所得’项目,依据现行政策规定计征个人所得税。 ”根据上述规定,“股份制企业”因股票溢价发行收入所形成的资本公积金,将此转增股本由个人取得的数额,不作为应税所得征收个人所得税;除股票溢价发行外的其他资本公积转增注册资本和股本的,要按照‘利息、股息、红利所得’项目,依据现行政策规定计征个人所得税。我国《公司法》仅规定了股份有限公司和有限责任公司两种公司形式,并未明确上述“股份制企业”与股份有限公司、有限责任公司的关系,故实践中对于有限责任公司是否适用国税发[1997]第198号和国税函发[1998]第289号并无统一意见。
经检索相关上市公司案例(如盛弘股份300693),实践中有限责任公司因股权溢价出资所形成的资本公积是否可以参照股份制企业的相关规定,在转增股本时不作为应税所得征收个人所得税,很大程度上有赖于当地主管税务部门对于上述政策的理解及认定,存在一定的沟通空间,具体需与当地主管税务机关沟通确认。
综上所述,拟上市公司在股改前可以与当地主管税务机关沟通确认,公司在股改时以资本公积转增股本,相关自然人股东及有限合伙企业股东中的自然人合伙人是否需要相应缴纳个人所得税。
(二)留存收益转增资本公积是否涉及个人所得税
根据近年来A股IPO中涉及股改时以留存收益转增资本公积的案例,证券监督管理部门通常比较关注股改中自然人股东的个人所得税缴纳情况及合规问题,并针对企业股改时以留存收益转增资本公积是否符合《财政部、国家税务总局关于个人非货币性资产投资有关个人所得税政策的通知》(财税〔2015〕41号,2015年4月1日生效,以下简称“41号文”)要求企业补充说明。
根据对相关上市公司案例的检索,实践中对此问题的处理方式不一(详见本文的案例总结),除少数案例在股改当时由相关股东直接履行了纳税义务以外,大多数案例均披露由于留存收益转增资本公积未导致发行人注册资本的增加,待发行人日后将前述被计入资本公积中的盈余公积、未分配利润转增股本时方产生个人所得税应税所得,且就该等问题与当地主管税务机关进行了沟通确认或取得其书面说明。
综上所述,拟上市公司在股改时,首先确认是否涉及留存收益转增资本公积的情况,如确涉及,进一步与当地主管税务机关沟通确认相关自然人股东是否需要相应缴纳个人所得税。
(三)关于股改个人所得税的分期缴纳
《财政部 国家税务总局关于将国家自主创新示范区有关税收试点政策推广到全国范围实施的通知》(财税〔2015〕116号,2015年10月1日生效,以下简称“116号文”)第三条规定:“自2016年1月1日起,全国范围内的中小高新技术企业以未分配利润、盈余公积、资本公积向个人股东转增股本时,个人股东一次缴纳个人所得税确有困难的,可根据实际情况自行制定分期缴税计划,在不超过5个公历年度内(含)分期缴纳,并将有关资料报主管税务机关备案。”
《国家税务总局关于股权奖励和转增股本个人所得税征管问题的公告》(国家税务总局公告2015年第80号,2016年1月1日生效,以下简称“80号文”)第二条规定:“非上市及未在全国中小企业股份转让系统挂牌的中小高新技术企业以未分配利润、盈余公积、资本公积向个人股东转增股本,并符合财税〔2015〕116号文件有关规定的,纳税人可分期缴纳个人所得税;非上市及未在全国中小企业股份转让系统挂牌的其他企业转增股本,应及时代扣代缴个人所得税。”
根据上述相关规定,对于全国范围内的中小高新技术企业,其在股改时以未分配利润、盈余公积、资本公积向个人股东转增股本时,个人股东一次缴纳个人所得税确有困难的,可根据实际情况分期缴税(最长不超过5个公历年度内(含)),并向主管税务机关备案。
二、股本设置可能涉及的减资程序的分析
如果股改中设置的股本规模低于股改前有限责任公司的注册资本,则股改的同时需要履行减资程序,包括通知债权人、刊登减资公告、公示满45天等。为避免该等减资程序,如果不存在净资产低于实收资本的情况,不建议公司将股本规模设置为低于股改前有限责任公司的注册资本的金额。
三、其他影响因素
(一)每股收益的影响
假设公司盈利能力不存在差异的前提下,如公司股改中股本规模设置较低,则相应的每股收益较高。公司申报IPO的审计报告及上市后定期报告中均需要披露每股收益,较高的每股收益对于公司在审核机构及公众投资者中的形象存在一定积极影响。
(二)上市后以股份形式进行利润分配的考虑
如果股改中设置的股本规模较低,则公司在上市后的利润分配中存在较大以股份形式进行利润分配的空间。
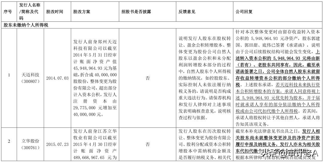
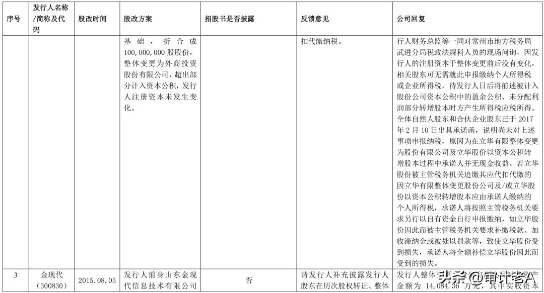
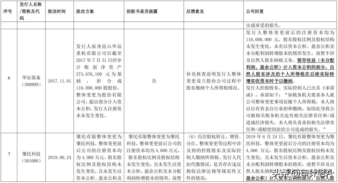
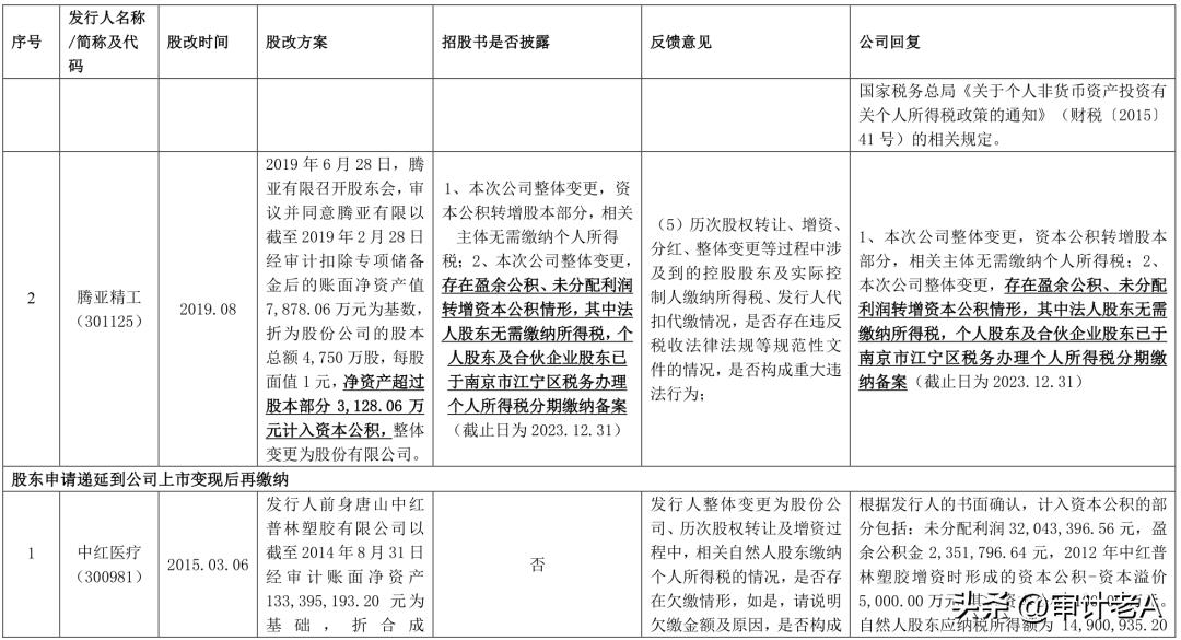
四、相关案例总结











来源小兵