常州住房公积金网上业务操作流程 (常州住房公积金商转公怎么操作)

常州住房公积金网上业务操作流程,常州住房公积金能异地使用吗

常州住房公积金网上业务操作流程,常州住房公积金能异地使用吗

足不出户,线上办理业务很方便

但首先要签约和修改初始密码

很多网友问小编

除了到柜面、建行APP和常州人社APP

线上签约、改密码有没有更方便的途径

好消息!更方便的途径来啦!

常州住房公积金网上业务操作流程,常州住房公积金能异地使用吗

微信支持线上签约、修改密码

常州住房公积金网上业务操作流程,常州住房公积金能异地使用吗

常州住房公积金微信线上签约

1

初始密码用户绑定

如果您从未修改过密码,还是初始密码的话,请按以下操作进行实人认证,然后修改密码。

常州住房公积金网上业务操作流程,常州住房公积金能异地使用吗

2

进入实人认证

常州住房公积金网上业务操作流程,常州住房公积金能异地使用吗

3

录制身份验证视频

根据页面提示录制 身份验证视频↓↓

常州住房公积金网上业务操作流程,常州住房公积金能异地使用吗

页面会跳出4个随机数字

请点击下一步

匀速朗读这4个数字进行身份认证;

常州住房公积金网上业务操作流程,常州住房公积金能异地使用吗

第一步:打开前置摄像头,点击录像按钮;

第二步:录制一段匀速朗读“上一步”数字的身份验证视频;

第三步:点击“提交”。

常州住房公积金网上业务操作流程,常州住房公积金能异地使用吗

然后等待系统识别

常州住房公积金网上业务操作流程,常州住房公积金能异地使用吗

4

认证通过,修改密码

认证通过,就可以修改初始密码

常州住房公积金网上业务操作流程,常州住房公积金能异地使用吗

常州住房公积金网上业务操作流程,常州住房公积金能异地使用吗

☛认证不通过的原因有:1、公积金信息系统中身份证号码15位,应当改成18位后才可办理。2、职工姓名、身份证号码和住房公积金信息系统中信息不一致的应改正后才可办理。以上更正需到武进分中心办理。

有可能是您语速太快或有点慢哦,

请再耐心试一下吧!

常州住房公积金网上业务操作流程,常州住房公积金能异地使用吗

5

初始密码修改成功,线上签约

常州住房公积金网上业务操作流程,常州住房公积金能异地使用吗

输入本人手机号,获取并输入验证码

常州住房公积金网上业务操作流程,常州住房公积金能异地使用吗

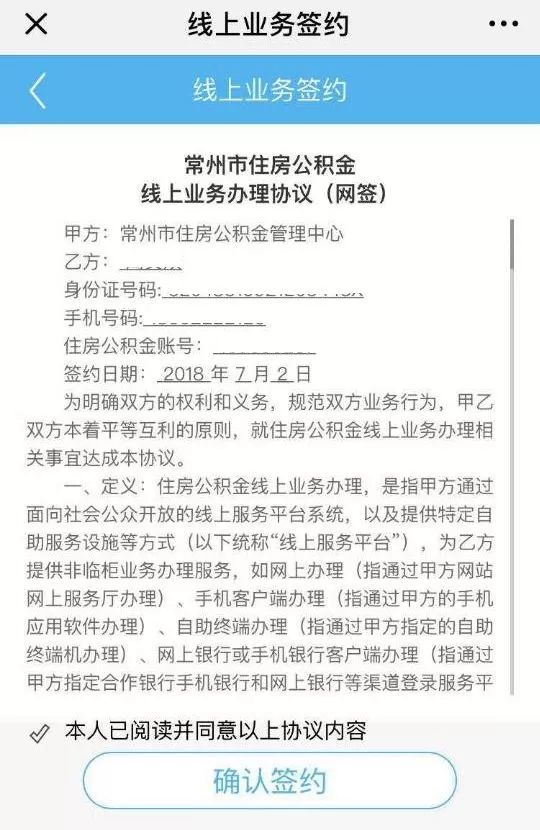
弹出协议,阅读后点击“同意”

常州住房公积金网上业务操作流程,常州住房公积金能异地使用吗

看到这个页面就表示签约成功

常州住房公积金网上业务操作流程,常州住房公积金能异地使用吗

签约成功后

即可在微信上办理相应的公积金业务啦

常州住房公积金网上业务操作流程,常州住房公积金能异地使用吗

如果您修改过密码但是忘记了

◆如果忘记密码了,还能够通过腾讯慧眼认证进行线上改密。

常州住房公积金网上业务操作流程,常州住房公积金能异地使用吗

怎么样,微信上操作是不是很方便呢

想要签约、改密的小伙伴

赶紧跟着以上步骤办理吧

常州住房公积金网上业务操作流程,常州住房公积金能异地使用吗