
标题:财政政治学的渊源、基础与理论体系构想
作者:刘守刚
单位:上海财经大学公共经济与管理学院
刊期:《财政科学》2022年第4期
内容提要
在中国,发展财政政治学已有较好的学术传统,这种传统不仅包括1918年前后以熊彼特为首的德语作者创造的财政社会学传统,也包括20世纪70年代以来一系列以财政社会学或财政政治学为名的研究探索,另外还有中国自身的理论与实践渊源。在发展财政政治学的过程中,熊彼特等人创造的“税收国家”理论以及由此出发形成的“财政社会契约命题”是财政政治学研究的重要基础。目前财政史学界对“财政国家”的研究,是“税收国家”理论在历史领域中运用的重要例证。基于马克思与熊彼特的理论,本文初步构想了一个财政政治学理论体系。
关键词:财政政治学 财政社会学 税收国家 财政国家
文章结构框架
点击看大图

精彩内容摘编
在我国现行学科体系中,财政学是应用经济学之下的二级学科,因此一般被认为是经济学的分支。可早在19世纪末20世纪初现代学科体系分化之际,就已经有许多重要的财政学家基于当时的学科名称断言,财政学是介于经济学与政治学之间的学科。德国财政学大师阿道夫·瓦格纳在他的《财政学》(1883)、英国财政学家道尔顿在他的《财政学原理》(1922)中,都作如此表达。时至今日,理论与实践的发展皆表明,将财政学定位为经济学的分支,不仅不能满足财政学科自身发展的要求,而且会导致财政学失去指导财政工作的意义,也无益于探索从财政制度变革推动中国政治发展的路径(刘守刚、刘雪梅,2010)。
因此,为了回应学界对财政活动的政治属性的强调,以及学者们对探索财政研究的政治学路径的呼吁,本文对财政政治学发展进行了初步探索,涉及财政政治学的渊源、理论基础、应用案例以及对财政政治学理论体系的构想。
财政政治学研究已具有深厚的学术传统
无论是在西方还是在中国,财政政治学研究都拥有比较丰富的文献资源,因而已具备了深厚的理论传统。
(一)西方传统
从西方学术史来看,早在19世纪80年代意大利财政学者就已经开始使用财政政治学的名称,并将财政学科划分为三个分支:财政政治学(politica finanziaria)、财政经济学(economia finanziaria)、财政法学(diritto finanziario)。然而,这样的学科划分和意大利财政学一样,并未对后世财政学发展产生重要影响。当然,对财政活动中所包含的政治属性展开研究,可以追溯得更早,从孟德斯鸠、洛克等人的著作中就可以找到很多相关论述。19世纪德国学者从国家学出发研究用财政手段来实现社会整体的福祉,英国学者运用政治经济学方法探讨税收与公债问题,也都带有强烈的今天政治学的取向。
从学术史发展来看,财政政治学的真正奠基人是葛德雪、熊彼特,这两人于1917年和1918年分别发表《财政研究的社会学路径》《税收国家的危机》两篇论文,成为公认的学科开创性文献。不过,这两位学者都将自己的研究称为“财政社会学”。二人之所以使用“财政社会学”一词,是由于当时欧陆传统下的“社会学”含义与今天学科体系下的“社会理论”或者“政治社会学” 更为接近,而与今天的“社会学”相去甚远。
以“财政社会学”为名称从事的研究,在20世纪20-30年代的德语学者中一度兴起风潮。但由于战争的影响,这批德语学者后来有的故于战火,有的迁移到美国之后,在现代主流经济学框架下研究财政问题。后者的典型就是德裔美国财政学家马斯格雷夫,他被称为“现代财政学之父”,但其财政学摒弃了制度与历史的内容而专注于使用经济学工具研究财政活动的影响。财政学原来所包含的政治学或者说政治社会学的内容,因处于学科交叉之处而坠入学科分野的缝隙,少有人问津。从此,财政学在国外被进一步地称为公共经济学。
到了20世纪70年代之后,在西方可归为财政政治学建设的学术活动开始恢复,并分别使用了“财政社会学”和“财政政治学”这两个名称。前者如贝克豪斯和瓦格纳主编的《2003年财政学手册》、艾萨克·马丁等人于2009年主编的《新财政社会学》论文集;后者如奥康纳于20世纪70年《国家的财政危机》一书中明确提出的,要建设“财政政治学”,加斯帕等人2017年主编的论文集也以《财政政治学》为名。此外,布坎南自20世纪50年代去意大利访学后就一直致力于传承1880-1920年曾流行于意大利的财政学传统,其开创的公共选择理论和宪政经济学也可归入财政政治学的范畴;马斯格雷夫也念念不忘财政学的欧洲大陆传统,在他各个时期关于财政思想的研究中,始终都给欧洲大陆财政学研究传统留有一席之地,而这样的传统在今天很难归入“公共经济学”。还有其他一些学者,在研究财政活动、历史事件等内容时,分别使用过税收政治学、支出政治学、预算政治学等名称,其成果也构成了财政政治学领域的一部分。
(二)中国传统
古代中国有悠久的利用财政工具治理国家的历史,财政“为国之命而万事之本”的重要性得到广泛认同,学者们也始终从治国理财的高度进行思考。用今天的学科语言来说,对财政展开这样的思考,综合了政治学与经济学等多种知识。在近现代中国面临生存危机以及1949年后在社会主义制度下实行国家赶超战略之际,学者们运用财政作为国家治理工具的思考也从未停止,由此产生的很多成果也可以归入财政政治学。
自20世纪80年代起,随着西方经济学的引入以及学科界限的明确,财政学被日益界定为经济学的分支学科,由此形成的财政研究呈现出繁荣的局面,但对财政活动政治属性的忽视也越来越明显。近些年来,不断有学者对其政治属性予以强调。这些学者又大致分为两类:一类是以高培勇为代表的财政学者,他们重视财政活动的政治属性,呼吁构建包含研究政治属性在内、适应国家治理要求的新财政学框架体系(高培勇,2002),探索财政政治学的构建(陈龙,2021);另一类是政治领域学者,他们特别重视财政在政府活动中的作用以及预算在公共管理中的地位,强调中国政治学界缺乏财政学的视角、知识和工具,呼吁发展财政政治学,突出表现在李金珊、吴超以“当代中国财政政治学的新知识与新实践”为题所整理的首届“国家治理与财政绩效”论坛上各位学者的言论(李金珊、吴超,2019)。这两类学者在论文、著作、译著等方面,对财政政治学做出了可贵的探索,在研究中也时常顺带运用来自西方学术界的税收政治学、预算政治学、财政政治学等名称。除此之外,国内还有不少学者吸收熊彼特等人的理论和西方财政政治学或财政社会学的发展,来做自己的研究。
(三)名称选择
无论是国内还是国外,在研究财政的政治属性、探索财政与社会变迁及政治变革的关系时,使用“财政社会学”这一名称的人数超过了使用“财政政治学”。这么做的主要原因,当然是遵循熊彼特等开创者的用法。如前所述,初创时期的财政社会学之“社会学”与今天社会学的含义并不相同。在当时,社会学主要是试图理解、解释或识别大规模社会变迁的理论,关注的是社会制度起源、发展、危机、衰落或进步等主题,而今天学科体系中的“社会学”,主要是建立一个能系统地将实证研究结果组成对现代社会的综合理解的框架,集中关注的主要是那些经济学、政治学、管理学遗漏的地方,甚至因此被人称作是“剩余科学”。正如使用“财政社会学”名称的学者反复强调的,自己的研究并不“专属于学院建制内的社会学系”,而是横跨了社会学、经济学、政治学、法学、历史学、公共政策学等领域(Martin et al.,2009)。
鉴于财政活动天然具有的政治属性、学科初创时期学者对财政学介于经济学与政治学之间的强调,以及目前自称为“财政社会学”的研究在内容上基本都与政治相关,因此笔者主张使用“财政政治学”这一名称,并认为该名称与其他学者使用的“财政社会学”异名而同质。
“税收国家”理论是财政政治学研究的重要基础
在财政政治学以及以“财政社会学”为名的研究中,不可或缺的就是熊彼特提出的“税收国家”理论。目前对于谁是“税收国家”一词最早的使用者并无定论,至少葛德雪在创立财政社会学时也使用了此概念,在他1925年论文的英译本(其内容与1917年发表的论文基本相同)中两次使用了“tax state”一词。不过,应该说直到熊彼特在1918年发表《税收国家的危机》一文后,“税收国家”一词才被注入了更清晰的时代内涵,熊彼特也因此把自己的名字与“税收国家”理论紧密相连。
在《税收国家的危机》这篇论文中,熊彼特重点讨论了税收作为现代国家发展的原因和征兆、从领主经济(后来被改称为“领地国家”)到税收国家所标志的历史进步、税收国家的性质与前景等重要问题,极大地影响了后世学者的研究。这样的影响,又可分为两个路径。一个路径强调的是,国家运用税收手段来塑造社会。在这篇论文中,熊彼特发表了以下重要的论点:“财政的需要以及国家的政策对经济发展、对全部生活方式及文化的所有方面,都产生了直接的塑造作用”;“我们的民族,也是经国家的财政压力塑造出来的”;“财政措施确实创造了也摧毁了产业、产业形态和产业布局,并且以此直接地构建了或扭曲了现代经济大厦,进而影响到现代精神”。另一个路径强调的是,社会运用税收反向塑造国家。比如,“如果不是财政需要的话,那就不存在创造现代国家的直接原因了”;“税收不仅帮助创造了国家,而且还帮助塑造了国家的形式”;“税收国家绝对不能从民众那里索取太多,否*民则**众会在金钱上丧失生产的兴趣,或者无论如何也不肯尽力地工作”。总的来说,税收国家作为历史阶段的意义、税收国家的内在性质、国家与社会通过税收相互塑造等内容,是熊彼特这篇论文的闪光之处。后世学者基于上述两个路径一再发挥,创作出很多文献,构成了自称为财政政治学或财政社会学的研究流派。
从今天的眼光看,熊彼特所说的“税收国家”具有内在的本质和思想内容,代表了性质上不同于中世纪封建国家、构成历史断裂的一种新型国家,即现代国家。对于后来顺着熊彼特的思路从事研究的学者来说,“税收国家”概念一方面可以突出税收在建构现代国家时发挥的动因作用,另一方面可以用来为我们分析现代国家危机乃至向下一个阶段转型提供洞见。
(一)税收动因在现代国家形成中的作用
在葛德雪、熊彼特这样的学者眼中,西欧在近代史上之所以发生国家转型,其动因来自中世纪晚期西欧国家的主体财政收入从君主领地收入转向了税收收入。显然,葛德雪和熊彼特这里的“税收”是一个狭义的概念,仅指普遍地、规范地对私人财产与收入征收的税收,而不像有些学者所使用的广义税收概念(几乎指一切政府收入)。后来自称“财政社会学”的学者,进一步发展了葛德雪和熊彼特有关“税收国家”的看法,并基于西欧的经验,构建了一个“财政社会契约命题”(刘守刚,2008)。这样的命题,有以下几个方面的要点。
首先,在国家间持续战争或战争威胁的背景下,那些能够有效获得物质资源支持的国家将在战争中获胜。第二,那些征收压迫性税收(特别是在农业社会背景下)而没有建立纳税人代议制的国家不能获得生存。因为压迫性税收的征收通常会引起纳税人的反抗而使得征税成本过高,而且靠压迫而获取收入的代理人,也会将大量的收入留归己用,这样压迫性税收带来的收入通常低下且不可靠。第三,与此相反,基于纳税人(或纳税人代表)同意而征税是一个更好的制度,既有利于统治者也有利于纳税人:既然税收是经人民同意的,征税就会简单、低成本,也更可靠;纳税人能够用税收来换取统治者的政策,这就会使征纳双方找到对彼此都有利的政策;如果纳税人能够决定国家的主要政策,那他们就更愿意满足战时财政的紧急需要;在存在代表纳税人的组织(即代议机构)的情况下,该组织会相对有效地监督收支过程、减少浪费与腐败。第四,更一般地说,统治者若在收入上依赖于纳税人,就等于把自己的命运与公民的富裕程度联系在一起,这样统治者就会致力于推动公民富裕程度的提高。
事实上,从众多学者关于税收与代议制关系的论述来看,大致存在着弱、强两个版本的财政社会契约命题。其中的弱版本大致描述的是,税收与代议制之间未必有很强的决定与被决定关系,但在统治者对税收的依赖程度、代议制政府的出现、国家在对外竞争(尤其是战争)中的优势之间,确实存在着协同效应。而强版本说的是,相对于其他类型的国家,税收国家倾向于产生一个负责任的代议制政府。在强版本基础上,更强的表述可能是用财政社会契约命题来代替其他解释西欧现代化的学说,表述如下:西欧在现代化过程中所经历的伟大的、历史性的转变,既不是因为资本主义的产生(如马克思所说),也不是因为现代理性官僚制的兴起(如韦伯所说),而是因为在中世纪晚期经历了从领地国家向税收国家的变迁,或者说在财政上用税收收入代替了领地收入作为主体收入形式。
运用西欧的经验,基于财政社会契约命题,学者们继续考察发现,并非所有的税收都能够促进现代国家的构建,其中当税收主要是向农业收入征收时、当税收主要是关税(向进出口贸易征税)时、当税收主要依赖于寡头企业时,都不利于一个国家成为现代国家。特别地,许多发展中国家之所以迟迟不能成为现代国家,是因为它们主要靠租金(包括因自然资源获得的租金和因战略地位获得的租金)而非税收作为主要财政收入形式,于是国家与社会之间就不能像征税那样获得有利于现代国家成长的机会:国家与社会之间不能因征税而互动、谈判和交易,就不能形成有效的政府治理结构,难以创造人群之中的共同体(民族)意识,也不能建立起对政府权力进行强有力约束的制度(刘守刚,2008)。
(二)税收国家及其危机是分析现代国家危机的重要路径
成为税收国家或者说进入现代国家之后,历史并没有终结。现代国家因征税带来的危机,推动着现代国家制度不断完善,甚至推动现代国家向下一个阶段升级。
在《财政研究的社会学路径》一文中,葛德雪认为,从中世纪成长起来的现代国家是最贫困的组织,只能通过间接手段即税收来获取资源。这样的国家,事实上处于严重的危机之中,因为它受到普遍性的敌视,“那些掌权的人敌视国家,因为很自然地他们希望国家保持经济上的弱势地位,这样就不会从自己身上过多地征税;那些贫穷的人也敌视国家,因为在自己贫弱之时它无法给予只有共同体才能给的帮助”。葛德雪提出的解决办法是超越现有的国家阶段,把财产还给国家,建设一种他所认为的“国家资本主义”。
在《税收国家的危机》一文中,熊彼特强调,从中世纪领主经济中逐渐诞生的税收国家,在收入上是有限的。如果国家主要依靠间接税组织收入,间接税能提供的最大收入是有限度的,越过此限度,间接税收入就会降低;如果国家主要依靠向企业利润征税取得收入,那么超出一定限度的直接税的税收压力将伤害甚至摧毁征税的对象,大大延缓产业发展的进程;国家对个人收入征税也是有限度的,因为此种税收会阻碍资本形成、挫伤经济活动的积极性;国家靠自己经营取得利润或者借债也是靠不住的,这是由于国家经营能力有限、垄断会剥削民众或者产生其他问题。在这种情况下,“国家的财政能力有其界限,它的含义不证自明”。可是,人民的意愿总是要求越来越高的公共支出,于是税收国家就有内在的危机。当然,在熊彼特看来,收支方面的危机还是可以克服的,但是私人企业和经济努力的作用达到最高限制时,也就是私人企业失去其社会意义时,税收国家就会终结,并进入到社会主义新阶段。
可见,在葛德雪和熊彼特这里,“税收国家”这个概念具有强烈的社会批判色彩,它揭示了现代国家内部仍然存在着重大矛盾。到了1973年,奥康纳等美国学者,再次接过熊彼特的税收国家概念,从另一个角度预言了现代国家的危机及其崩溃的命运。他认为,现代国家要同时达成资本积累和合法化两个目标,为此遭遇到困境:国家既要为资本集中的垄断产业部门中的资本家承担大量的社会化成本,如提供基础设施、实施城市改造、治理环境污染、资助科学研究等,以实现资本积累的使命;又要为劳动力集中的竞争产业部门中长期领取低廉工资的劳动力提供福利,以实现政权的合法性。可是,国家没办法从资本增值中增加税收(受到资本家的*制抵**以及资本外流的影响),又不可能从收入低微的劳动者身上获得税收。于是,财政支出的巨大与税收收入的有限,注定现代国家要陷入深重的财政危机之中,表现为要么财政破产(国家丧失合法性),要么公债额攀升(把财政危机延至将来)。于是,税收国家概念再一次恢复了它作为犀利解剖刀分析现代国家危机的作用:因税收不能满足支出需要而导致财政危机,并最终引发社会危机。
承袭葛德雪、熊彼特等人的理论,日本学者大岛通义从预算管理方面探讨了现代国家的危机。他认为,从中世纪领主国家成长起来的税收国家,之所以具有合法性或者说获得人民的认同,是因为采用了严格的预算管理形式,即由民众选举产生的代议机构(议会)对征税行为与支出安排进行严格的管控,这样在制度上可以落实预算责任。可以落实预算责任的国家,他称为“预算国家”。可是在现代世界的各个国家,都出现了明显的趋势,那就是议会对财政的管控越来越形同虚设。这是因为,随着常任制官僚从事的公共管理活动以及他们掌握的预算技术日益复杂,议会事实上很难再发挥真正的管控作用。而且,由于不受议会监控的中央银行活动范围扩大、各种中间组织为政府分担事务与责任、国家主权多元化(对地方分权、向跨国组织转移权力)、代际间负担转移等,预算的责任事实上无法真正地落实。就是说,仅靠议会的预算管理活动,事实上无法实现民众对政府的真正控制。于是,现代国家原来具有的公共性开始崩溃(或者至少出现了动摇),落实预算责任就成了奢望,预算国家陷入严重的合法性(或认同性)危机之中。大岛先生的原话是:“预算国家的危机的根本在哪里?在于国民对政府行为的‘谅解’发生了动摇,并逐渐地崩溃。我们经常会提到‘财政的可持续性’,而财政的可持续性问题中最大的威胁正在这种‘谅解’的动摇。”
财政政治学研究历史的重要案例:财政国家
基于上述税收国家的概念,财政政治学在历史研究中的应用诞生出另一个重要的概念“财政国 家”。下面对运用此概念产生的研究进行简要的概括,以作为当前财政政治学研究进展的例证以及 未来财政政治学发展的基础。
(一)邦尼等人对“财政国家”概念的发展
在《从国家财政到财政国家》一书中,财政史学者倪玉平交代了自己理解的“财政国家”的含 义,即“具有自我持续增长特征的国家,能够通过借贷手段解决财政支出问题,并且能够通过税收 保证偿还”(倪玉平,2017),还说明这一含义来自奥姆罗德和邦尼夫妇主编的那本《危机、革命与自 维持型增长》一书。和文凯在《通向现代财政国家的路径》中界定了他所使用的“财政国家”概念,即 “现代财政国家作为一项制度创新,其特征是国家能够用集中征收的间接税从市场调动长期的金 融资源”(和文凯,2020),不过他没有交代这个概念的来源,可能是觉得这个概念已被学界广泛使 用。在使用过程中,学者们赋予“财政国家”的含义基本相似,主要是强调两个方面:以常规性税收 收入为基础;能够通过大规模举债来获得财政收入。
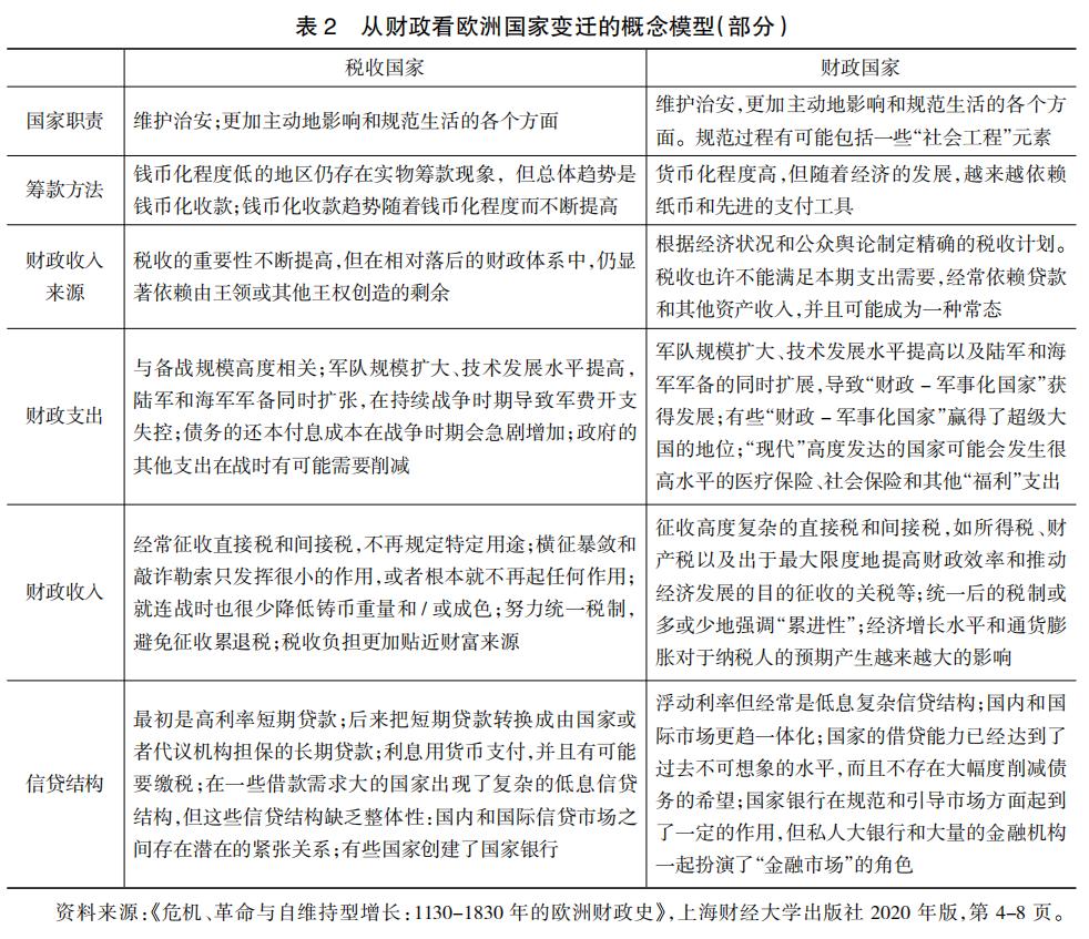
那么,作为公认的来源,理查德·邦尼等人到底给“财政国家”这一概念赋予了什么样的含义 呢?在 1995 年出版的《危机、革命与自维持型增长》一书的导论中,他们详细交代了自己在财政史研究中对这一概念的使用。这个概念来自前文说到的熊彼特对西欧国家历史发展过程的描述,即从 “领地经济”向“税收国家”的转型。克鲁格(1987)则依据熊彼特的描述,构建出一个反映财政史视 野下国家变迁的概念模型。可参见表 1 抽取的邦尼等人对克鲁格模型的总结内容。

在上述表格基础上,邦尼等人又进一步地将克鲁格的两阶段国家变迁模型改编为四阶段变迁 模型,即贡纳国家、领地国家、税收国家、财政国家,以便用来从财政上概括欧洲国家从中世纪到现 代的发展全过程。大体上,克鲁格模型中的领地国家阶段被细分为贡纳国家和领地国家两个阶段, 克鲁格模型中的税收国家阶段被细分为税收国家和财政国家两个阶段。这样四个阶段有先后关系 或者承先启后的关系,但并非每个欧洲国家都依次经历这四个阶段。正如他们特地提醒的,“1815 年前的欧洲财政史并没有遵循任何线性模式发展:财政发展常是起伏不定。”
出于本文的目的,笔者只选取邦尼等人四阶段模型中“税收国家”与“财政国家”两个阶段的部 分内容,来看一看邦尼等人使用“财政国家”概念时所赋予的含义(见表 2)。

从表 2 可以看到,邦尼等人赋予财政国家的特征,相当程度上是欧洲国家非常晚近才获得的, 其中一部分甚至是 1945 年以后国家的特征(如大规模福利支出);而赋予税收国家的主要特征则主 要出现在近代(18-19 世纪)的英国等国家,其内容在一定程度上可以视为财政国家的低配版。中国 近现代财政史研究者强调的财政国家具有的特征,如主要收入来自于税收、能够大规模在信贷市 场上借款等,只是邦尼所说财政国家的一部分特征而非全部。邦尼等人强调,之所以提出财政国家 并与税收国家区分开,是因为要强调财政国家才具备自维持特征,而之前的税收国家,“无论其收 入基础有多么现代,其信贷结构有多么复杂,都无法通过这种构成现代性本质的自维持型增长的 检验”;这种自维持型特征,“公共支出和税收占国民生产总值的份额不断增加,货币供给通胀性增 加,借贷作为递延税收来利用”,在相当程度上又是因为财政国家拥有高度发达的“财政宪法”。此处 的“财政宪法”,指的是“一种主要财政体系在某个特定国家历史的某个特定阶段所采取的特定形 式”,显然它是税收国家长期发展才出现的结果。
当然,正如邦尼等人所述,使用术语这一行为会引起麻烦,“不明确区分这些术语也许比较省 事,因为这些术语的定义本身就有问题”。从邦尼等人对财政国家术语的使用情况看,确实存在一些 模糊不清的地方。一方面,他们赋予财政国家那么多的特征是非常晚近才出现的,可另一方面他们却在自己出版的欧洲财政史书中都用上“财政国家”来命名,还明确地将时间从中世纪追溯起,这 样财政国家在时间上到底对应于何时就不那么清晰。在邦尼等人眼中,财政国家本来是税收国家 的高级版,可他们又宣称,在 1815 年前后,欧洲“只有英国一个国家达到了‘财政国家’比较高级的 阶段……先进的信贷结构与持续的增长财政能力的结合造就了当时在政治和经济方面独一无二的 英国……其他欧洲国家财政体制中以欠发达形式已经出现现代财政国家的元素”。就是说,邦尼等 人似乎在这里又区分出比较“高级”的财政国家与比较“低级”的财政国家两种类型或者两个阶段, 似乎又取消了将“税收国家”作为“财政国家”低配版的想法或者在前一个阶段的划分。
(二)财政国家与税收国家在概念使用上的不同
比较邦尼等人对财政国家概念的使用与熊彼特对税收国家概念的使用,可以发现,虽然前者渊 源于后者,但二者是在不同层次上加以使用的。对邦尼等人来说,“财政国家”相当程度上只是一个历 史描述性概念,一种处理史料的整体架构,它是历史连续体中的一个阶段。而熊彼特的“税收国 家”,具有内在的本质和思想内容,它代表了性质上不同于中世纪封建国家、构成历史断裂的一种新型国家(即现代国家),而且从领地国家向税收国家的转型(即从传统国家变成现代国家)在所难免。
如果用一个例子来理解二者的区别的话,可以用费正清与列文森在讨论中国现代化过程中使 用的同一个名称但含义却不同的框架(“冲击—回应”)。在费正清等人那里,“西方冲击—中国回应” 这一模式,是一种处理史料的整体结构与一种主导性的观念,可以依此时间框架梳理中国近现代 历史上发生的种种历史事件。而在列文森那里,他对该框架的运用,更具有本质性与深层的人文关 怀,“他认识到,某一民族、社会的存活需要一种新的异质‘真理’,此种真理将否定他们自己所拥有 的传统价值,为此他们会经历一种巨大的精神迷失”。就是说,列文森认为,任何文明或者民族(包括 中国在内)要获得进步,就必须经受某种外来文明挑战,这是具有真理性质的。当然,列文森还同时 关注到,这样的外来挑战会让本土掌握传统价值的知识分子陷入某种痛苦状态。
(三)“财政国家”概念的优缺点
邦尼等人所使用的“财政国家”概念以及构建的四阶段国家模型,在学术界有广泛的影响。由 此产生的众多研究论著,构成了财政政治学学科的文献基础。
就学术发展而言,使用“财政国家”这样的概念,至少有三个优点。
第一,可以区分现代国家的发展阶段。历史学上普遍将 1500 年之后的西方国家划为现代国家,而熊彼特用“税收国家”这一概念表达的无非是从财政收入角度看西方逐渐进入用税收作为主体 收入标志的现代国家。但在研究现代国家时,也需要分期或者划分出阶段来。比如史学界有人用早期现代(Early Modern,15 世纪晚期到 18 世纪末)与现代,来给 1500 年之后的现代国家分期。在财政 史和财政研究上,用“税收国家”与“财政国家”来分期,应该说有助于深化我们对历史的阶段性发 展以及各阶段特征的认识。
第二,财政国家概念突出了政府收入来自大规模借贷的特征,在研究中有助于我们深化认识公 债在现代经济发展和国家生存竞争中的作用。就现代经济发展而言,典型的例证就是葛德雪强调过 的马克思对公债在原始积累中杠杆作用的肯定,正如马克思所言,“公债成了原始积累的最强有力的 手段之一”“公债和与之相适应的财政制度在财富的资本化和对群众的剥夺中所起的重大作用,使 科贝特、达布耳德等许多著作家错误地要在公债和财政制度中寻找现代人民贫困的根本原因”。就国家生存竞争而言,邦尼、马丁·唐顿等诸多财政史学者特别强调,英国之所以在 18-19 世纪能够多 次赢得战争,就是因为能将政府收入流与大规模的借款结合起来以获得可靠的财政收入来源。法 国历史学家布罗代尔也有过类似的结论:“公债正是英国胜利的重要原因。当英国需要用钱的时 刻,公债筹集巨款归它调拨”,它“有效地动员了英国的有生力量,提供了可怕的作战*器武**”。
第三,财政国家概念可以把债券持有人引入现代国家形成的研究范围内,有助于探讨更为复杂 的政治经济关系。比如,在 17-18 世纪的英国和荷兰,为什么政府能够赢得民众信任,以至于可以用 比较低的利率举借大量公债?一旦把债券持有人引入分析框架,就会发现在当时这两个国家中,纳 税人、债权人、议会议员的身份高度重合,这就对国家举债的可信承诺产生良好的影响。就是说,债券持有人往往就是大的纳税人,同时又是国会议员,他们有权决定或者至少可以发挥巨大影响力让 议会决定国家是否举借债务,怎么归还,用什么样的税收来归还。
概念是有用的工具,能让我们的研究足够深入;与此同时,概念也可能是陷阱,会遮蔽掉许多我 们原本可以发现的东西,甚至引我们进入歧途。前者正如上面笔者对“财政国家”概念优点的描述, 而就后者来说,表现在使用“财政国家”概念时需要注意它可能存在着的缺点或者不足。
第一,熊彼特所说的“税收国家”,实际上指的就是现代(资本主义)国家,而这样的国家在财政 收入手段上,已经包含了运用常规税收作为大规模借贷担保的含义。在《税收国家的危机》中,熊彼 特多次描述了税收国家举借债务的性质、可能的界限以及对税收国家的影响。他一再说到,哪怕像 当时奥地利这样深陷大战的国家所举借的大规模公债及增发货币形成的通货膨胀,也不能真正地 摧毁税收国家。为此,熊彼特还设计了一个具体的方案:向主体为资本家(特别是那些发了战争财 的资本家)的群体征收一次性资本税,允许他们用现金、银行存款、股票、战争公债券等形式来缴纳 (若获得的是股权证书就把它拿到市场上交换现金或公债券),最后将因此获得的现金与公债券销 毁,以恢复货币与商品之间的平衡,并大幅减少公债。可见,说“财政国家”概念有助于提醒人们注 意公债在财政收入中的重要作用是对的,但如果说“税收国家”概念忽略掉公债的重要性,则有些 过了。
第二,“财政国家”这一概念及其提倡者,似乎有意无意地在暗示,只要能借债,国家就没有危 机,或者举借债务更有利于国家的发展。这样一来,包括熊彼特在内的历代学者曾经发出的对国家 举借债务的警惕与批判就被忽略了。在维克塞尔、布坎南等众多财政学家看来,税收才是公共产品 的对价,缴纳税收带来的牺牲制约着民众想要获得更多公共产品的意愿。换言之,要获得更好的公 共服务就必须缴纳更多的税收,而想要少交税,就必须承受比较少的公共服务,这样的财政运行才 是健康的,这样的财政制约才是真实的而不是幻觉。如果采用财政国家的概念,就可能忽视掉税收 代价的制约作用,撕裂原有的税收 - 支出间的纽带,而将债务收入作为支持公共服务的正常资金 来源,这样本代人似乎可以无需负担公共服务的成本,而将公共服务的代价推迟给后代人承担。在 这样的“财政幻觉”下,不仅可能会让政府获得充足的资金以至于任意扩大它干预社会的权力,而 且可能造成社会资本的丧失(个人不用为自己负责任、政府不用为未来负责任)。事实上,财政幻觉 支配下政府肆意扩张、利息负担攀升、通货膨胀严重等结果,很有可能等不到后代而不得不由本代 人承受。2011 年前后葡萄牙、意大利、爱尔兰、希腊和西班牙主权债务的危机,最终冲击了这些国家 乃至欧洲各国的经济和社会发展。
第三,使用“财政国家”这个概念,很可能会丢掉熊彼特与葛德雪等人使用“税收国家”概念时 的深刻洞见,即税收国家不仅是推动形成西方现代国家的动因,而且税收国家目前存在的危机还 将继续推动现代国家向下一个阶段发展。由于税收只是财政收入的一种形式,国家还可以通过借 债、国企经营、租金收入等获取财政收入,这样采用“财政国家”概念,就可能失掉“税收”曾有的和 未来可能有的革命意义。就是说,只要国家能获得收入(不管是通过何种形式得到的),似乎一切都 万事大吉,而无需制度的任何改变。
全文刊于《财政科学》2022年第4期,欢迎订阅!
引用转载请注明出处,谢谢!
