许多“志向远大”的连锁企业在前期规划自己的发展目标时经常会出现如下的口号,如“百市千店”、“万店工程”等词汇,首先抛开该目标是否可行的因素,我们会看到他们的口号中都提到了一个字——店。这个字对于特许经营企业来讲尤为重要,因为“店”是特许经营企业复制的根本。如果一个企业想运作好特许经营模式,如果想实现所谓的“百市千店”、“万店工程”,那么该企业自身必须要懂得什么是“店”。
笔者此次重点与大家分享的主题是——店。
对于“店”这个词汇,汉语词典内的解释相对比较简单,也比较直接,即为:出售商品的铺子。对于现如今的市场变化以及市场布局,一个出售商品的铺子可以有很多种存在的形式。有的店面你看得到、摸得着,有的店则看得见摸不着,有的店是直接性的进行商品的出售,而有的店则只用于间接性的产品销售。
但是,无论是上述中的哪一种类型的店面,均是特许经营企业在发展过程中需要重视和应用,而其区别仅在于战略目的不同而已。
首先跟随笔者共同了解下21世纪的“店”究竟有哪些方面的分类:
1 、按照物质结构进行分类
“O2O”模式近一段时间被炒的很火,很多的企业家也在疯狂的、盲目的试水这个模式,至于这个模式是否真的适合现在的企业,笔者在这里不做深入的阐述。仅将“O2O”模式起源之根本进行剖析。
追根述源,“O2O”模式其实就是将单店的功能进行了细分,然后将单店中更适合线上发展的功能放到了线上,将适合于线下发展的功能放在了线下,然后在采用某种运作方式将线上的功能与线下的功能衔接在一起。
如以餐饮店为例:假设一家餐饮店拥有产品展示、现场加工、现场服务、对外宣传、现金交易、客户维系、原料储存、人员培训等功能,如下图所示:

对于上述功能而言,虽然所有的功能都能够在线下进行实现,但是类似对外宣传、客户维系等功能在线上进行扩散则能够起到更好的效果,为此许多的餐饮店开始借势团购网、手机APP订餐系统、网络推广等手段,将线下店因物理因素受到的限制进行缓解。
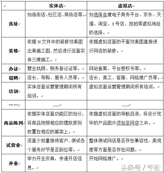
综上所述即可看出,出售商品的铺子为了能够实现盈利的最大化,从而将单店进行了功能性的细分,从而形成独具特色的线上单店与线下单店。因此,单店按照物质结构进行分类开业分为实体店与虚拟店,如下表所示:
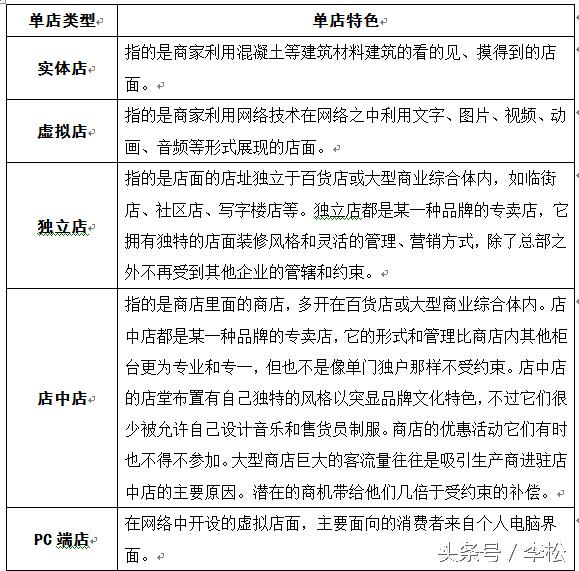
上表所述的店面类型各具特色,如下表所示:
对于上述两种类型的店面来讲,他们的开店基础流程一致,只是在具体的环节上有本质性的区别,如下表所示:

2 、按照特许经营模式划分
上表所述的店面类型各具特色,如下表所示:

3 、按照店面功能划分


4 、按照店面地址划分
5、按照公司的战略规划进行分类

通过上文所述的店面类型可以看出,特许经营企业在进行市场布局时需要因需开店,先想清楚自己为什么要开设这样的一个店面,然后再去开设店面,否则开设出来的店面既不能够给企业产生盈利的效果,又不能够给企业带来其他方面的效益,反而还给企业带来一些没有必要的麻烦。
言尽于此,希望看到本篇文章的特许经营企业能够对“店”有一个更加清晰的认知。
作者:
中国政法大学特许经营研究中心高级研究员
维华商创(北京)企业管理策划有限责任公司副总经理
中国特许经营第一同学会常务副会长