6月10日
是“文化和自然遗产日”
省文旅厅推出
“粤见非遗 潮玩岭南”
10条非遗旅游精品线路
其中
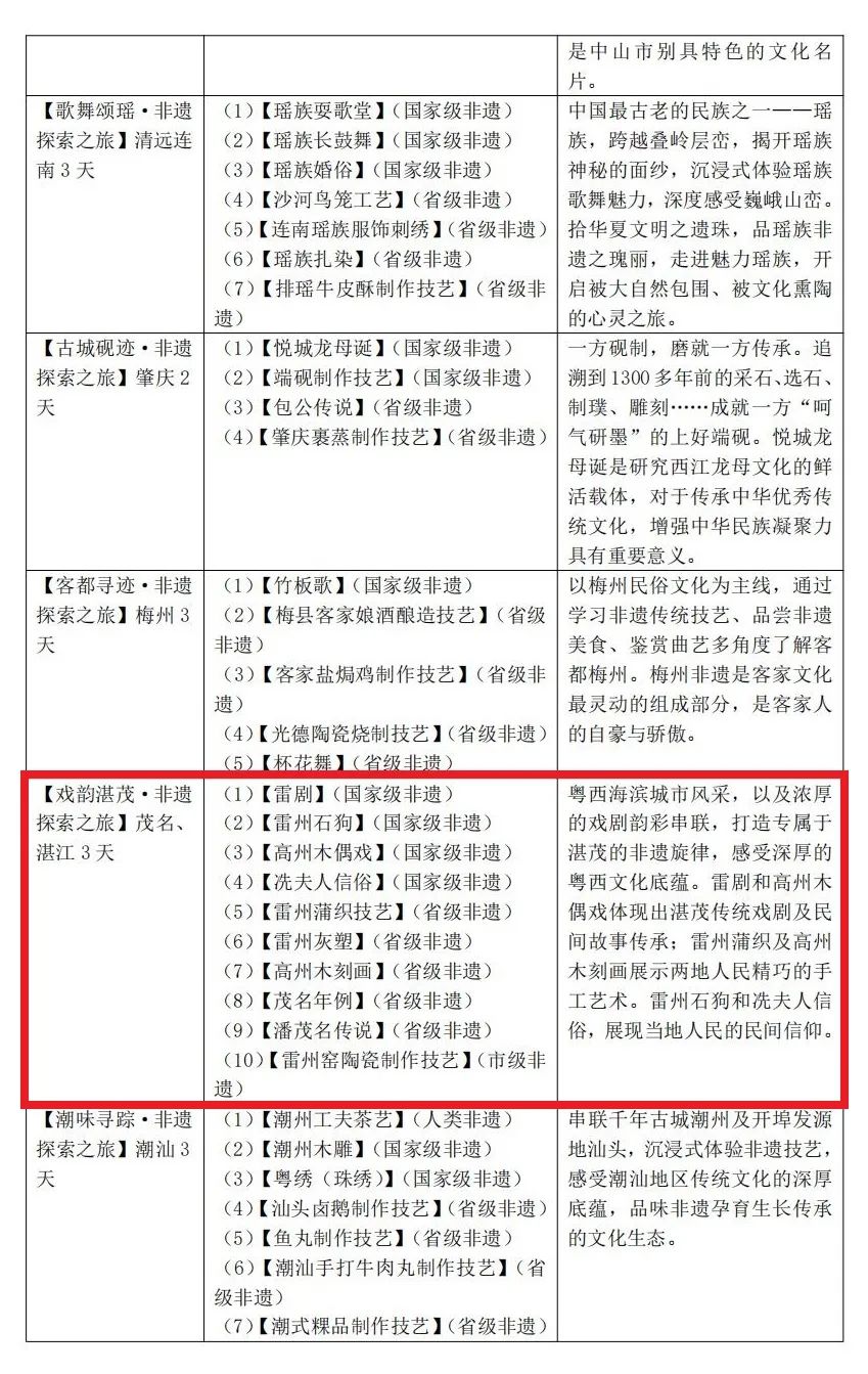
【戏韵湛茂·非遗探索之旅】
茂名、湛江 3 天
涵盖10个非遗项目
是非遗项目最多的路线
此次推出的10条非遗旅游精品线路,目的地包括广州、佛山、东莞、江门、中山、肇庆、梅州、茂名、湛江、潮州、汕头、清远连南等12个城市。


路线中包含湛江5个非遗项目
一起来看看吧
↓↓
涵盖的湛江非遗项目
01
【雷剧】(国家级非遗)

郭龙碧 摄
雷剧是雷州半岛的地方传统戏剧,经过历代雷剧工作者的不断探索、改革,雷剧已拥用80多种腔调,2011年列入第三批国家级非物质文化遗产名录。
对于雷剧的发展而言,从入选国家级非物质文化遗产名录到开启改制之路,从草根文化到登上央视舞台,从雷州半岛到走出国门……雷剧的保护、传承、发展翻出新篇章,迸发出了新的时代文化魅力。
02
【雷州石狗】(国家级非遗)

雷州石狗,广泛分布于湛江市的 雷州、徐闻、遂溪、麻章、赤坎、坡头、东海岛等县市区以及廉江市的东南部 ,是雷州半岛普遍存在的极具地方特色的民俗文化。
石狗雕像是石狗文化的载体,技法以圆雕为主,附加纹饰,间以阴刻、浮雕、透雕等技艺。
03
【雷州蒲织技艺】(省级非遗)

何盈 摄
雷州蒲织是一种以手工方式把蒲草编织成日常用品的传统技艺,具有手工、实用、环保等特点,渊源久远,区域性强,流布区域覆盖整个雷州半岛。
04
【雷州灰塑】(省级非遗)

陈文 摄
据清代《海康县志》记载,雷州灰塑有“门砌以砖石饰以粉素缭以墙垣”的记载,证明雷州地区在明代正德年间重修明伦堂时便运用了灰塑工艺。目前雷州灰塑已被列入广东省非物质文化遗产名录。
灰塑里蕴含着大量的龙元素,例如经立体雕琢而成的双龙戏珠,似腾云驾雾,呼啸而起,形象鲜活灵动、栩栩如生。
05
【雷州窑陶瓷制作技艺】(市级非遗)

郭龙碧 摄
雷州窑是广东四大名窑之一,产品以青黄釉下褐彩闻名,多外销东南亚等地,历经数代的传承和发展,具有鲜明浓厚的雷州半岛民间风情和人文内涵。它集民俗学、绘画、书法、美学为一体,是中国陶瓷发展史中的重要环节 。
每一款精品线路,都根据目的地特点以及行程天数,嵌入4—10项非遗体验活动。游客在旅途中,通过品尝、手作、聆听、观看、感触等多种方式,用“视觉、听觉、嗅觉、味觉、触觉”与经典非遗项目来一次“零距离接触”,沉浸式感受非遗的迷人魅力,弘扬传统文化,赓续古粤文脉。
“文化和自然遗产日”期间,10条非遗旅游精品线路将上线广东省第四届非遗购物节总直播间进行首发销售,为暑假期间广大中小学生研学旅游提供更多的文化选择。
来源:广东省文化和旅游厅、湛江发布、湛江旅游等综合
#我爱湛江红树林#