
市工业和信息化局关于2023年企业技术改造项目扶持计划第一批拟资助项目公示的通知
信息提供日期 : 2023-06-13 17:54信息来源:深圳市工业和信息化局
各有关单位:
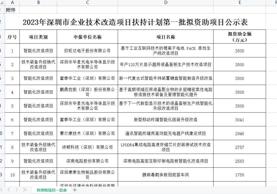
为加强财政专项资金管理,自觉接受社会各界的监督,根据《深圳市工业和信息化局企业技术改造项目扶持计划操作规程》(深工信规〔2021〕7号),现将欣旺达电子股份有限公司“基于工业互联网技术的锂离子电池PACK柔性生产线改造项目”等538个列入2023年企业技术改造项目扶持计划第一批拟资助计划的项目在我局官方网站(http://gxj.sz.gov.cn/)予以公示,向社会广泛征求意见,欢迎社会各界监督。
任何单位和个人对公布的项目持有异议的,请在公示期2023年6月13-21日(7个工作日)内以书面形式(注明通讯地址和联系方式)向我局反映。单位提出异议的,应当在异议材料上加盖本单位公章,并由提出异议单位的员工携带身份证复印件和近期社保缴纳纪录来市民中心现场提交;个人提出异议的,应当在异议材料上签署本人真实姓名(姓名不能打印),我局将对异议人身份和反映情况予以保密。为保证异议处理客观、公正、公平,保护候选单位的合法权益,凡匿名提出异议的,我局将不予受理。
最后拨付项目和金额以资金下达文件为准。
业务咨询处室:深圳市工业和信息化局规划投资处(产业园区发展处)
业务咨询电话:25331216、25331220
异议受理处室:深圳市工业和信息化局政策法规处(产融合作处)
联系电话:88101029、88101490
地址:深圳市福田区福中三路市民中心C区3066室
邮编:518035
特此通知。
附件:2023年深圳市企业技术改造项目扶持计划第一批拟资助项目公示表
深圳市工业和信息化局
2023年6月13日
附件:2023年深圳市企业技术改造项目扶持计划第一批拟资助项目公示表.xlsx


http://gxj.sz.gov.cn/xxgk/xxgkml/qt/tzgg/content/post_10646570.html
更多项目 关注 '深圳政策君“公众号 ,带你了解更多优惠政策
。。。。。
1、深圳市创新创业大赛(最高100万)
2、深圳市创业资助(最高100万)
3、海外留学人员来深创业前期补贴(最高100万)
4、高层次人才补贴(10万-1200万)
5、高新技术企业认定、高新技术企业补贴(20万-300万)
6、研发投入补贴、工业设计专项(10万-300万)
7、设备补贴、重点专项资金、产业链关键环提升(最高5000万)
8、*款贷**贴息(最高100万)
9、社保补贴(最高500万)
10、技术攻关、广东省工程技术研究中心、技术中心(200万-1000万)
11、国家小巨人、省、市专精特新企业认定(20万-500万)
12、国家、省、市知识产权优势/示范企业(20万-75万)
13、原创补贴(游戏企业、文化企业、珠宝企业)
14、营业额增长补贴(10万-2000万)
15、场租补贴等(补贴40%-50% )
。
。
添加工作人员微信
可领取更加详细的《项目办事指南》
- END -
本文部分文字图片来源于网络,版权归原作者所有
如有疑问请私信,我们会尽快处理,谢谢
想了解更多深圳优惠政策(人才政策、高新政策、专利政策、各级政策)请关注 “深圳政策君”公众号。为你了解更多优惠政策!!!感谢您的关注