1.Linux内核是什么?
Linux内核是开源的操作系统,每一个计算机爱好者都有一个写操作系统的梦想。Linux内核就是这样一个开源的,所有代码开发的操作系统。可以在www.kernel.org 里面*载下**到最新的内核代码,并且以及各个版本的更改记录。非常适合每一个计算机操作系统爱好者研究。Linux开源社区也积累了很多全世界优秀的开发者。可以与他们一起研究内核。Linux内核是一个用纯c代码实现的。
2.为什么要学习Linux内核
内核研究现在已经不仅仅是开源社区在研究的。 除了嵌入式方式,芯片厂家,现在很多互联网企业也招聘内核开发者。



还有很多嵌入式,物联网方向的内核开发岗位,小米,晶晨,三星等等。


Linux内核的招聘岗位需求也是很多的。

3.如何入门Linux内核?
对于很多Linux内核爱好者,除了从www.kernel.org里面*载下**代码,*载下**完成以后,解压一下。其他的什么事情也做不了。不知道该如何入门。
接下来,给大家一个入门Linux内核的线路,
一.Linux内核开发环境搭建 1. Linux内核研习与项目实战 专栏介绍 2. Linux内核编译与升级 3. Linux内核学习方*论法** 二 . 项目:Linux内核之Android的Binder实现 4. 进程间通信的六种方式 5. Android为何需要实现binder 6. 内核模块开发操作 7. 进程通信组件,架构实现 8. 系统调用的过程剖析 9. 主次设备号与private_data的作用 10. insmod与模块初始化的流程 11. 模块open的流程与file_operations.open的实现 12. rmmod与模块退出的流程 13. 模块write的流程与实现 14. 模块read的流程与实现 15. poll的实现原理与等待队列wait_queue 16. 模块编译与Makefile编写 17. 内核模块安装与mknod 18. 应用程序编程与内核模块调试 三 .项目:网卡驱动的实现 19. 计算机网卡的作用 20. Linux NIC架构详解 21. Linux net_device, net_device_ops 22. 网卡nic初始化流程 23. 网卡nic退出,释放net_device 24. 网卡nic发送流程实现 25. 协议栈工作队列 netif_wake_queue 26. 网卡nic接收流程实现 27. sk_buff的功能与原理 四,自主思考项目:在自实现的网卡上面,测试C1000k案例
相应视频内容Q
936204305
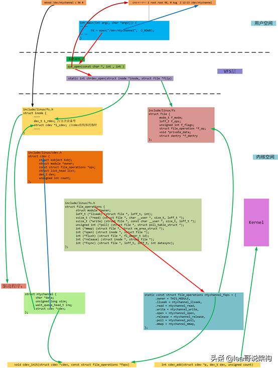
4.视频内容所涉及到的内核架构图



sk_buff工作图


