财务部门的工作是需要规章制度来约束的,这样一来,财务会计及员工都能顺利地解决好工作!
费用报销工作对于财务人员来说,比较繁琐!票据的粘贴,报销的限额以及报销的具体流程等等,都需要财务部给出规定和标准!
下面就跟大家带来了: 完整版2022年财务费用报销制度和流程,附费用报销管理系统 ,实用
完整版2022年财务费用报销制度和流程

第一章节报销的审批流程及实施细则
费用报销流程表



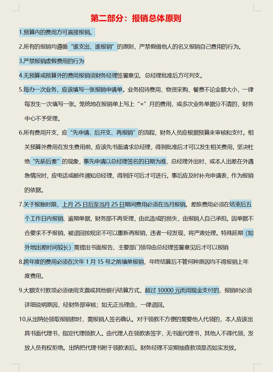
第二章节财务部费用报销的总体原则和实施细则

第三章节费用报销的原始凭证粘贴要求和报销单据填写要求和规范


第四章节主要费用管理规定和实施细则
第五章节费用报销时间规定
……
全自动excel费用报销管理系统


费用报销台账和可视化分析表

费用报销管理台账

费用报销登记表

费用报销明细表

费用报销统计表

……篇幅原因,有关费用报销制度及费用管理表格,就到这里了!
