
● 今日天气

多云转阵雨
4°C-12°C

众志成城,相信终会雨过天晴,
到那个时候再放心出去啊~
天气篇
下周雨水“卷土重来”
气温起伏不大
受冷暖空气共同影响,明天有次小雨过程,主要降水时段将出现在明天夜里,届时湿冷体感将重出江湖,还好持续时间不长,周二就会雨止转阴。

下一次较明显的降水过程将出现在6~7日,其余时间段多以阴或多云天气为主。气温方面,下周气温总体起伏不大,最低在4℃~7℃,最高在8℃~10℃。
数据篇
上海新增8例确诊病例
全国新增2590例确诊病例
市卫健委今早通报:2020年2月1日12-24时,上海市排除新型冠状病毒感染的肺炎疑似病例32例,新增确诊病例8例,具体如下:

截至2月1日24时,上海市已累计发现确诊病例177例。
2月1日0-24时,31个省(自治区、直辖市)和*疆新**生产建设兵团报告新增确诊病例2590例,累计报告确诊病例14380例。
民生篇
最新发现! 新冠病毒存在粪-口传播
武汉大学人民医院和中科院武汉病毒研究所联合研究发现,在新型肺炎患者的大便和肛拭子中也发现病毒核酸。研究团队据此提出,在前期国家权威指南提出的飞沫传播、接触传播的基础上,新冠病毒还存在一定的粪-口传播。

临床医师特别是消化内科医师应高度关注新冠肺炎不典型症状,针对患者呕吐物、粪便等做好个人防护。 轻症患者居家隔离时,应格外重视个人与家庭成员的手卫生,同时尽可能避免与家庭成员共用卫生间。如无单独卫生间,每次使用后可通过*醚乙**、75%乙醇、含氯消毒剂、过氧乙酸和氯仿等脂溶剂可有效灭活新冠病毒的消毒剂,做好居家隔离消毒。
2月1日,深圳市第三人民医院透露,该院肝病研究所研究发现,在某些新型冠状病毒感染的肺炎确诊患者的粪便中检测出2019-nCoV核酸(新型冠状病毒)阳性,提示粪便中可能有活病毒存在。第三人民医院研究人员表示,目前正在做进一步分离病毒的研究。提醒广大市民,戴口罩的同时,要勤洗手,注意个人卫生。
沪高速、机场、火车站入境旅客,
即日起均需提交健康登记表
为做好来沪人员健康信息登记,凡入境的人员需填写来沪人员健康登记表。
友情提醒:走高速返沪的小伙伴们(包括驾驶员和其他车上人员)请在高速公路排队时登录填写。途经道口时,工作人员将查验是否已完成登录。
填写攻略详见↓
①扫一扫海报上的二维码,进入来沪人员健康动态观察系统↓

②点击“来沪人员个人填报”,阅读告知书并填写来沪人员健康登记表并提交↓

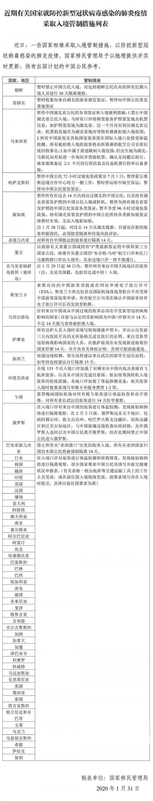
多国调整入境政策
外交部喊你“最好家里蹲”
中国外交部发布通告:截至1月31日,全球共有62个国家对中国人采取针对肺炎疫情防控的入境管制措施
-
有6个国家对中国公民采取签证收紧措施
-
4个国家对中国公民采取入境限制措施
-
5个国家重点对护照签发地为“湖北”及有“湖北”旅行经历的人员进行入境管控
-
47个国家对中国公民采取体温检测、健康状况申报等措施
详情可参考国家移民管理局
做的这张图表↓

国家移民管理局温馨提示:
①如无特殊需要,建议推迟出行时间;
②确有特别情况需出国出境的,应提前了解目的地国家和地区当前对人员入境管理的相关规定,避免因无法入境造成费用和时间损失;
③国家移民管理局确需出境且前往国家、地区允许入境的,应提前到达出境口岸,留出足够时间接受相关部门检查;
④出现感染病状的人员应立即停止出入境旅行并立即就医,如实向有关管理人员说明相关行程和搭载的交通运输工具信息,以便移民管理机构会同有关部门迅速采取排查措施。
产检要推迟吗?孕妇感染咋办?
快告诉身边的孕妈妈和新妈妈
昨天,《妊娠期与产褥期新型冠状病毒感染专家建议》正式发布,针对孕产妇与新生儿相关防护与治疗作出了权威的建议。
1、有否必要推迟孕检?
是否需要推迟产检,需要根据孕周、产检内容、妊娠风险评级以及孕妇的自我管理能力综合判断。

2、对孕妇来说,确诊的手段是什么?CT检查会否致畸?
孕妇诊断新型冠状病毒肺炎的标准与非孕妇相同。
很多人对孕期的肺部CT检测有顾虑,根据文献报道,孕妇接受胸部CT或CT肺动脉造影时,胎儿受到的照射剂量远低于致畸剂量。因此,对于疑似病毒感染的孕妇,可在充分保护腹部的情况下使用CT进行胸部检查。
3、 如果出现了相关症状,什么情况下需要去医院?
大致可以分为产科因素和非产科因素两种情况。前者建议产科首诊,后者建议至指定医院的发热门诊就诊(该医院最好有产科)。
①产科因素
-
胎膜早破、阴道流血、宫缩等
-
头痛、腹痛、胎动异常等
②非产科因素
-
如果14天内有疫区或者患者接触史,舌*体下**温(不推荐腋*体下**温)超过37.3℃,伴有咳嗽、乏力等临床表现,应该及时就诊
-
如果14天内有疫区或者患者接触史,体温正常,但有呼吸短促、胸闷或者经皮氧饱和度下降,应该及时就诊
-
没有疫区或患者接触史,体温超过38℃,应该及时就诊

4、妈妈确诊感染,新生宝宝需要隔离吗?
产妇确诊感染,新生宝宝需要隔离,进行评估。产妇与新生儿分开隔离,不可同处一室。
母乳妈妈感染病毒,还能继续母乳吗?
确诊孕妇的胎盘可以自行处理吗?
更多详情戳我了解→
防疫期间临牌超有效期怎么办?
已约驾考如何取消?解答在此
已预约机动车驾驶人考试的应该怎么办?新车临牌超过有效期怎么办?这些防疫期间车主们想问的问题,市公安局交警总队作出权威解答↓
新车临牌超过有效期怎么办?
新车临牌超过有效期,已申领过1次的,可以通过“上海交警”APP或“随申办市民云”APP申请办理第2次。此外,需要转到外地的机动车,因防疫期间无法到转入地办理转入手续,临牌超过有效期的,可向转出地车管所提出核发临牌申请。

已预约机动车驾驶人考试的应该怎么办?
公安交警部门已对所有已经预约机动车驾驶人考试的考生或已提交预约考试申请但未确认预约结果的统一做取消处理,不计入考试次数、不重复缴纳考试规费、不影响再次预约排序。待考试业务恢复办理后,考生可登录约考平台重新预约考试。
如果这几天要办理办理车辆和驾驶证业务,该怎么办?
社会上牌点、机动车安检机构等服务网点是否受理业务?
更多详情戳我了解→
申城各大演出场所取消
或延迟二月演出
沪上多家剧院、剧场公布了演出调整计划:
-
上海大剧院将取消2月10日至2月29日所有演出及公共文化活动
-
美琪大戏院近期6项演出将延期或取消
-
上海儿童艺术剧场2-3月份演出将暂停
具体场次详见↓

吃外卖有感染风险吗?
专家三句话回应
中国疾控中心消毒学首席专家张流波表示:
①病毒主要的传播途径是通过呼吸道、飞沫传播,通过食品直接来传播的风险较小,到目前为止没有明确证据证明病毒通过外卖、快递传播;
②收到外卖后,要做手卫生,并把外壳作为垃圾扔掉;
③对包装盒等物品表面用纸巾擦拭消毒。

金山铁路今起8天运行调整
金山卫站两个出入口关闭
2月2日-9日金山铁路列车开行方案进行调整。即日起,金山线对进出站旅客测量体温,金山卫站北进站口、北出站口关闭,金山4路、金山7路、金山10路临时性搬迁至金山卫站南广场(东站及西站),恢复日期待定。详见

来源:上海发布、上海预警发布、新华社、东方网、周到上海、新闻联播、中国新闻网
本期编辑:茅轶婧
隔离不隔心,隔离不隔爱!