
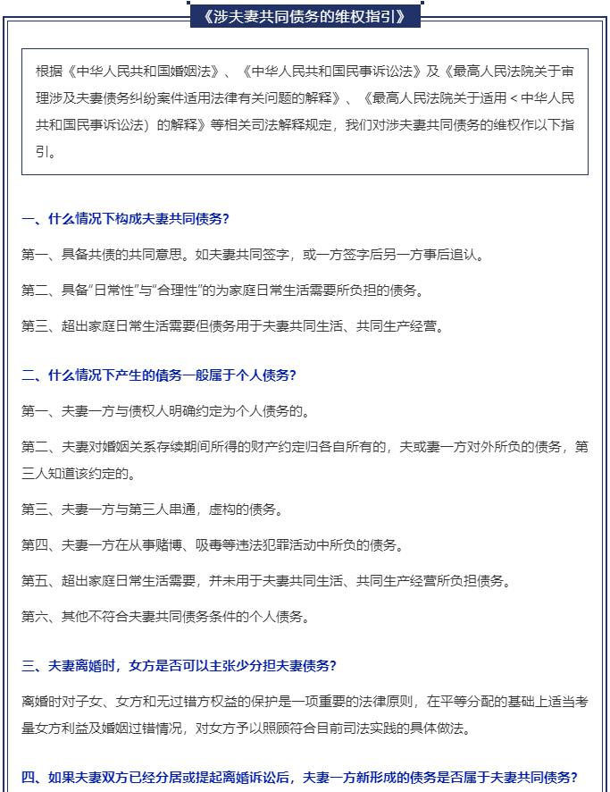
许昌一市民刘女士2018年8月已与前夫赵先生离婚,却于两年后接到一起诉状,要求其偿还与前夫的“夫妻共同债务”,债务究竟该不该刘女士偿还?近日,河南省许昌市魏都区人民法院审结了这起令刘女士困扰不已的案件。
案情回顾
刘女士与赵先生于2004年8月结婚,后两人感情破裂,于2018年9月在民政部门办理离婚。不料2020年7月,刘女士却收到胡先生以民间借贷纠纷为由对赵先生、刘女士提起诉讼的传票。

据胡先生诉称,赵先生自2013年起陆续向其借款1400000元,并提供了部分向赵先生的转账记录。后赵先生陆续向胡先生还款200000元。2014年5月1日经双方算账,赵先生尚欠胡先生借款本金1200000元未还,并出具借条一份。后经胡先生多次催要,赵先生至今未还,胡先生遂于2020年5月诉至魏都区法院,请求判令赵先生、刘女士立即连带向其偿还借款及利息为由,将二人告上法庭。
审理经过

魏都区法院经审理后认为,合法的借贷关系应受法律保护。赵先生向胡先生借款后未还是引起纠纷的主要原因,应承担相应的民事责任。赵先生向胡先生出具借条系真实意思表示,故胡先生要求赵先生偿还借款本金的请求合法,予以支持。关于利息问题,原告请求自诉讼之日起至实际偿还借款之日止,按照全国银行间同业拆借中心公布的*款贷**市场报价利率计算的请求符合法律规定,予以支持。
关于刘女士是否承担连带还款责任的问题,虽上述借款发生在二被告夫妻关系存续期间,但刘女士并未在借条中签字,且出借款项已超出家庭日常生活需要,同时原告亦未提供证据证明该债务用于夫妻共同生活,共同经营或者基于夫妻双方共同意思表示,故原告要求刘女士对上述借款本金及利息承担连带还款责任的请求证据不足,且理由不充分,不予支持。

判决结果
最终,魏都区法院于8月3日依法判决赵先生于判决生效后十日内偿还胡先生借款本金1200000元并支付逾期利息,驳回胡先生其他诉讼请求。



来源:豫法阳光