从三月以来的土拍总是揪着海门市民的心,特别是一直看着房地产市场还未买房的刚需人群,土拍市场的火热成为调控海门房地产市场,抑制房价过快增长的不稳定因素
3月20日

在土拍市场上出现众多不利声音的环境下,第一中学南地块,在众多房地产开发公司争抢392轮后,创下当时土拍新纪录,似乎一个新的土拍阶段到来
4月19日

CR19003地块土拍表现抢眼,在众多房企大战409轮后,又一次突破了海门土拍的地价记录
5月23日

一波未平一波又起,熙悦·天玺东侧地块,在土拍火热的海门,再一次留下了重重的烙印,最终突破楼面价记录落锤,成交地价也高达15322元/㎡
6月5日

万众期待的起拍价7007元/㎡的CR19008,最终以一年以来较高位溢价率89.8%成交最终锁定在地价13297元/㎡,作为海门少见的“分体”地块土拍,海门弘謇中学西侧折算楼面价高达9000+,让消费者不得不重新审视这个区域
6月13日

年中土拍的高潮,CR19009地块成交地价,一路飙升至19088元/㎡,让众多关注海门土拍的消费者始料未及
几乎每一次城区内经营性地块的土拍都能掀起关注海门房地产市场的人群一次不小的轰动,一方面是沉寂了许久的房地产市场迎来了回温的讯号,对于房地产市场的关注度迅速上升,另一方面是在目前的房地产市场情况下,海门土拍呈现的是更为夸张的成交与更为激烈的争夺,使得房地产对于未来预期提升,消费者的恐慌心理得到了进一步放大

是的!没错!CR19010地块正式挂牌上市,作为新挂牌上市的地块,CR19010地块此次究竟有何亮点?
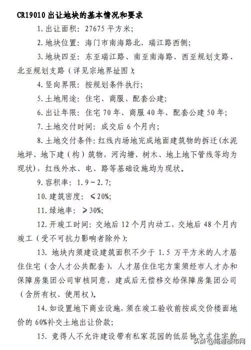
CR19010地块位于南海路北、瑞江路西侧,使用权面积27675平方米,容积率高达1.9~2.7,是目前海门土拍市场难见的高容积率地块,起拍价9570元/平方米,折算楼面价约3544元/平方米
在5月的中国(杭州)城市土地展中,海门推介的27个优质地块就出现了CR19010的身影,作为新教育小学东侧地块,南侧即前不久拍出19088元/平方米逆天单价的CR19009,区域内邻里中心、欧尚超市、龙信广场、商和广场等商服配置较为丰富

从目前海门土拍成交的楼面价趋势来看,虽然起拍价较低,但是很有可能后劲十足,极有可能冲击前不久刚创下的地价记录,但是一切前提都建立在地块为普通商住开发商品房
那么CR19010究竟有没有什么其他特殊的用途呢?

从出让地块的基本情况和要求中我们在其中第13条内容中得知“地块内须建设建筑面积不少于 1.5 万平方米的人才居 住住宅(含人才公共配套),人才居住住宅方案须经市人才办和 保障房集团公司审核同意,建成后无偿移交给保障房集团公司 (含所有权、使用权)。”
总面积27675平方米的CR19010按照1.9~2.7的容积率计算,1.5万平方米的人才居住住宅占据了大致20.1%~28.5%的总建筑面积,体量还是相当可观的,而且要求建成后无偿移交给保障房集团公司,这无形当中增加了开发商的总体成本

△网络配图
人才住宅计划与海门人才发展计划一定是密不可分的,作为留住人才、吸引人才的筹码之一,人才住宅或许能够解决人才留海很关键的住房问题,对于人才流失的海门来说的确是一个创新之举
你怎么看待此次的CR19010地块,你认为该地块的土拍会给我们带来什么不一样的感觉,人才住宅究竟是高技术人才还是类似武汉面对大学生回海的购房问题,你怎么看待海门“留不住的大学生”问题……