在旅游经济的推动下,住宿成为了继餐饮、旅游后第三个热门行业。住宿业的强势升温给足了民宿业主的力量和信心,随着住宿业态的形势和发展,民宿也进入了3.0时代,作为有闲置房的业主,住宿行业的回暖及房源入住率的大幅度提升,许多业主想加入到民宿行业里。从未涉及民宿行业的人只看到民宿赚取超高的收益,憧憬民宿美好的未来,却不懂房子的装修设计、线上运营中如何获得更多客源、民宿日常维护保洁怎么执行这几个问题,下面我们来讲讲将闲置房做民宿,怎么做好这三点。

一、房子的装修设计、软装配置
房子装修风格与软装设计是房子最直接的竞争力,我们在选*民择**宿的时候,第一点就是看房子的照片,照片最直观的一个呈现就是房子的装修与设计,这也是客户要不要继续点开详情页了解的关键。

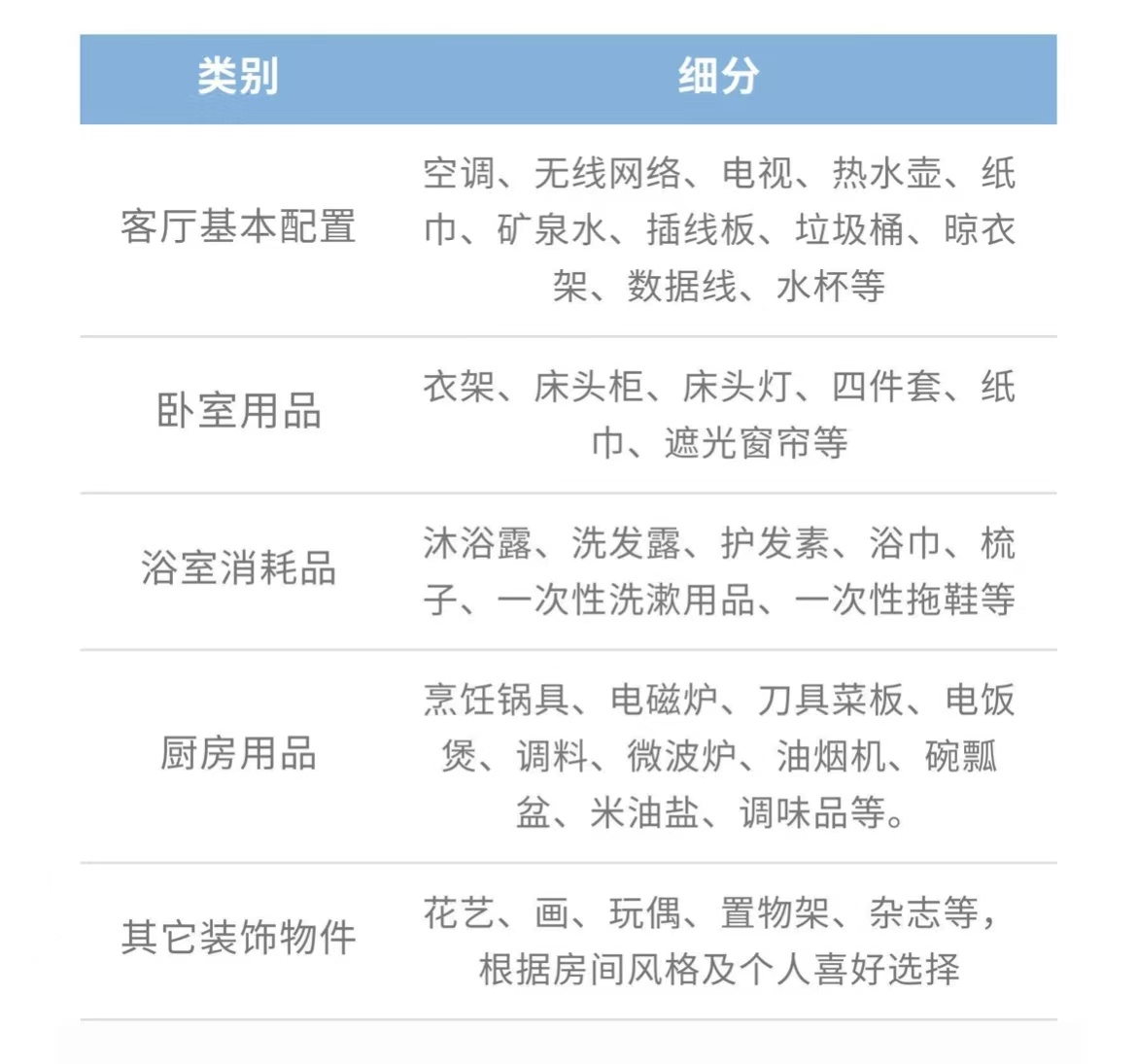
通过民宿基础的改造,达到做民宿的标准,使其更加精致、舒适,可以将民宿设计改造不同风格;其次配置日常生活所需的物品,以确保旅客的居住舒适度,以及配置一些必要的小电器,比如吹风机、热水壶、加湿器等,也可以添加一些娱乐设备,比如投影仪、蓝牙音箱等,以提高旅客的住宿体验。
二、如何获客、提升入住率
掌握市场,做好智能调价。在匹配民宿服务质量和民宿性价比的同时,还要考虑民宿的价格计算,合理把握本地市场的竞争优势,科学设置价格策略,以求达到客房的入住率,保障更多的收益。

民宿软件管理与OTA配合平台的使用。将民宿房源推广到各大平台,增加民宿的曝光量与排名位置;通过私域与公域流量池宣传你的民宿,吸引更多潜在住宿群体。
提供贴心的服务,除线上咨询和线下管家接待之外,也可以根据自己的实际情况,提供个性化的服务,例如金牌早餐、摆渡车接送服务、景点推荐、代买代送等,能够有效地满足客人的需求,提升客人的住宿体验。

如果要将自己闲置房源做民宿,需要从事上线前的准备工作,到后面推广宣传等等都需考虑到位,当然,您也可以选择一家专业的托管代运营公司--甲弟星罗民宿,从前期的设计、改造到后期运营及服务提供酒店式标准化、民宿品牌化的整体解决方案,我们是全国合作1000+民宿房东代运营服务企业,是加盟业主增收创收的平台,如果您也想做民宿,快来私信我吧。