
1、起升系统为了起下钻具、下套管以及控制钻头送进等,钻机装有一套起升机构,它主要由主绞车、辅助绞车(或猫头)、工作刹车、辅助刹车、游动系统[包括钢丝绳、天车、游动滑车(简称游车)和大钩]以及悬挂游动系统的井架组成。另外,还有起、下钻操作使用的工具及设备,如吊环、吊卡、卡瓦、大钳、立根移运机构等。
井架是钻采机械的重要组成部分之一,如图3-36所示,它在钻井和采油生产过程中,用于安放和悬挂天车(图3-37)、游车、大钩、吊环、吊钳、吊卡等起升设备与工具,以及起下、存放钻杆、油管或抽油杆。

图3-35
钻井系统1—水龙头;2—方钻杆;3—绞车;4—转盘;5—天车;6—井架;7—游动滑车;8—大钩;9—水龙带;10—立管;11—动力机;12—泥浆泵;13—泥浆池;14—泥浆槽;15—水泥环;16—套管;17—钻杆;18—井眼;19—泥浆流;20—钻铤;21—钻头

图3-36
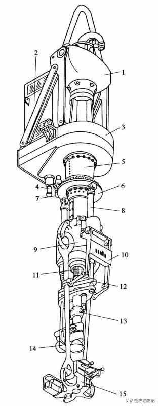
钻井地面设备1—天车;2—悬臂吊绳缆;3—钻井大绳;4—二层台;5—游车;6—顶驱;7—井架;8—方钻杆;9—司钻偏房;10—防喷器;11—水箱;12—电缆托盘;13—发电机组;14—储油罐;15—电气控制房;16—泥浆泵;17—泥浆桶箱;18—泥浆罐;19—泥浆池;20—离心器;21—振动筛;22—节流管汇;23—管子坡道;24—钻杆架;25—蓄电池绞车是钻机的核心部件,如图3-38所示。绞车不仅用于起下钻具和下套管,还用于在钻进过程中控制钻压,以及井架的整体起立。带捞沙滚筒的绞车还负担着提取岩心筒、试油等工作,绞车往往还充当转盘的变速机构或中间传动机构。
钻机的绞车、转盘和钻井泵交替工作,各工作机器经常启动和停车,因此这些传动系统中的离合器操作频繁,尤其是在深井进行起下钻操作时。目前主要采用的刹车是液压盘刹,如图3-39所示,直流电动钻机和链传动钻机还要使用辅助刹车,一般的牙嵌离合器、手控摩擦离合器都不能满足如此繁重的操作要求,通常采用调速传动的电磁离合器。

图3-38 绞车

图3-39 液压盘刹
1—刹车盘;2—安全钳;3—工作钳;4—绞车滚筒图3-40是老式刹车机构图。刹车时,操作刹把4转动传动杠杆3,通过曲拐拉拽刹带1活动端使其抱住刹车鼓2。扭动刹把手柄可控制司钻阀5启动气刹车。气刹车起省力作用。平衡梁6用来均衡左、右刹带松紧程度,以保证受力均匀。当刹块磨损使刹带与刹鼓间隙增大导致刹把的刹止角过低时,可通过调整螺钉7调整到初始间隙。刹带1是由弹簧板制成,用带弹簧的螺钉挂在绞车外壳上,不工作时可均匀脱离刹车鼓;耐热耐磨的刹车块则铆在钢带上。美国绞车广泛采用双杠杆机构,力比大,操作非常省力。
下钻过程中会产生大量的动能,单靠绞车的刹带不能完全胜任这些能量的转化工作,在深井钻机中,水刹车或电磁刹车等辅助刹车起着很重要的作用。
为了起、下钻具和旋卸钻具,需要使用吊钳、吊卡和卡瓦等手动井口工具。吊钳由几个镶有牙板的钳头和钳柄组成,它们之间用铰链互相连接。吊钳用来旋卸钻杆、钻铤等组成钻柱的各类下井工具的连接螺纹,如图3-41所示。吊钳都是内外两把(一正一反)成对使用,用猫头绳来旋扣。吊卡用来悬持、提升和下放钻柱。吊卡的内径比钻杆外径略大,但比钻杆接头的外径小。工作时卡住钻柱接头,以便进行起、下钻。当旋接或卸开钻柱时,位于井内的那段钻柱必须暂时悬挂在转盘上。装入转盘补心中的卡瓦是用来卡住钻杆并悬持钻柱的。

图3-40 刹车机构示意图
1—刹带;2—刹车鼓;3—杠杆;4—刹把;5—司钻阀;6—平衡梁;7—行程限制螺杆;8—气丝;9—弹簧
液压套管钳随着深井、硬地层及海洋钻井数量的迅速增加,起、下钻操作的工作量显著增加。用上述手动井口工具旋卸螺纹体力消耗大、工效低,又不安全,迫切需要改进。目前,已有多种形式的动力大钳和动力卡瓦广泛用于钻井生产中。加快了起、下钻速度,减轻了工人的劳动强度,为进一步实现钻井工作的全盘机械化、自动化打下了基础。
2、旋转系统为了转动钻具以不断破碎岩石,钻机还配备有顶驱(老式钻机采用转盘,如图3-42所示)和水龙头,井下配有钻杆柱和钻头等,有时也使用井底动力钻具。

图3-42 石油钻机转盘

图3-43 挪威DDM-650顶驱钻井系统
1—水龙头;2—电动机;3—齿轮减速箱;4—机械齿轮箱;5—钻杆操纵接头;6—钻杆操纵旋转环;7—吊卡位置电动机;8—液压缸;9—悬挂器;10—吊卡游动动作器;11—伸缩接头;12—伸缩接头支承组;13—遥控内防喷阀;14—扭矩扳手;15—钻杆吊卡
多年来,石油钻井一直是依靠钻机的转盘带动方钻杆和钻具、钻头旋转进行钻井作业的。近年来,随着钻井装备技术的不断发展,为了更好地满足钻特殊工艺井的需要,20世纪80年代,国外研制出一种将水龙头与马达相结合,在井架空间的上部带动钻具、钻头旋转,并可沿井架内安放的导轨向下送进的钻井装置,同时配备了钻杆的上卸螺纹装置,可完成井下钻柱旋转、循环钻井液、钻杆上卸、起下钻、边起下边转动等操作。将该装置悬持在游动系统下面直接旋转钻具并沿井架内专用导轨向下送进,从而取代转盘和方钻杆,完成旋转钻进、循环钻井液、接钻杆和上卸钻柱等各种钻井操作。因此,顶驱钻井系统主要由水龙头钻井马达总成、导向滑车总成和钻杆上卸扣装置三部分组成,如图3-43所示。
因该装置在钻机的游车之下,驱动的位置比原转盘位置要高,所以称为顶部驱动钻井装置。顶部驱动钻井装置可接立柱(三根钻杆组成一根立柱)钻进,省去了转盘钻井时接、卸方钻杆的常规操作,如图3-44所示,节约钻井时间20%~25%,同时,减轻了工人劳动强度,降低了操作者发生人身事故的风险。使用顶部驱动装置钻井时,在起下钻具的同时可循环钻井液、转动钻具,有利于钻井中井下复杂情况和事故的处理,对深井、特殊工艺井的钻井施工非常有利。顶部驱动装置钻井使钻机的钻台面貌为之一新,为今后实现自动化钻井创造了条件。
3、循环系统为了随时用洗井液清除井底已破碎的岩石以保证连续钻进,钻机配备有如图3-45所示的循环系统。它包括钻井泵、地面管汇、泥浆池和泥浆槽、泥浆净化设备、调配泥浆设备等,在喷射钻井和涡轮钻井中,循环系统还担负着传递动力的任务。钻井泵用于钻井时循环泥浆,目前采用的基本形式为往复泵。因此,钻井泵可作为往复泵的一种典型。

图3-44
利用顶驱接单杆钻杆下部的连接部分为钻头,是破碎岩石的主要工具,图3-46为三牙轮钻头,主要由牙爪(也称巴掌)、牙轮、轴承组成。此外,还有用油润滑轴承的储油补偿系统、密封件以及用于喷射钻井的喷嘴。牙轮钻头的牙轮上分布有牙齿,如果牙齿是用铣刀在钻头体上铣制而成的,称为铣齿或钢齿钻头;如果是用硬质合金(钨钴合金)镶在牙轮上的,称镶齿钻头。三牙轮钻头的3个牙轮外形不同,一号牙轮外形完整,二号牙轮锥顶截掉一些,三号牙轮截顶较大。牙轮钻头所用轴承有滚动和滑动两类,滑动轴承径向尺寸小。轴承需采用密封,防止泥浆和砂屑进入轴承腔内。
现在普遍应用的一种新型钻头是具有镶硬质合金、轴承密封、滑动轴承和喷射孔眼的“四合一”钻头。牙轮钻头在井底工作时,牙轮既绕钻头轴线公转,又绕自身轴线自转,而且在井底还有滑动。因此,牙轮钻头破碎岩石的方式是冲击、压挤、剪切等的联合作用。牙轮钻头既能钻软地层又能钻硬地层。可根据地层特征、岩性硬度级别选择不同的牙轮钻头。

图3-45 循环系统
图3-46 三牙轮钻头结构l—钻头体;2—牙爪;3—牙轮;4—水眼板;5—塞销;6—滚柱;7—滚珠;8—定位销钻井泵工作原理是发动机通过皮带、齿轮等传动部件带动泵的主轴旋转,与主轴连接的连杆带动活塞在活塞缸内往复移动,缸内形成负压,吸水池中的液体在液面大气压力作用下,挤开吸入阀,进入缸内,直到活塞移到最右边位置为止(图3-47)。这一工作过程,称为泵的吸入过程。当活塞移到最右边位置(即曲柄转过180°)后,活塞开始向左移动,液缸内液体受挤压,压力升高,因而吸入阀关闭,排出阀被挤开,液体被活塞推出,经由排出阀和排出管进入排水池。这个工作过程称为泵的排出过程。

图3-47 三缸钻井泵往复泵在石油工业中的应用很广泛,石油矿场上常需要在高压下输送高粘度、大比重和高含砂量的液体,而流量相对不大,从各种泵的工作特点对比中可以看出,往复泵比较适用于这种情况。往复泵在钻井时用于循环泥浆和注入固井水泥。在采油时,用于原油输送、洗井、注水及地层压裂。抽油设备中的深井泵也是一种特殊结构的往复泵。所以,往复泵是石油矿场通用且关键的设备之一。
钻井过程中,井底产生的钻屑由钻井液带到地面,并要求将钻屑从钻井液中及时清除出去。振动筛是钻井必备的几种清除钻屑的设备之一,其工作原理是激振电动机旋转带动偏心轴运动,引起筛子振动实现分离钻屑的作用,如图3-48所示。
4、其他辅助设备(1)动力设备。
动力设备是驱动绞车、转盘、钻井泵等工作机的动力设备,有的是柴油机,有的是交流或直流电动机。

图3-48 自同步直线筛1—激振器;2—筛箱;3—筛面;4—支撑弹簧;5—激振电动机(2)传动系统。
传动系统的主要任务是把发动机的能量传递和分配给各工作机。由于发动机的特性与工作机要求的特性有一定差距,因此要求传动系统必须包括减速、并车、倒转、变速等机构。有时在机械传动的基础上,同时还要有液力传动,液压传动或电传动装置(电磁离合器)等。
(3)控制系统。
为了指挥各系统协调地进行工作,在整套钻机中还装有各种控制设备,如机械、液动或电控制装置,以及集中控制台和观测记录仪表等。
(4)底座。
底座包括钻台底座、机房底座和钻井泵底座等,车装钻机的底座就是汽车或拖车底盘。
(5)辅助设备。
辅助设备一般包括空气压缩设备、钻鼠洞设备、井口防喷装置、辅助发电设备(供机械化装置、压风机及照明用电时用)与辅助起重设备、活动房屋(材料库、修理间、值班房等),在寒冷地区钻井时还需配备保温设备。
防喷器是石油钻探过程中打开高压油气层,确保安全生产的重要设备。防喷器根据职能的不同可分为双闸板(两用)防喷器、旋转防喷器和万能防喷器。钻井过程中如果突然遇到高压油气层,可以用双闸板或万能防喷器进行封井,防止发生井喷事故,当钻具全部取出井后,可以用万能或者全封闸板防喷器进行封井,将万能与双闸板防喷配合使用,可以实现边喷边钻作业。钻开高压油气层时有可能发生井喷,引起严重事故。为了在井喷发生时能控制井内钻井液和油、气、水的喷出,通常在钻台下面安装防喷器。
目前国内外生产的钻机上都配备整套较完善的防喷器系统。一般每台钻机配备3~4套防喷器,如闸板防喷器、旋转防喷器和万能防喷器等。闸板防喷器有单闸板、双闸板和三闸板三种。按闸板的结构不同又有孔闸板、盲闸板和剪刀闸板三种。孔闸板的芯子中心有孔,钻井过程中发生井喷时,可将钻柱与套管之间的环形空间封闭,防止井内的钻井液、油、气、水喷出,也称为钻杆防喷器。盲闸板防喷器也称为全封闭防喷器,其芯子可直接把井口封闭,用在井口无钻杆的情况下。剪刀闸板可以在紧急情况下剪断井中的管子,以保证井口安全。

如图3-49所示的闸板结构示意图,(a)为全封闸板,(b)为半封闸板,故又称两用防喷器(全封、半封);当井内有钻具时,可封闭套管(或井壁)与钻具间的环形空间,称为半封;当井内无钻具时可封闭井口,特殊情况下配以剪刀闸板可切断钻具封井,称为全封。在关井的情况下,可通过旁侧出口连接管汇进行钻井液循环、节流放喷、压井等作业。闸板由橡胶芯子、闸板体、盖板和螺钉组成。闸板体由合金钢制成,能承受高压力;橡胶芯子有较高的强度和韧性,保证高压下密封性能良好。
图3-49 闸板结构示意图旋转防喷器的结构特点是:橡胶芯子可以在抱紧钻杆的情况下随钻杆一起旋转,从而能够在封闭钻杆与套管环形空间的同时,满足边喷边钻的工艺要求。万能防喷器的胶皮芯子能在几秒钟内对任何钻具进行封闭,争取宝贵的抢险时间。当钻机上配备有闸板防喷器、旋转防喷器和万能防喷器三类防喷器时,它们既可以单独使用,也可以重叠使用,可以实现边喷边钻、不压井起、下钻和反循环钻井等钻井新工艺。大多数防喷器都配有手动和液动两套控制装置,以便在紧急情况下远距离控制。
