

从目前所发布的政策文件看,无论是《关于推荐生态环境导向的开发模式试点项目的通知》(环办科财函〔2020〕489号)提到的“探索建立产业收益补贴生态环境治理投入的良性循环”,还是《关于同意开展生态环境导向的开发(EOD)模式试点的通知》(环办科财函〔2021〕201号)中“强化项目收益内部反哺机制、加大从产业收益对生态环境治理的反哺力度”,均在 反复强调EOD项目中产业收益对生态环境投入的补贴、反哺 。

目前,EOD项目正外部性价值的内部化主要路径可能包括但不限于: 土地溢价、产业运营反哺分成收益、资源补偿及对价、经营性收入及其他收入、政府购买服务、股权转让所得等 。
1 产业运营收益
EOD的核心内容之一为“反哺”,即效益内部平衡。将生态环境治理带来的经济价值内部化,解决环保前期投入的资金问题,项目整体收益与成本平衡,自给自足。《关于推荐生态环境导向的开发模式试点项目的通知》(环办科财函〔2020〕489号)提出,实现关联产业收益补贴生态环境治理投入,生态环境治理与关联产业一体化实施,创新生态环境治理投融资渠道。
表1 部分试点项目产业导入内容

资料来源:公开资料整理
项目实践中,产业运营收益主要指的是项目建成后,社会资本方通过特许经营或者在政策允许范围内进行相关产业导入,如:培育商业综合体、康养、文旅等产业以获得相应的运营收入。产业运营收益主要包括:生态产业开发收益、工业厂房租赁收益以及相关配套设施收益等。例如, 首批EOD试点项目——日照水库流域生态保护与产业发展项目 ,该项目通过水库周边生态湿地修复治理及河道整治,提高库区水源涵养能力,保障城区水源安全。同时,通过统筹开展高标准农作物规模化有机种植,根据当地土壤、气候特点,科学引入榛子、苹果等价值较高的经济作物,以延长产业链、打造区域品牌等方式,提升地方农产品的附加价值,构建起以项目收益反哺生态建设的可持续发展产业链条。
除此之外,类似案例还有 库布其沙漠EOD试点项目 ,通过马铃薯种植、深加工产品的销售以及光伏发电上网获得收益。安徽和县憨山EOD项目,获得矿山修复过程中产生的尾矿废石资源处置权及项目景区运营权。鞍山向山地区EOD项目,经营性收入包括固废垃圾填埋、种植经济林、停车场运营、文旅项目开发和运营等。
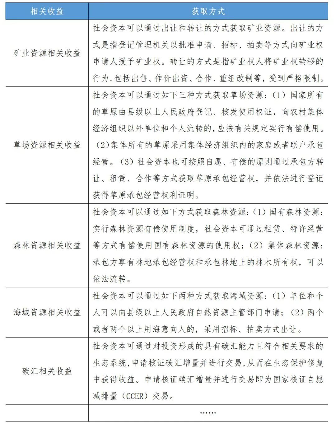
表2 EOD项目相关收益权获取方式

2 土地资源收益
(1)土地增值收益
土地增值收益指的是通过EOD项目的实施,以区域内生态环境提升吸引相关基础设施配套以及产业配套建设,推动人口加快集聚,继而提升土地价值升值,增加土地出让收益。目前,通过环境改善实现土地增值,再分享土地一级出让收益或者地产开发来实现资金需求平衡是当前EOD模式的核心,这也是最直接、快速的收益模式。例如, 天津蓟运河全域水系治理EOD开发项目 ,采用土地增值收益分成的模式,使社会资本在开展生态修复后可按比例分享土地增值收益。
但项目*绑捆**土地增值收益后,可能将EOD项目做成生态环境治理类项目与地产项目的组合,没能将生态导向纳入项目前期规划、建设、运营、产业导入的全盘考虑,因此缺乏可持续发展的能力。2021年生态环境部明确提出“禁止将土地出让金等政府财政收入纳入项目收益”。2022年生态环境部印发《生态环保金融支持项目储备库入库指南(试行)》(环办科财〔2022〕6号)又进一步明确“不以土地出让收益等返还补助作为项目收益”。自此,土地出让收入已无法作为项目收益。
(2)土地指标收益
土地指标收益指的是结合国家现有政策,对区域内土地进行整治,实现未利用地转为耕地,获得“占补平衡”指标,通过转让耕地“占补平衡”指标获得收益。2021年国务院办公厅《关于鼓励和支持社会资本参与生态保护修复的意见》提出:“社会资本将修复区域内的建设用地修复为农用地并验收合格后,节余指标可以按照城乡建设用地增减挂钩政策,在省域范围内流转使用。”该规定为解决当地政府财政资金不足起到重要作用。
例如, 巴中革命老区振兴发展及巴河治理EOD项目 (A包)在招标文件中明确规定,项目回报机制包括:增减挂钩指标预收购收入(巴中秦鼎实业有限公司为巴中市城乡建设用地增减挂钩指标、耕地占补平衡指标收购平台。截止合作期第八年年底,增减挂钩指标收购总数量不低于2万亩,交易价格暂按27万元/亩计)。
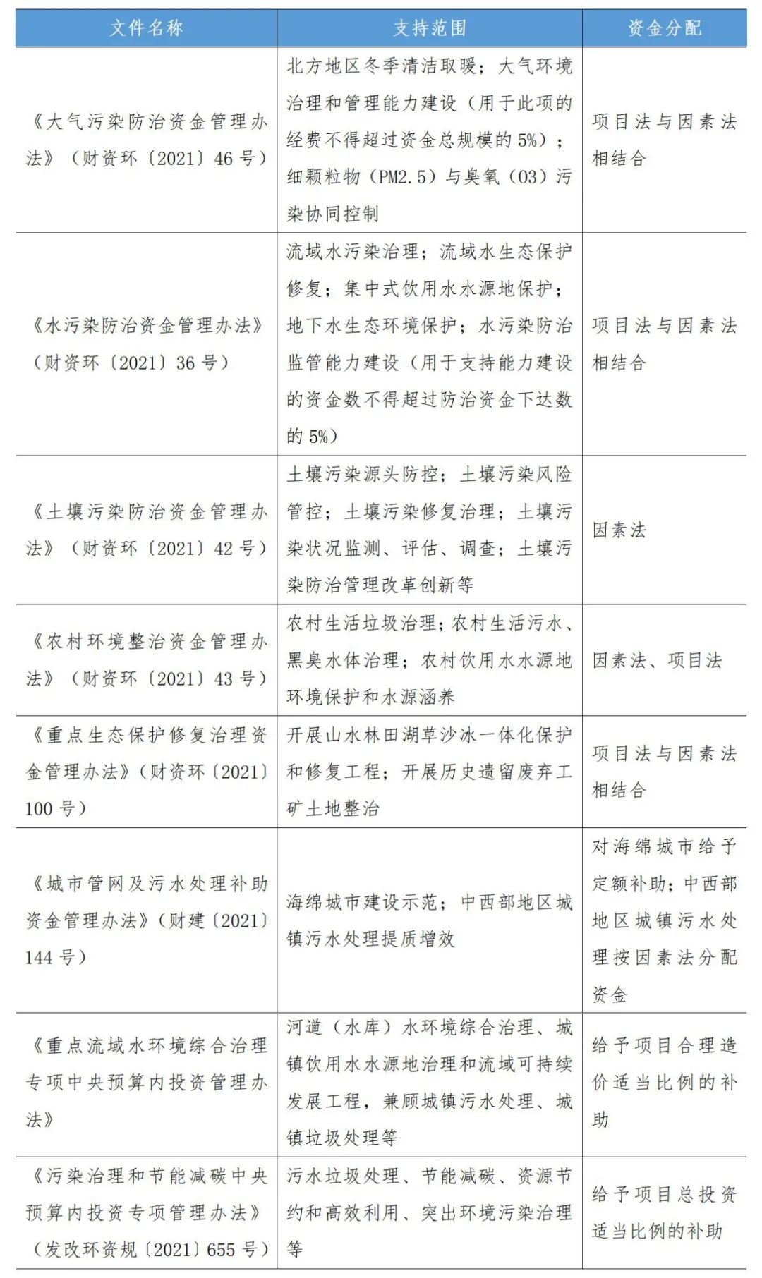
3 政策性补贴
对于生态环保类项目,国家和地方层面一般设有专项补贴资金,对符合生态环保专项资金的项目给予一定比例的资金支持。生态环境部、发展改革委及国家开发银行《关于推荐生态环境导向的开发模式试点项目的通知》(环办科财函〔2020〕489号)中明确,对符合条件的试点项目,发挥开发性金融大额中长期资金优势,在资源配置上予以倾斜,加大支持力度。各地可结合相关政策,在积极开发EOD项目经营性的同时,结合财政专项补贴资金的方式,使项目达到自平衡,合规开展市场化融资。目前,生态环保专项资金相关政策如下:
表3 生态环保专项资金政策汇总

以 重庆北碚环缙云山EOD项目 为例,明确社会资本方可通过产业反哺收益、专项资金和奖补资金来收回项目投资、成本并获得合理利润。安庆北部新城EOD项目,明确项目资金来源包括社会资本方在特许经营期内的经营性收费、专项封闭资金,还包括企业债、省试点政策性*款贷**、资源类*款贷**及生态修复等政府专项奖补资金。
参考资料
《“生态+经济”一体化的EOD模式,如何融资落地及深度案例解析》
《EOD项目收益来源是否可以包括土地出让金?又有哪些合规的收益来源?》
